Prevención de la Enfermedad: Injurias

chevron_left
chevron_right
Todo
Apuntes
chevron_left
chevron_right

apuntes

-

RESUMENES INJURIA

He publicado nuevos apuntes de 2º Prevención de la Enfermedad: Injurias: RESUMENES INJURIA

EFECTOS-DEL-TABACO-ALCOOL-Y-ABUSO-DE-DROGAS.pdf
TRAUMATISMOS-MECANICOS-Y-NUTRICIONALES.pdf
EXAMEN-FISICO-CABEZA-Y-CUELLO.pdf
RADIACION.pdf
HISTORIA-CLINICA.pdf
Anónimo

@Anónimo

apuntes

-

Injuria

He publicado nuevos apuntes de 2º Prevención de la Enfermedad: Injurias: Injuria

agonistas-adrenergicos23.pdf
Algoritmos-hiv.pdf
antagonistas-adrenergicos23.pdf
Anticoagulantes.pdf
Automedicacion.pdf
Caracteristicas-importantes-sobre-las-Enfermedades-Endemicas.pdf

Muerte encefálica; Ley de SIDA; Ejercicio legal e ilegal de la Medicina

6 páginas

He publicado nuevos apuntes de 2º Prevención de la Enfermedad: Injurias: MEDICINA-LEGAL-HISTORIA-CLINICA.pdf

3 páginas

Farmacocinética, farmacodinamia, intoxicación (aguda y crónica) e interacciones del alcohol

5 páginas

apuntes

-

MICRO - INJURIA (FCM-UNR)

Características estructurales, patogenia y diagnóstico de microorganismos (FCM-UNR)

ANAEROBIOS.pdf
BACILOS-ACIDO-ALCOHOL-RESISTENTES.pdf
BACILOS-GRAM-NEGATIVOS.pdf
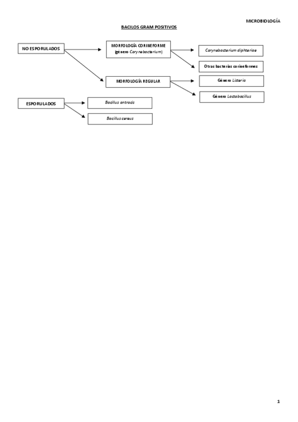
BACILOS-GRAM-POSITIVOS.pdf
COCOS-GRAM-NEGATIVOS.pdf
COCOS-GRAM-POSITIVOS.pdf

He publicado nuevos apuntes de 2º Prevención de la Enfermedad: Injurias: Hipertension-Arterial-HTA.pdf

4 páginas

He publicado nuevos apuntes de 2º Prevención de la Enfermedad: Injurias: Ictericia.pdf

3 páginas

He publicado nuevos apuntes de 2º Prevención de la Enfermedad: Injurias: Diabetes.pdf

7 páginas

He publicado nuevos apuntes de 2º Prevención de la Enfermedad: Injurias: Trastornos-Hemodinamicos-Robbins.pdf

1 página

He publicado nuevos apuntes de 2º Prevención de la Enfermedad: Injurias: histoplasmosis.pdf

2 páginas

He publicado nuevos apuntes de 2º Prevención de la Enfermedad: Injurias: Sindromes-respiratorios.pdf

8 páginas

He publicado nuevos apuntes de 2º Prevención de la Enfermedad: Injurias: Insuficiencia-Renal-Cronica.pdf

5 páginas

He publicado nuevos apuntes de 2º Prevención de la Enfermedad: Injurias: Insuficiencia-Renal-aguda.pdf

2 páginas

He publicado nuevos apuntes de 2º Prevención de la Enfermedad: Injurias: neumonia-lobar-extrahospitalaria.pdf

4 páginas

He publicado nuevos apuntes de 2º Prevención de la Enfermedad: Injurias: neumonia-cronica-micotica-y-tuberculosa.pdf

2 páginas

He publicado nuevos apuntes de 2º Prevención de la Enfermedad: Injurias: neumonia-atipica-extrahospitalaria.pdf

2 páginas

He publicado nuevos apuntes de 2º Prevención de la Enfermedad: Injurias: lesiones-de-piel.pdf

11 páginas

He publicado nuevos apuntes de 2º Prevención de la Enfermedad: Injurias: Carpeta-Semiologia.pdf

115 páginas

He publicado nuevos apuntes de 2º Prevención de la Enfermedad: Injurias

https://youtu.be/rl3oH_yZfmg

He publicado nuevos apuntes de 2º Prevención de la Enfermedad: Injurias

https://youtu.be/wHyuirZgt8A

He publicado nuevos apuntes de 2º Prevención de la Enfermedad: Injurias

https://youtu.be/RYLZWB_hbcU

He publicado nuevos apuntes de 2º Prevención de la Enfermedad: Injurias: Genero-Staphylococcus2021.pdf

10 páginas

He publicado nuevos apuntes de 2º Prevención de la Enfermedad: Injurias: SIGNOS-VITALES.pdf

6 páginas

He publicado nuevos apuntes de 2º Prevención de la Enfermedad: Injurias: Disnea.pdf

5 páginas

He publicado nuevos apuntes de 2º Prevención de la Enfermedad: Injurias: DIAGNOSTICO-DIFERENCIAL-ENDEMICAS.pdf

1 página

He publicado nuevos apuntes de 2º Prevención de la Enfermedad: Injurias: CHAGAS.pdf

14 páginas

apuntes

-

injuriAS 3 AÑO UNIDADES PROBLEMAS

He publicado nuevos apuntes de 2º Prevención de la Enfermedad: Injurias: injuriAS 3 AÑO UNIDADES PROBLEMAS

UP1-injuria-.pdf
UP4-injuria.pdf
UP5-injuria.pdf
up3-injuria.pdf
UP8-injuria.pdf
UP7-injuria.pdf

apuntes

-

Injuria y Defensa

He publicado nuevos apuntes de 2º Prevención de la Enfermedad: Injurias: Injuria y Defensa

CTC-FARMACO.pdf
INMUNO-1ER-SEMINARIO.pdf
DXI.pdf
EXAMEN-DE-CABEZA-Y-CUELLO.pdf
Clases-de-antibioticos.pdf
MICROBIOLOGIA-RESPIRATORIO.pdf
¡Estás al día!

¡Estás al día!

Has visto todos los archivos