Procesado de Materiales

chevron_left
chevron_right
Todo
Apuntes
Ejercicios
Exámenes
Otros
Test
chevron_left
chevron_right

He publicado nuevos examenes de 3º Procesado de Materiales: Primer-Parcial-Test-2026.pdf

2 páginas

He publicado nuevos examenes de 3º Procesado de Materiales: Segundo-parcial-problemas-2025.jpg

Imagen
Anónimo

@Anónimo

He publicado nuevos ejercicios de 3º Procesado de Materiales: Problemas-Propuestos-2o-parte-Resueltos.pdf

14 páginas
Anónimo

@Anónimo

He publicado nuevos ejercicios de 3º Procesado de Materiales: Problemas-2o-parte-Resueltos.pdf

15 páginas

apuntes

-

Apuntes de teoría

He publicado nuevos apuntes de 3º Procesado de Materiales: Apuntes de teoría

Tema-1Introduccion-al-procesado-y-utilizacion-de-materiales.pdf
Tema-2MoldeoFundamentos.pdf
Apuntes-Procesado-de-Materiales-T3.pdf
Tema-4Conformado-de-materiales-en-estado-solidoVidrios-y-aleaciones.pdf
Tema-5Procesado-de-conformado-de-polimeros.pdf
Tema-6Conformado-de-materiales-compuestos.pdf
Anónimo

@Anónimo

He publicado nuevos ejercicios de 3º Procesado de Materiales: Problemas-1o-Parcial-Resueltos.pdf

18 páginas

He publicado nuevos apuntes de 3º Procesado de Materiales: Parcial-2-Curso-2023-24.pdf

1 página

He publicado nuevos apuntes de 3º Procesado de Materiales: PROMAT-Apuntes.pdf

76 páginas

He publicado nuevos apuntes de 3º Procesado de Materiales: PROCESADO-COMPLETO.pdf

887 páginas

He publicado nuevos apuntes de 3º Procesado de Materiales: PREGUNTAS-EXAMEN-PROCESADO.docx

word

He publicado nuevos apuntes de 3º Procesado de Materiales: Conceptos-generales-de-procesado-y-fabricacion.docx-YO.docx

word

He publicado nuevos apuntes de 3º Procesado de Materiales: TEMA-8-Procesos-de-desgaste.pdf

4 páginas

He publicado nuevos apuntes de 3º Procesado de Materiales: TEMA-6-TRATAMIENTOS-TERMICOS-1.pdf

3 páginas

He publicado nuevos apuntes de 3º Procesado de Materiales: TEMA-5-PROCESADO.pdf

11 páginas

He publicado nuevos apuntes de 3º Procesado de Materiales: TEMA-4-CONFORMADO-DE-COMPUESTOS.pdf

8 páginas

He publicado nuevos apuntes de 3º Procesado de Materiales: TEMA-3.3-MAQUINADO.pdf

13 páginas

He publicado nuevos apuntes de 3º Procesado de Materiales: Tema-3.2-Deformacion-de-Laminas.pdf

17 páginas

He publicado nuevos apuntes de 3º Procesado de Materiales: TEMA-2.pdf

26 páginas

He publicado nuevos apuntes de 3º Procesado de Materiales: TEMA-1.pdf

15 páginas

He publicado nuevos apuntes de 3º Procesado de Materiales: T3-procesado.pdf

19 páginas

He publicado nuevos apuntes de 3º Procesado de Materiales: FIBRA-DE-CARBONO.pdf

8 páginas

He publicado nuevos apuntes de 3º Procesado de Materiales: 7.2.pdf

5 páginas

He publicado nuevos apuntes de 3º Procesado de Materiales: 7.1-SOLDADURA-PROCESADO.pdf

12 páginas

He publicado nuevos otros de 3º Procesado de Materiales: GUIA-DOCENTE-Procesado-de-Materiales.pdf

4 páginas

He publicado nuevos examenes de 3º Procesado de Materiales: Parcial-2-2023-Explicado.pdf

7 páginas

He publicado nuevos apuntes de 3º Procesado de Materiales: parcial-21-22.pdf

8 páginas

He publicado nuevos apuntes de 3º Procesado de Materiales: FINAL2019JUN.pdf

8 páginas

He publicado nuevos apuntes de 3º Procesado de Materiales: EJERCICIOS-PROPUESTOS-TEMA-20.pdf

11 páginas

He publicado nuevos apuntes de 3º Procesado de Materiales: examen-final-2018.pdf

5 páginas

He publicado nuevos apuntes de 3º Procesado de Materiales: Problemas-tema-19.pdf

4 páginas

He publicado nuevos apuntes de 3º Procesado de Materiales: Problemas-propuestas-tema-19.pdf

3 páginas

He publicado nuevos apuntes de 3º Procesado de Materiales: Problemas-T20.pdf

13 páginas

He publicado nuevos apuntes de 3º Procesado de Materiales: TEST-SEGUNDO-PARCIAL.pdf

2 páginas

He publicado nuevos ejercicios de 3º Procesado de Materiales: Problemas-2a-parte-hechos.-Propuestos--T20.pdf

16 páginas

He publicado nuevos examenes de 3º Procesado de Materiales: Parcial-1-2021-Explicado.pdf

7 páginas

He publicado nuevos apuntes de 3º Procesado de Materiales: Primer-parcial-2020-2021.pdf

7 páginas

He publicado nuevos apuntes de 3º Procesado de Materiales: primer-parcial-2018-19.pdf

7 páginas

He publicado nuevos apuntes de 3º Procesado de Materiales: ejercicios-promat.pdf

25 páginas

He publicado nuevos apuntes de 3º Procesado de Materiales: ejercicios-del-examen-de-septiembre-de-2018.pdf

5 páginas

examenes

-

TEST POR TEMAS

He publicado nuevos examenes de 3º Procesado de Materiales: TEST POR TEMAS

TEMA-1.pdf
TEMA2.pdf
TEMA8.pdf
TEMA7.pdf
TEMA9.pdf
TEMA-3.pdf

ejercicios

-

Preguntas tipo EXAMEN

He publicado nuevos ejercicios de 3º Procesado de Materiales: Preguntas tipo EXAMEN

Preguntas-tipo-EXAMEN-RESUELTAS.pdf

apuntes

-

TEST DE EXAMENES

He publicado nuevos apuntes de 3º Procesado de Materiales: TEST DE EXAMENES

TEMA5.pdf
TEMA4.pdf
TEMA-3.pdf
TEMA2.pdf
TEMA-1.pdf

examenes

-

EXÁMENES RESUELTOS

He publicado nuevos examenes de 3º Procesado de Materiales: EXÁMENES RESUELTOS

1p-20-21.pdf
examenes-resueltos.pdf
Examenes-2a-parte.pdf

examenes

-

Examenes resueltos

Primer, segundo parcial y convocatorias

Documentos-escaneados-1.pdf
Las-prepiedades-del-material-son-las-siguientes.pdf
Documentos-escaneados.pdf
PROCESADO-DE-MATERIALES-5.pdf
c-El-deslizamiento-hacia-adelante.pdf
PROCESADO-DE-MATERIALES.pdf

He publicado nuevos ejercicios de 3º Procesado de Materiales: Problema-examen.pdf

6 páginas

He publicado nuevos apuntes de 3º Procesado de Materiales: Esquemas-temas-PROMAT.pdf

5 páginas

He publicado nuevos apuntes de 3º Procesado de Materiales: Esquema-tema-6-PROMAT.jpg

Imagen

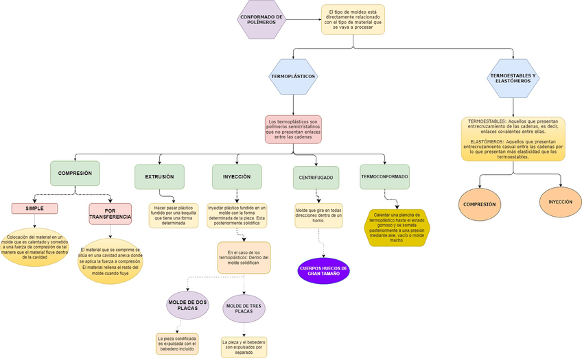
He publicado nuevos apuntes de 3º Procesado de Materiales: Esquema-tema-5-PROMAT.jpg

Imagen

He publicado nuevos apuntes de 3º Procesado de Materiales: Esquema-tema-3-PROMAT.jpg

Imagen

He publicado nuevos apuntes de 3º Procesado de Materiales: Tema-10-procesado.pdf

7 páginas

apuntes

-

FORMULARIO SEGUNDO PARCIAL

He publicado nuevos apuntes de 3º Procesado de Materiales: FORMULARIO SEGUNDO PARCIAL

FORMULARIO-TEMA-15-httpsdocs.pdf
FORMULARIO-TEMA-16.pdf
FORMULARIO-TEMA-14.pdf
FORMULARIO-TEMA-13.pdf

apuntes

-

FORMULARIOS DE GOOGLE CON LOS TEST

He publicado nuevos apuntes de 3º Procesado de Materiales: FORMULARIOS DE GOOGLE CON LOS TEST

FORMULARIO-TEMA-3.docx
FORMULARIO-TEMA-2.docx
FORMULARIO-TEMA1.docx
FORMULARIO-TEMA-4.docx
TEMA-5-FORMULARIO.docx
FORMULARIO-TEMA-6.docx

apuntes

-

Apuntes COMPLETOS por bloque

He publicado nuevos apuntes de 3º Procesado de Materiales: Apuntes COMPLETOS por bloque

Bloque-4.pdf
Bloque-3.pdf
Bloque-2.pdf
Bloque-8.pdf
Bloque-5.pdf
Bloque-6.pdf

examenes

-

PRIMERA PARTE PROMAT

He publicado nuevos examenes de 3º Procesado de Materiales: PRIMERA PARTE PROMAT

CONVOCATORIA-PRIMERA-PARTE-2021.pdf
PRIMER-PARCIAL-21-22.pdf
PRIMER-PARCIAL-20-21.pdf
TEST-PRIMER-PARCIAL.pdf

He publicado nuevos apuntes de 3º Procesado de Materiales: ANOTACIONES-2o-PARCIAL.pdf

3 páginas

He publicado nuevos ejercicios de 3º Procesado de Materiales: PROBLEMAS-PROPUESTOS-2a-PARTE-RESUELTOS.pdf

12 páginas

examenes

-

2a PARTE PROMAT

He publicado nuevos examenes de 3º Procesado de Materiales: 2a PARTE PROMAT

PARCIAL-2-PROMAT-20-21.pdf
TEST-PROMAT-2o-PARCIAL.pdf
TEST-PROMAT-2o-PARCIAL-RESUELTO.pdf
CONVOCATORIA-2o-PARTE-2022.pdf
PARCIAL-2-PROMAT-21-22.pdf

He publicado nuevos apuntes de 3º Procesado de Materiales: todos-problemas-promat-resueltos-2-parte.pdf

29 páginas

He publicado nuevos apuntes de 3º Procesado de Materiales: TEMA-19-COMPORTAMIENTO-EN-SERVICIO-Y-DETERIORO.pdf

6 páginas

He publicado nuevos apuntes de 3º Procesado de Materiales: TEMA-18-FRACTURA-FRAGIL-Y-DUCTIL.pdf

4 páginas