Producción Aeroespacial

chevron_left
chevron_right
Todo
Apuntes
Prácticas
Trabajos
chevron_left
chevron_right

He publicado nuevos apuntes de 2º Producción Aeroespacial: Produccion-Aeroespacial-COMPLETO-PA.pdf

252 páginas

trabajos

-

Trabajo de la asignatura

He publicado nuevos trabajos de 2º Producción Aeroespacial: Trabajo de la asignatura

Diagrama-de-Gantt-PA.xlsx
Helicoptero-clasificacion-colores-PA.xlsx
Memoria-Customizacion-de-ARAS-Innovator-11.0-y-aplicacion-del-modelo-de-helicoptero-6745-H-PA.pdf
Presentacion-PLM-PA.pdf
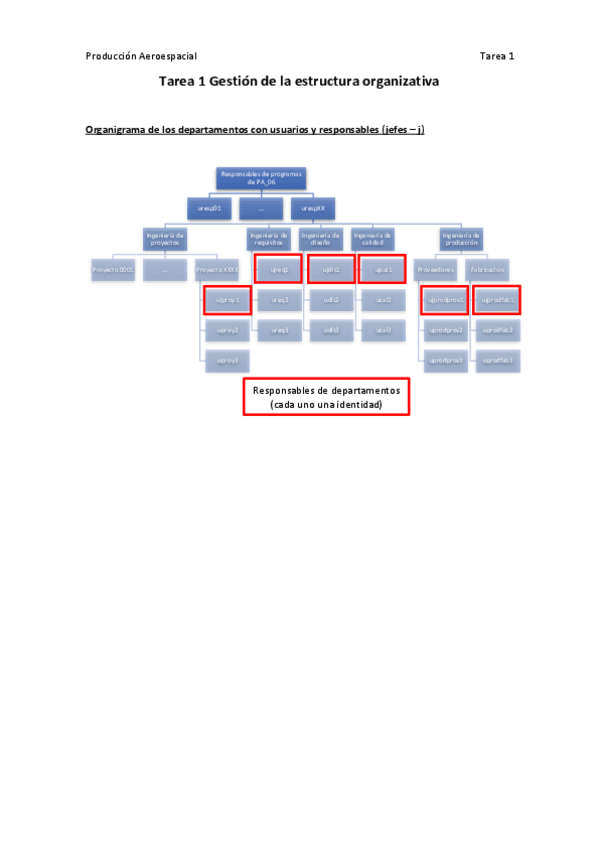
1-Organigrama-Gestion-de-la-estructura-organizativa-PA.pdf
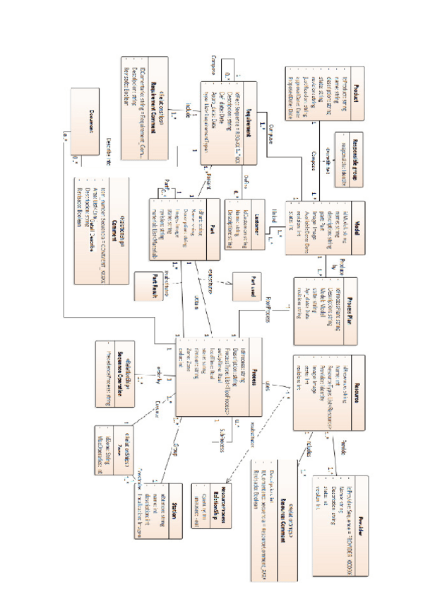
2-DocumentosRequisitos-PA.pdf

practicas

-

Prácticas resueltas Bloque IV

He publicado nuevos practicas de 2º Producción Aeroespacial: Prácticas resueltas Bloque IV

Ejercicio-Practico-Equilibrado-Modelo-Mixto-PA-MIA.pdf
Ejercicio-Practico-Equilibrado-Monomodelo-PA-MIA.pdf
Ejercicio-Practico-Programacion-de-operaciones-con-limitaciones-de-recursos-PA-MIA.pdf
Ejercicios-Bloque-IV-PA.pdf
Miniatura no disponible
Equilibrado-workers-PA.txt
Miniatura no disponible
Equilibradoejercicio3e-PA.txt

practicas

-

Prácticas resueltas Bloques I y III

He publicado nuevos practicas de 2º Producción Aeroespacial: Prácticas resueltas Bloques I y III

Ejercicio-1-Planificacion-de-la-produccion-PA.xlsx
Ejercicio-1.-Planificacion-de-la-Produccion-PA.pdf
Ejercicio-2-MRP-PA.xlsx
Ejercicio-2.-MRP-PA.pdf
Ejercicio-3-Planificacion-de-capacidad-productiva-PA.xlsx
Ejercicio-3.-Capacidad-de-produccion-PA.pdf

apuntes

-

Apuntes por temas

He publicado nuevos apuntes de 2º Producción Aeroespacial: Apuntes por temas

Tema-1-Bloques-I-y-III-Gestion-de-la-produccion--Herram.-cuantitativas-PA.pdf
Tema-1-Bloque-II-Introduccion-a-los-sistemas-de-informacion-PA.pdf
Tema-2-Bloque-II-Sistemas-de-informacion-para-la-gestion-de-proyectos-PA.pdf
Tema-3-Bloque-II-La-gestion-del-ciclo-de-vida-del-producto-PA.pdf
Tema-4-Bloque-II-La-gestion-de-datos-del-producto-PA.pdf
Tema-5-Bloque-II-La-gestion-de-programas-y-proyectos-PA.pdf

He publicado nuevos apuntes de 2º Producción Aeroespacial: ActividadBloque1.pdf

7 páginas

He publicado nuevos apuntes de 2º Producción Aeroespacial: MEMORIA-PAG7.pdf

68 páginas

He publicado nuevos apuntes de 2º Producción Aeroespacial: MEMORIA-PAG7-v2.docx

word

He publicado nuevos apuntes de 2º Producción Aeroespacial: Rubrica.pdf

14 páginas

He publicado nuevos apuntes de 2º Producción Aeroespacial: PROBLEMAS-PARTE-LINEAS-DE-MONTAJE.rar

rar

He publicado nuevos apuntes de 2º Producción Aeroespacial: TRABAJO-1.rar

rar
¡Estás al día!

¡Estás al día!

Has visto todos los archivos