Programación Orientada a Objetos

Todo
Apuntes
Ejercicios
chevron_left
chevron_right

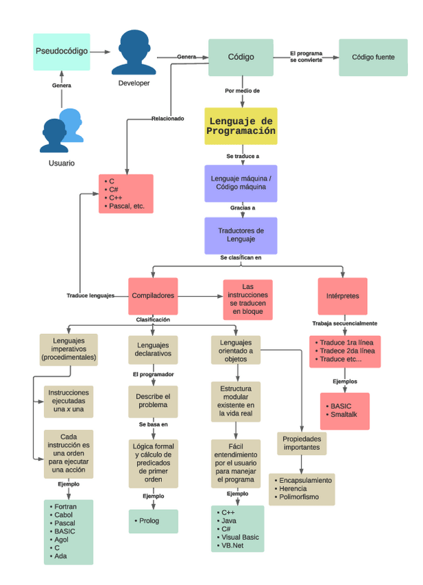
Mapa conceptual sobre los lenguajes de programación

1 página

Funciones especiales para los Strings (Métodos Strings)

6 páginas

Tres ejercicios de POO en JavaScript (Sumas múltiples, convertidor de divisas y multiplicación múltiple)

14 páginas

Diferentes ejercicios de POO en JavaScript. Los ejercicios son del manejo de "clases"

12 páginas

Este portafolio contiene todos los ejercicios que se elaboraron a lo largo de todo el semestre dividido en dos parciales. Cada ejercicio incluye Introducción, código y conclusión.

67 páginas

Investigación sobre algunos métodos de los arrays en JavaScript.

18 páginas
¡Estás al día!

¡Estás al día!

Has visto todos los archivos