Programación para Ingenieros

chevron_left
chevron_right
Todo
Apuntes
Ejercicios
Trabajos
chevron_left
chevron_right

trabajos

-

Entregas teoria y laboratorio

Apuntes y entregas de teoria y laboratorio. Nota = 10

Trabajo-de-Competencia..pdf
APUNTES-SESION-2-CICLO-DE-VIDA-Y-ANALISIS.pdf
Sesion-2-Ciclo-de-vida-y-analisis.pdf
APUNTES-SESION-3-Diseno.-Objetos-clases-atributos-y-metodos.pdf
Sesion-3-Diseno.-Objetos-clases-atributos-y-metodos.pdf
Laboratorio-S3-Excepciones..pdf

trabajos

-

Proyecto Final PRE (Nota = 10)

En esta carpeta se encuentran todas las entregas del proyecto final, todas ellas puntuadas con un 10

Ideas de juegos para el proyecto final.pdf
Requerimientos.pdf
Propuesta de Proyecto.pdf
Primera entrega diseño.pdf
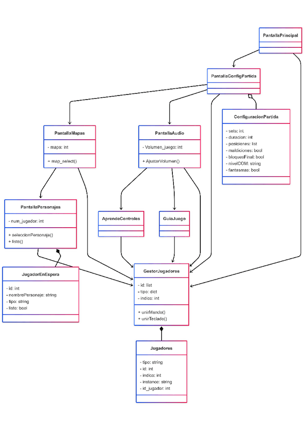
Diagrama Inicial Clases Bomberman.pdf
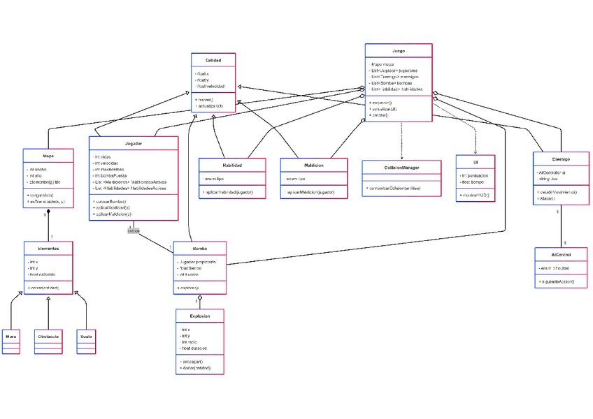
Diagrama-Final-Menu.pdf

He publicado nuevos trabajos de 4º Programación para Ingenieros: Trabajo-de-Competencia.pdf

5 páginas

ejercicios

-

Previos Teoría PRE

En esta carpeta están recopilados todos los trabajos previo de las clases de teoría.

Previo Sesión 6: Diseño y programación de clases y diagramas.pdf
Previo Sesión 5: Diseño. Reutilización (2). Herencia y polimorfismo.pdf
Previo Sesión 4: Reutilización (1) Sobrecarga y Composición.pdf
Previo Sesión 3: Objetos clases atributos y métodos.pdf
Previo Sesión 7: Diagrama de clases.pdf
Previo Sesión 2: Ciclo de vida y análisis.pdf

ejercicios

-

Entregables PRE (NOTA = 10)

En esta carpeta se encuentran todos los entregables de las preguntas de Laboratorio de PRE de todas las semanas.

Laboratorio S6: Menús barras de botones acciones diálogos y formularios en capas.pdf
Laboratorio S5: Programación en PyQt parte dos.pdf
Laboratorio S4: Programación en PyQt parte uno.pdf
Laboratorio S3: Ficheros y excepciones.pdf

Apuntes Sesión 6 de laboratorio

8 páginas

He publicado nuevos apuntes de 4º Programación para Ingenieros: QtDesigner-Manual.pdf

29 páginas

He publicado nuevos apuntes de 4º Programación para Ingenieros: Lista-de-widgets-y-clases.pdf

4 páginas

He publicado nuevos apuntes de 4º Programación para Ingenieros: Senales-y-Slots.pdf

2 páginas
¡Estás al día!

¡Estás al día!

Has visto todos los archivos