Proyecto de desarrollo de aplicaciones multiplataforma

chevron_left
chevron_right
Todo
Apuntes
Ejercicios
Prácticas
Trabajos
chevron_left
chevron_right

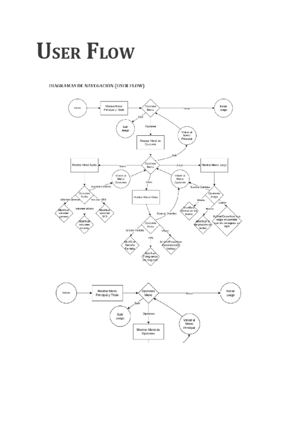
Ejemplo de navegación de User Flow

1 página

Ejemplo de diagrama de Gantt

1 página

Mi Trabajo Final de Desarrollo de Aplicaciones Multiplataforma

21 páginas
Anónimo

@Anónimo

TFG DAM

25 páginas

He publicado nuevos apuntes de Proyecto de desarrollo de aplicaciones multiplataforma: T1INTRODUCCION-A-ANDROID.pdf

45 páginas

En este ejercicio había que usar todos los métodos para un string

10 páginas

He publicado nuevos apuntes de Proyecto de desarrollo de aplicaciones multiplataforma: PDF-Proyecto-Final-Grafted.pdf

46 páginas

He publicado nuevos trabajos de Proyecto de desarrollo de aplicaciones multiplataforma: Presentacion-Proyecto-Final-Grafted.pdf

pdf

He publicado nuevos apuntes de Proyecto de desarrollo de aplicaciones multiplataforma: WordPress-3.pdf

13 páginas

He publicado nuevos trabajos de Proyecto de desarrollo de aplicaciones multiplataforma: TFGDAM.pdf

61 páginas
Anónimo

@Anónimo

He publicado nuevos ejercicios de Proyecto de desarrollo de aplicaciones multiplataforma: InvocarWhatsApp.zip

Miniatura no disponible
zip
¡Estás al día!

¡Estás al día!

Has visto todos los archivos