Proyecto de Fin de Grado

chevron_left
chevron_right
Todo
Apuntes
Exámenes
chevron_left
chevron_right

apuntes

-

Apuntes de Adm para el examen del TFG

He publicado nuevos apuntes de 4º Proyecto de Fin de Grado: Apuntes de Adm para el examen del TFG

nulidad-y-anulabilidad.pdf
Recursos-y-revision-de-oficio.pdf
silencio-adm-y-caducidad.pdf

apuntes

-

Apuntes de Civil para examen TFG

He publicado nuevos apuntes de 4º Proyecto de Fin de Grado: Apuntes de Civil para examen TFG

PDF-1-Civil-error-y-dolo.pdf
pdf-acciones-civiles.pdf
rebus-sic-stantibus.pdf

apuntes

-

Apuntes de Penal para el TFG

He publicado nuevos apuntes de 4º Proyecto de Fin de Grado: Apuntes de Penal para el TFG

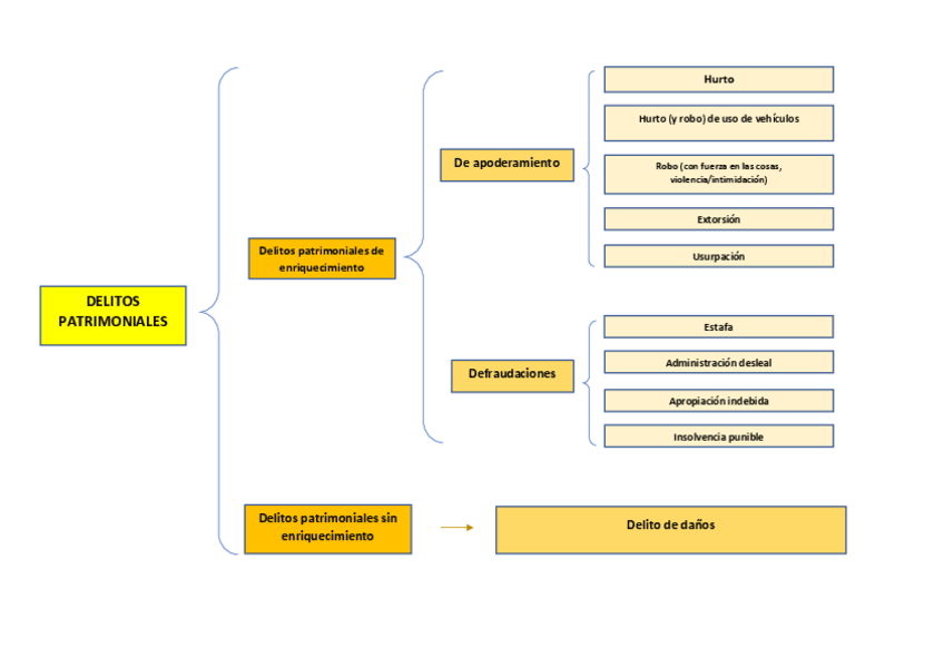
Cuadro.-I.-Delitos-patrimoniales1.pdf
Cuadro.-II.-Hurto1.pdf
Cuadro.-III.-Robo1.pdf
TEMA-VII.-ESQUEMA-TIPOS-PENALES-DELITOS-CONTRA-LA-INTIMIDAD.pdf
TEMA-XII.-Delitos-contra-la-Admisnitracion-Publica.pdf
TEORIA-SOBRE-CONCURSOS-DE-NORMAS-O-LEYES-Y-DE-DELITOS.pdf

examenes

-

TFG

He publicado nuevos examenes de 4º Proyecto de Fin de Grado: TFG

ci2avanzado2016-17Consejos-presentacion-y-exposicion-TFG.pdf
consejos.pdf
GuiaTFGTFM2019.pdf
GUIA-TFG.doc2063069239.pdf
libro-de-estilo-tfg-tfm.pdf
PresentatuTFG.pdf
¡Estás al día!

¡Estás al día!

Has visto todos los archivos