PROYECTOS I: INGENIERÍA DE EDIFICACIÓN ELEMENTAL

chevron_left
chevron_right
Todo
Apuntes
Ejercicios
Exámenes
Prácticas
Test
Trabajos
chevron_left
chevron_right

practicas

-

Prácticas 25-26

He publicado nuevos practicas de 3º PROYECTOS I: INGENIERÍA DE EDIFICACIÓN ELEMENTAL: Prácticas 25-26

Practica-1-Mapa-conceptual.pdf
Practica-3-Levantamiento-inicial.pdf
Practica-5-Estructura.pdf
Practica-4-Envolvente.pdf

He publicado nuevos examenes de 3º PROYECTOS I: INGENIERÍA DE EDIFICACIÓN ELEMENTAL: Posibles-preguntas-examen.pdf

4 páginas

Examen Ordinario

1 página

He publicado nuevos examenes de 3º PROYECTOS I: INGENIERÍA DE EDIFICACIÓN ELEMENTAL: Preguntas-primer-parcial.pdf

2 páginas
Anónimo

@Anónimo

He publicado nuevos apuntes de 3º PROYECTOS I: INGENIERÍA DE EDIFICACIÓN ELEMENTAL: Tema-6Deber-de-conservacion.pdf

6 páginas
Anónimo

@Anónimo

He publicado nuevos apuntes de 3º PROYECTOS I: INGENIERÍA DE EDIFICACIÓN ELEMENTAL: Guia-practica-envolvente.pdf

6 páginas
Anónimo

@Anónimo

He publicado nuevos apuntes de 3º PROYECTOS I: INGENIERÍA DE EDIFICACIÓN ELEMENTAL: Cimentacion-y-estructuras.pdf

4 páginas

He publicado nuevos examenes de 3º PROYECTOS I: INGENIERÍA DE EDIFICACIÓN ELEMENTAL: EXAMEN-ORDINARIA-RESUELTO-2024.pdf

2 páginas

trabajos

-

PLANOS ENVOLVENTE

He publicado nuevos trabajos de 3º PROYECTOS I: INGENIERÍA DE EDIFICACIÓN ELEMENTAL: PLANOS ENVOLVENTE

PRESENTACION.pdf
ENVOLVENTE.pdf
MEMORIA-ENVOLVENTE.pdf

apuntes

-

PLANOS PROYECTO BÁSICO Y ESTRUCTURA

He publicado nuevos apuntes de 3º PROYECTOS I: INGENIERÍA DE EDIFICACIÓN ELEMENTAL: PLANOS PROYECTO BÁSICO Y ESTRUCTURA

ALZADOS.pdf
CIMENTACION-PROPUESTA.pdf
DESCOMPOSICION-CERCHA-PROPUESTA.pdf
PLANTAS-ACOTADAS.pdf
PLANTAS-DISTRIBUCION.pdf
PLANTAS-DISTRIBUCION-PROPUESTA.pdf

apuntes

-

DOCUMENTOS SEGUNDO PARCIAL

DOCUMENTOS NECESARIOS PARA REALIZAR EL SEGUNDO PARCIAL

CATALOGO-DE-ELEMENTOS-CONSTRUCTIVOS.pdf
COSTES-2023.pdf
CUADRO-ACERO.pdf
CUADRO-HORMIGON.pdf
DA-DB-HE.pdf
DBHE.pdf

He publicado nuevos examenes de 3º PROYECTOS I: INGENIERÍA DE EDIFICACIÓN ELEMENTAL: EXAMEN-SEGUNDO-PARCIAL-2024.pdf

1 página

He publicado nuevos test de 3º PROYECTOS I: INGENIERÍA DE EDIFICACIÓN ELEMENTAL: PREGUNTAS-SEGUNDO-PARCIAL.pdf

12 páginas

He publicado nuevos apuntes de 3º PROYECTOS I: INGENIERÍA DE EDIFICACIÓN ELEMENTAL: BOLETIN-OFICIAL-MARACENA-PRACTICA-EXAMEN.pdf

71 páginas

He publicado nuevos examenes de 3º PROYECTOS I: INGENIERÍA DE EDIFICACIÓN ELEMENTAL: GUIA-PARA-HACER-LA-PRACTICA.pdf

1 página

He publicado nuevos examenes de 3º PROYECTOS I: INGENIERÍA DE EDIFICACIÓN ELEMENTAL: PREGUNTAS-PRIMER-PARCIAL.pdf

8 páginas

He publicado nuevos practicas de 3º PROYECTOS I: INGENIERÍA DE EDIFICACIÓN ELEMENTAL: ESQUEMA-AGENTES-DE-EDIFICACION.pdf

1 página

He publicado nuevos examenes de 3º PROYECTOS I: INGENIERÍA DE EDIFICACIÓN ELEMENTAL: POSIBLES-PREGUNTAS-1a-PARTE-PROYECTOS-I.pdf

15 páginas

He publicado nuevos examenes de 3º PROYECTOS I: INGENIERÍA DE EDIFICACIÓN ELEMENTAL: Parcial-Proyectos-30Oct.pdf

1 página

He publicado nuevos apuntes de 3º PROYECTOS I: INGENIERÍA DE EDIFICACIÓN ELEMENTAL: Documentacion-Proyecto-Basico.pdf

4 páginas

He publicado nuevos practicas de 3º PROYECTOS I: INGENIERÍA DE EDIFICACIÓN ELEMENTAL: PRACTICAAGENTESPROYECTOSI.pdf

1 página

He publicado nuevos ejercicios de 3º PROYECTOS I: INGENIERÍA DE EDIFICACIÓN ELEMENTAL: COMO-CALCULAR-LA-ENVOLVENTE.pdf

10 páginas

He publicado nuevos ejercicios de 3º PROYECTOS I: INGENIERÍA DE EDIFICACIÓN ELEMENTAL: Iee-Calculo-Valor-De-Reposicion.pdf

3 páginas

He publicado nuevos ejercicios de 3º PROYECTOS I: INGENIERÍA DE EDIFICACIÓN ELEMENTAL: Envolvente.pdf

7 páginas

He publicado nuevos apuntes de 3º PROYECTOS I: INGENIERÍA DE EDIFICACIÓN ELEMENTAL: Cimentaciones-Sismos.pdf

2 páginas

He publicado nuevos apuntes de 3º PROYECTOS I: INGENIERÍA DE EDIFICACIÓN ELEMENTAL: CATALOGO-DE-ELEMENTOS-CONSTRUCTIVOS.pdf

141 páginas

He publicado nuevos apuntes de 3º PROYECTOS I: INGENIERÍA DE EDIFICACIÓN ELEMENTAL: APUNTES-EXAMEN-T5.pdf

9 páginas

He publicado nuevos apuntes de 3º PROYECTOS I: INGENIERÍA DE EDIFICACIÓN ELEMENTAL: APUNTES-EXAMEN-T4.pdf

17 páginas

He publicado nuevos apuntes de 3º PROYECTOS I: INGENIERÍA DE EDIFICACIÓN ELEMENTAL: APUNTES-EXAMEN-T3.pdf

34 páginas

He publicado nuevos apuntes de 3º PROYECTOS I: INGENIERÍA DE EDIFICACIÓN ELEMENTAL: APUNTES-EXAMEN-T1.pdf

8 páginas

He publicado nuevos apuntes de 3º PROYECTOS I: INGENIERÍA DE EDIFICACIÓN ELEMENTAL: APUNTES-EXAMEN-T2.pdf

13 páginas

He publicado nuevos examenes de 3º PROYECTOS I: INGENIERÍA DE EDIFICACIÓN ELEMENTAL: Posibles-preguntas-Examen.pdf

1 página
Anónimo

@Anónimo

He publicado nuevos examenes de 3º PROYECTOS I: INGENIERÍA DE EDIFICACIÓN ELEMENTAL: Proyectos-I-Parcial-1a-Parte (22-23).pdf

4 páginas
Anónimo

@Anónimo

He publicado nuevos examenes de 3º PROYECTOS I: INGENIERÍA DE EDIFICACIÓN ELEMENTAL: Proyectos-I-Parcial-2a-Parte (22-23).pdf

12 páginas

He publicado nuevos apuntes de 3º PROYECTOS I: INGENIERÍA DE EDIFICACIÓN ELEMENTAL: preguntas-examen.pdf

5 páginas

apuntes

-

apuntes asignatura

He publicado nuevos apuntes de 3º PROYECTOS I: INGENIERÍA DE EDIFICACIÓN ELEMENTAL: apuntes asignatura

TEMA-7.pdf
TEMA-5.pdf
TEMA-9.pdf
TEMA-1.pdf
TEMA-3.pdf
TEMA-4.pdf

He publicado nuevos apuntes de 3º PROYECTOS I: INGENIERÍA DE EDIFICACIÓN ELEMENTAL: TEMA-1.pdf

7 páginas

He publicado nuevos practicas de 3º PROYECTOS I: INGENIERÍA DE EDIFICACIÓN ELEMENTAL: proyecto-final.dwg

Miniatura no disponible

He publicado nuevos test de 3º PROYECTOS I: INGENIERÍA DE EDIFICACIÓN ELEMENTAL: Preguntas 1er parcial.pdf

5 páginas

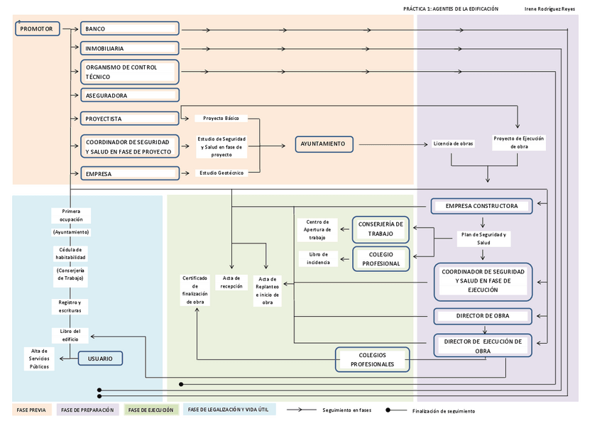
He publicado nuevos practicas de 3º PROYECTOS I: INGENIERÍA DE EDIFICACIÓN ELEMENTAL: PRÁCTICA 01. Agentes de la Edificación.pdf

1 página

apuntes

-

apuntes clase y preguntas posibles

He publicado nuevos apuntes de 3º PROYECTOS I: INGENIERÍA DE EDIFICACIÓN ELEMENTAL: apuntes clase y preguntas posibles

1.JPG
FullSizeRender 2.jpg
FullSizeRender 3.jpg
FullSizeRender 4.jpg
FullSizeRender 5.jpg
6FullSizeRender.jpg

He publicado nuevos examenes de 3º PROYECTOS I: INGENIERÍA DE EDIFICACIÓN ELEMENTAL: images.pdf

44 páginas

examenes

-

examenes de proyectos 1

He publicado nuevos examenes de 3º PROYECTOS I: INGENIERÍA DE EDIFICACIÓN ELEMENTAL: examenes de proyectos 1

examen 1.pdf
examen 2.pdf
examen 3.pdf
examen 4.pdf
examen 5.pdf

examenes

-

examenes 2

He publicado nuevos examenes de 3º PROYECTOS I: INGENIERÍA DE EDIFICACIÓN ELEMENTAL: examenes 2

IMG-20130110-WA0005.jpg
IMG-20130110-WA0006.jpg
IMG-20130110-WA0007.jpg

examenes

-

examenes parte 3

He publicado nuevos examenes de 3º PROYECTOS I: INGENIERÍA DE EDIFICACIÓN ELEMENTAL: examenes parte 3

IMG-20130110-WA0008.jpg
IMG-20130110-WA0009.jpg
IMG-20130110-WA0012.jpg

examenes

-

examen resuelto

He publicado nuevos examenes de 3º PROYECTOS I: INGENIERÍA DE EDIFICACIÓN ELEMENTAL: examen resuelto

teoria.pdf
Teoría_30_05_2012-RESUELTO.pdf

He publicado nuevos examenes de 3º PROYECTOS I: INGENIERÍA DE EDIFICACIÓN ELEMENTAL: IMG-20130110-WA0015.jpg

Imagen

examenes

-

Parciales

He publicado nuevos examenes de 3º PROYECTOS I: INGENIERÍA DE EDIFICACIÓN ELEMENTAL: Parciales

PREGUNTAS PARCIAL I.pdf
PREGUNTAS PARCIAL II.pdf

He publicado nuevos apuntes de 3º PROYECTOS I: INGENIERÍA DE EDIFICACIÓN ELEMENTAL: TEORÍA PROYECTOS.pdf

5 páginas

He publicado nuevos apuntes de 3º PROYECTOS I: INGENIERÍA DE EDIFICACIÓN ELEMENTAL: PROYECTOS I - TEORÍA PARCIAL II.pdf

9 páginas

He publicado nuevos examenes de 3º PROYECTOS I: INGENIERÍA DE EDIFICACIÓN ELEMENTAL: PROYECTOS 1.rar

Miniatura no disponible
rar
¡Estás al día!

¡Estás al día!

Has visto todos los archivos