chevron_left
chevron_right
Todo
Apuntes
Trabajos
chevron_left
chevron_right

Neuropsicología del lenguaje

4 páginas

Principios de organización del Sistema Sensitivo, síndromes apráxicos, apraxia linguofacial, apraxia ideomotora, apraxia ideacional, apraxia del vestir, apraxia construccional, pruebas y exámenes, tratamiento.

6 páginas

Investigación biopsicosocial, antecedentes y métodos observacionales, empíricos y experimentales; principios de la psicofisiología actual, Jacobo Grinberg, Facundo Manes.

5 páginas

Cuadro sobre Neuropsicología de la percepción y las gnosias: reconocimiento visual; proceso, criterios diagnósticos, agnosia visual aperceptiva y asociativa; pruebas para evaluar el reconocimiento visual.

12 páginas

Etiologías cerebrales súbitas y progresivas; el daño cerebral de origen vascular y consecuencias neuropsicológicas de los traumatismos craneoencefálicos.

9 páginas

Mapa conceptual sobre las lesiones cerebrales: tipos de defectos, síndrome neuropsicológico, análisis sindrómico, evaluación neuropsicológica y rehabilitación; aporte de Luria.

1 página

Mapa conceptual sobre el concepto de factor neuropsicológico y tabla sobre los factores neuropsicológicos identificados por Luria.

3 páginas

Mapa conceptual sobre las tres unidades funcionales del cerebro.

3 páginas

Mapa conceptual de la organización de la corteza cerebral: Áreas primarias, secundarias y terciarias.

4 páginas

Mapa conceptual sobre los modelos clásicos de la localización: Localizacionismo, Funcionamiento equipotencial, Escuela Neuropsicológica de Luria.

1 página
Anónimo

@Anónimo

He publicado nuevos apuntes de 3º Psicofisiología: Retraso-psicomotor.pdf

1 página
Anónimo

@Anónimo

He publicado nuevos apuntes de 3º Psicofisiología: sindrome-dorsoparental.pdf

1 página
Anónimo

@Anónimo

He publicado nuevos apuntes de 3º Psicofisiología: Neurotransmisores-5.pdf

1 página
Anónimo

@Anónimo

He publicado nuevos apuntes de 3º Psicofisiología: Neurotransmisores-4.pdf

2 páginas
Anónimo

@Anónimo

He publicado nuevos apuntes de 3º Psicofisiología: Neurotransmisores-3.pdf

2 páginas
Anónimo

@Anónimo

He publicado nuevos apuntes de 3º Psicofisiología: Neurotransmisores-2.pdf

1 página
Anónimo

@Anónimo

He publicado nuevos apuntes de 3º Psicofisiología: Neurotransmisores-1.pdf

1 página
Anónimo

@Anónimo

He publicado nuevos apuntes de 3º Psicofisiología: procesos-ejecutivos-GUIA-4.pdf

1 página
Anónimo

@Anónimo

He publicado nuevos apuntes de 3º Psicofisiología: procesos-ejecutivos-GUIA-3.pdf

1 página
Anónimo

@Anónimo

He publicado nuevos apuntes de 3º Psicofisiología: procesos-ejecutivos-GUIA-2.pdf

1 página
Anónimo

@Anónimo

He publicado nuevos apuntes de 3º Psicofisiología: procesos-ejecutivos-GUIA-1.pdf

1 página
Anónimo

@Anónimo

He publicado nuevos apuntes de 3º Psicofisiología: Guia-de-Estudio-Tercer-Parcial-vender-7.pdf

1 página
Anónimo

@Anónimo

He publicado nuevos apuntes de 3º Psicofisiología: Guia-de-Estudio-Tercer-Parcial-vender-6.pdf

1 página
Anónimo

@Anónimo

He publicado nuevos apuntes de 3º Psicofisiología: Guia-de-Estudio-Tercer-Parcial-vender-5.pdf

1 página
Anónimo

@Anónimo

He publicado nuevos apuntes de 3º Psicofisiología: Guia-de-Estudio-Tercer-Parcial-vender-4.pdf

1 página
Anónimo

@Anónimo

He publicado nuevos apuntes de 3º Psicofisiología: Guia-de-Estudio-Tercer-Parcial-vender-3.pdf

1 página
Anónimo

@Anónimo

He publicado nuevos apuntes de 3º Psicofisiología: Guia-de-Estudio-Tercer-Parcial-vender-2.pdf

1 página
Anónimo

@Anónimo

He publicado nuevos apuntes de 3º Psicofisiología: Guia-de-Estudio-Tercer-Parcial-vender-1.pdf

1 página
Anónimo

@Anónimo

He publicado nuevos apuntes de 3º Psicofisiología: Guia-de-Estudio-Segundo-Parcial-7.pdf

1 página
Anónimo

@Anónimo

He publicado nuevos apuntes de 3º Psicofisiología: Guia-de-Estudio-Segundo-Parcial-6.pdf

1 página
Anónimo

@Anónimo

He publicado nuevos apuntes de 3º Psicofisiología: Guia-de-Estudio-Segundo-Parcial-5.pdf

1 página
Anónimo

@Anónimo

He publicado nuevos apuntes de 3º Psicofisiología: Guia-de-Estudio-Segundo-Parcial-4.pdf

1 página
Anónimo

@Anónimo

He publicado nuevos apuntes de 3º Psicofisiología: Guia-de-Estudio-Segundo-Parcial-3.pdf

1 página
Anónimo

@Anónimo

He publicado nuevos apuntes de 3º Psicofisiología: Guia-de-Estudio-Segundo-Parcial-2.pdf

1 página
Anónimo

@Anónimo

He publicado nuevos apuntes de 3º Psicofisiología: Guia-de-Estudio-Segundo-Parcial-1.pdf

1 página
Anónimo

@Anónimo

He publicado nuevos apuntes de 3º Psicofisiología: Green-and-Pink-Bordered-Compare-and-Contrast-Graphic-Organizer.pdf

1 página
Anónimo

@Anónimo

He publicado nuevos apuntes de 3º Psicofisiología: Rosa-y-Purpura-Coronavirus-1-Vineta-Enumeracion-Historieta-1.pdf

6 páginas
Anónimo

@Anónimo

He publicado nuevos apuntes de 3º Psicofisiología: Los-principales-trastornos-del-aprendizaje.pdf

1 página
Anónimo

@Anónimo

He publicado nuevos apuntes de 3º Psicofisiología: la-organizacion-cerebral-de-los-sistemas-funcionales.pdf

1 página
Anónimo

@Anónimo

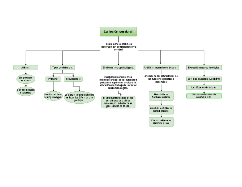
He publicado nuevos apuntes de 3º Psicofisiología: la-lesion-cerebral.pdf

1 página
Anónimo

@Anónimo

He publicado nuevos apuntes de 3º Psicofisiología: factor-neuropsicologico-NURIA.pdf

1 página
Anónimo

@Anónimo

He publicado nuevos apuntes de 3º Psicofisiología: SISTEMAS-FUNCIONALES-SEGUN-NURIA.pdf

1 página
Anónimo

@Anónimo

He publicado nuevos apuntes de 3º Psicofisiología: teoria-neuropsicologica-de-nuria.pdf

1 página
Anónimo

@Anónimo

He publicado nuevos apuntes de 3º Psicofisiología: las-tres-unidades-funcionales-del-cerebro.pdf

1 página
Anónimo

@Anónimo

He publicado nuevos apuntes de 3º Psicofisiología: etiologia-del-dano-cerebral.pdf

1 página
Anónimo

@Anónimo

He publicado nuevos apuntes de 3º Psicofisiología: areas-de-asociaciaon-de-la-corteza-cerebral.pdf

1 página
Anónimo

@Anónimo

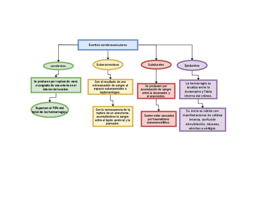
He publicado nuevos apuntes de 3º Psicofisiología: eventos-cerebrovasculares.pdf

1 página
Anónimo

@Anónimo

He publicado nuevos apuntes de 3º Psicofisiología: traumatismos-craneoencefalicos.pdf

1 página
Anónimo

@Anónimo

He publicado nuevos apuntes de 3º Psicofisiología: afasias-mapa.pdf

1 página
Anónimo

@Anónimo

He publicado nuevos apuntes de 3º Psicofisiología: amnesia-mapa.pdf

1 página
Anónimo

@Anónimo

He publicado nuevos apuntes de 3º Psicofisiología: Retraso-psicomotor.pdf

1 página
Anónimo

@Anónimo

He publicado nuevos apuntes de 3º Psicofisiología: efectos-de-las-drogas-anatomia-2.pdf

1 página
Anónimo

@Anónimo

He publicado nuevos apuntes de 3º Psicofisiología: Clasificacion-de-las-neuronas.pdf

1 página
¡Estás al día!

¡Estás al día!

Has visto todos los archivos