Psicología de la Actividad Física y del Deporte

chevron_left
chevron_right
Todo
Apuntes
Exámenes
Prácticas
Trabajos
chevron_left
chevron_right

apuntes

-

Practicas

He publicado nuevos apuntes de 2º Psicología de la Actividad Física y del Deporte: Practicas

practica-3.pdf
psico-2.pdf
Psicologia-1a.pdf

apuntes

-

Temario

He publicado nuevos apuntes de 2º Psicología de la Actividad Física y del Deporte: Temario

Segundo-parcial.pdf
Primer-parcial.pdf

apuntes

-

TAREAS PRÁCTICAS

He publicado nuevos apuntes de 2º Psicología de la Actividad Física y del Deporte: TAREAS PRÁCTICAS

TAREA-PRACTICA-1.pdf
TAREA-PRACTICA-2.pdf
TAREA-PRACTICA-3.pdf

apuntes

-

TEMAS 1ª PSICOLOGÍA DE AF Y DEPORTE 23-24

He publicado nuevos apuntes de 2º Psicología de la Actividad Física y del Deporte: TEMAS 1ª PSICOLOGÍA DE AF Y DEPORTE 23-24

TEMA-1-Psicologia.pdf
TEMA-2-Psicologia.pdf
TEMA-3-Psicologia.pdf
TEMA-4-Psicologia.pdf
TEMA-5-Psicologia.pdf

He publicado nuevos apuntes de 2º Psicología de la Actividad Física y del Deporte: Bloque-III.-Aplicabilidad-de-los-principios-basicos-a-las-diferentes-areas-de-intervencion-en-psicologia-del-deporte.pdf

8 páginas

He publicado nuevos apuntes de 2º Psicología de la Actividad Física y del Deporte: Bloque-II.-Procesos-psicologicos-basicos-en-el-deporte.pdf

29 páginas

He publicado nuevos apuntes de 2º Psicología de la Actividad Física y del Deporte: Bloque-I.-Introduccion-historico-conceptual.pdf

19 páginas

He publicado nuevos apuntes de 2º Psicología de la Actividad Física y del Deporte: TEORIA-PSICOLOGIA-DE-LA-AFyD.pdf

29 páginas

He publicado nuevos apuntes de 2º Psicología de la Actividad Física y del Deporte: Tema-7-Relaciones-interpersonales-en-deporte-Procesos-y-estrategia-de-influencia-social.pdf

13 páginas

He publicado nuevos apuntes de 2º Psicología de la Actividad Física y del Deporte: Tema-6-Funcionamiento-Psicosocial-en-Actividad-Fisica-y-Deporte.-Percepcion-Cognicion-y-Comportamiento.pdf

17 páginas

He publicado nuevos apuntes de 2º Psicología de la Actividad Física y del Deporte: PRIMER-PARCIAL-PSICOLOGIA.pdf

4 páginas

apuntes

-

Trabajos prácticos

He publicado nuevos apuntes de 2º Psicología de la Actividad Física y del Deporte: Trabajos prácticos

Practica-1A.pdf
practica-3.pdf

He publicado nuevos apuntes de 2º Psicología de la Actividad Física y del Deporte: Tema-5-Aplicabilidad-de-los-principios-basicos-a-las-diferentes-areas-de-intervencion-en-Psicologia-del-Deporte.pdf

26 páginas

He publicado nuevos apuntes de 2º Psicología de la Actividad Física y del Deporte: Tema-4-Aprendizaje-Deportivo.pdf

19 páginas

He publicado nuevos apuntes de 2º Psicología de la Actividad Física y del Deporte: Tema-3-Evaluacion-y-analisis-Psicologico-de-las-relaciones-que-se-producen-en-el-ambito-deportivo.pdf

16 páginas

He publicado nuevos apuntes de 2º Psicología de la Actividad Física y del Deporte: Tema-2-Definicion-de-Psicologia-y-Psicologia-del-deporte.pdf

9 páginas

He publicado nuevos apuntes de 2º Psicología de la Actividad Física y del Deporte: Tema-1-Historia-de-la-Psicologia-del-deporte-y-el-ejercicio.pdf

10 páginas

He publicado nuevos apuntes de 2º Psicología de la Actividad Física y del Deporte: Informe-Practica-1a..pdf

10 páginas

He publicado nuevos practicas de 2º Psicología de la Actividad Física y del Deporte: TEORIA-DE-LA-ACTIVACION-EN-ACCIONES-MOTRICES.pdf

16 páginas

He publicado nuevos practicas de 2º Psicología de la Actividad Física y del Deporte: Observacion-deportista-entrenador.pdf

13 páginas

He publicado nuevos practicas de 2º Psicología de la Actividad Física y del Deporte: TEORIA-DE-LA-VISUALIZACION-EN-EL-RENDIMIENTO.pdf

9 páginas

apuntes

-

TEMAS 7-11( SEGUNDA PARTE ASIGNATURA)

He publicado nuevos apuntes de 2º Psicología de la Actividad Física y del Deporte: TEMAS 7-11( SEGUNDA PARTE ASIGNATURA)

TEMA-7A-Y-7B.pdf
TEMA-8.pdf
TEMA-10-11.pdf

He publicado nuevos apuntes de 2º Psicología de la Actividad Física y del Deporte: TEMA-1HISTORIA.pdf

6 páginas

He publicado nuevos apuntes de 2º Psicología de la Actividad Física y del Deporte: Psicologia-de-la-Actividad-Fisica-y-del-Deporte.pdf

13 páginas

He publicado nuevos examenes de 2º Psicología de la Actividad Física y del Deporte: Primer-parcial-psicologia.pdf

4 páginas

He publicado nuevos apuntes de 2º Psicología de la Actividad Física y del Deporte: apuntes-T-12356.pdf

12 páginas

apuntes

-

PSICOLOGÍA TEMAS 2-6

He publicado nuevos apuntes de 2º Psicología de la Actividad Física y del Deporte: PSICOLOGÍA TEMAS 2-6

T.-3-EVALUACION-Y-ANALISIS-PSICOLOGICO.pdf
T.-4-PAPEL-PROFESIONAL-DEL-PSICOLOGO-DEL-DEPORTE.pdf
T.-5-COMPORTAMIENTO-PERCEPTIVO.pdf
T.-6-ATENCION-Y-CONCENTRACION.pdf
TEMA-2.pdf

He publicado nuevos examenes de 2º Psicología de la Actividad Física y del Deporte: ENLACE-EXAMEN-PSICOLOGIA-DEL-DEPORTE.pdf

1 página

apuntes

-

PSICOLOGÍA DE LA AFY DEL DEPORTE

He publicado nuevos apuntes de 2º Psicología de la Actividad Física y del Deporte: PSICOLOGÍA DE LA AFY DEL DEPORTE

TEMA-1-HISTORIA-DE-LA-PSICOLOGIA-DEL-DEPORTE-Y-EL-EJERCICIO.pdf
PRACTICA-1A-ACTIVACION-EN-ACCIONES-MOTRICES.pdf
INFORME-PRACTICA-1A-ACTIVACION-EN-ACCIONES-MOTRICES.pdf
TEMA-2-DEFINICION.pdf
TEMA-3-EVALUACION-Y-ANALISIS-PSICOLOGICO-DE-LAS-RELACIONES-QUE-SE-PRODUCEN-EN-EL-AMBITO-EDUCATIVO.pdf
TEMA-4-PAPEL-PROFESIONAL-DEL-PSICOLOGO-DEL-DEPORTE.pdf

practicas

-

Prácticas Informe

He publicado nuevos practicas de 2º Psicología de la Actividad Física y del Deporte: Prácticas Informe

Informe-1A.pdf
Informe-3b.pdf
Practica-2-Psicologia.pdf

apuntes

-

Actividades prácticas

He publicado nuevos apuntes de 2º Psicología de la Actividad Física y del Deporte: Actividades prácticas

Practica-visualizacion.pdf
Practica-1A.pdf
Practica-2a-CBAS-Paola-Cordero-Estevez.pdf

He publicado nuevos apuntes de 2º Psicología de la Actividad Física y del Deporte: Practica-2-Observacion-conductual-del-entrenador.pdf

9 páginas

He publicado nuevos apuntes de 2º Psicología de la Actividad Física y del Deporte: Tema-9-y-10.docx

word

apuntes

-

Temas 7-8

He publicado nuevos apuntes de 2º Psicología de la Actividad Física y del Deporte: Temas 7-8

Tema-8.docx
Tema-7.docx

apuntes

-

Temas 1-6 Psicología

He publicado nuevos apuntes de 2º Psicología de la Actividad Física y del Deporte: Temas 1-6 Psicología

Tema-1.docx
Tema-3.docx
Tema-5.docx
Tema-2.docx
Tema-6.docx

He publicado nuevos apuntes de 2º Psicología de la Actividad Física y del Deporte: PRACTICA-1A.pdf

10 páginas

trabajos

-

PSICOLOGÍA

He publicado nuevos trabajos de 2º Psicología de la Actividad Física y del Deporte: PSICOLOGÍA

ENTRENAMIENTO-I-CURSO-19-201.pdf
REDONDO-FLORES-HENAR-PRACTICA-2.pdf
Redondo-Flores-Henar-Practica-1B.pdf
REDONDO-FLORES-HENAR-PRACTICA-3A.pdf
TRABAJO-ACTIVACION-REDONDO-HENAR.pdf
falso-final-25-mayo-2020-HENAR-REDONDO-FLORES.pdf
Anónimo

@Anónimo

examenes

-

Psicología de la AF y el Deporte

He publicado nuevos examenes de 2º Psicología de la Actividad Física y del Deporte: Psicología de la AF y el Deporte

EXAMENES-BLOQUES.docx
Examen.pdf

apuntes

-

Apuntes psicología del deporte

He publicado nuevos apuntes de 2º Psicología de la Actividad Física y del Deporte: Apuntes psicología del deporte

TEMA-5-COMPORTAMIENTO-PERCEPTIVO-MOTOR.docx
TEMA-6.docx
TEMA-1-HISTORIA-DE-LA-PSICOLOGIA-DEL-DEPORTE-Y-EL-EJERCICIO.docx
TEMA-2-1.docx
TEMA-3-EVALUACION-Y-ANALISIS-PSICOLOGICO.docx
TEMA-7-A.docx

practicas

-

PRÁCTICAS PSICOLOGÍA DEL DEPORTE 2019

He publicado nuevos practicas de 2º Psicología de la Actividad Física y del Deporte: PRÁCTICAS PSICOLOGÍA DEL DEPORTE 2019

Informe-2A-Observacion.pdf
Informe-3A-Visualizacion.pdf
Informe-1A-Activacion.pdf

apuntes

-

Psicología

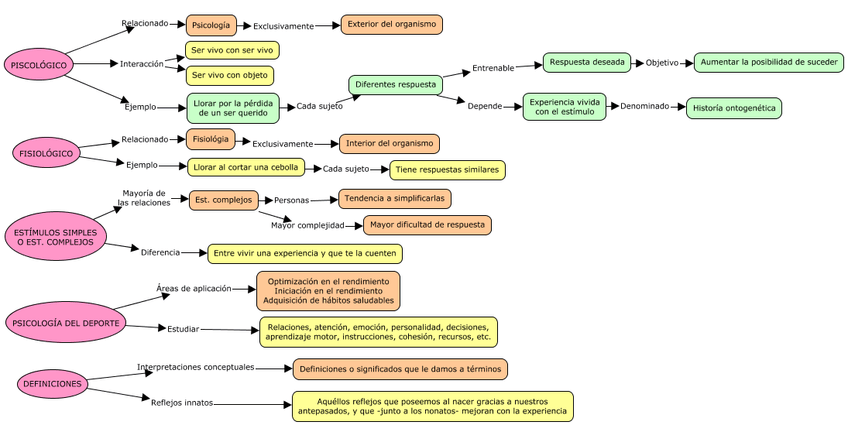
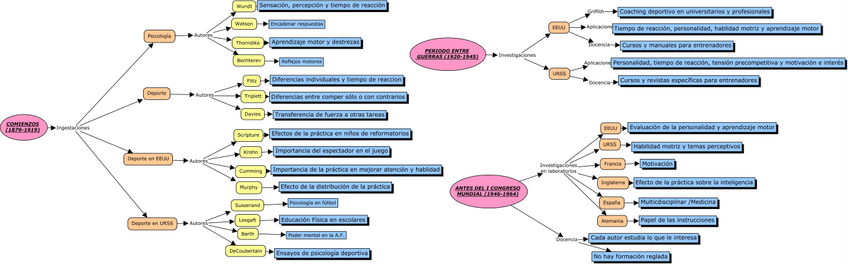
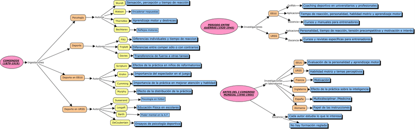
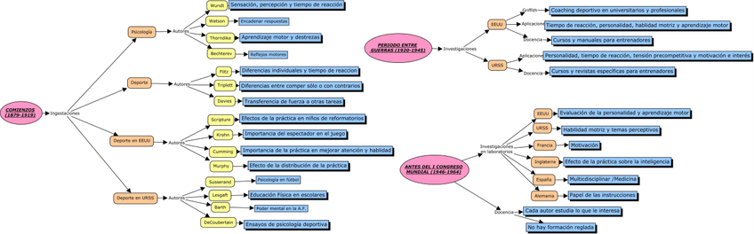
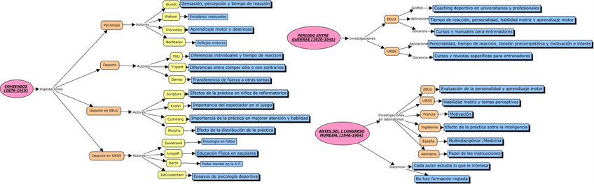
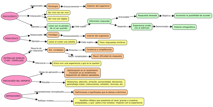
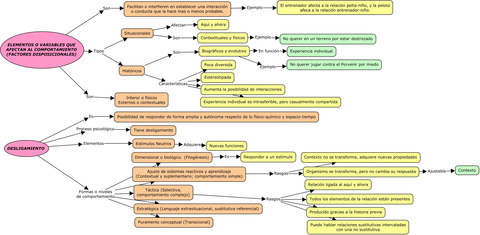
Resúmenes y esquemas de los temas 1-10

Tema 1.1.jpg
Tema 1.2.jpg
Tema 2.1.png
Tema 2.2.png
Tema 3.1.jpg
Tema 3.2.jpg

practicas

-

Psicología

Apuntes e informes de las tres prácticas opciones A

Apuntes 1A.pdf
Informe 1A.pdf
Apuntes 2A.pdf
Informe 2A.pdf
Apuntes 3A.pdf
Informe 3A.pdf

He publicado nuevos apuntes de 2º Psicología de la Actividad Física y del Deporte: Tema 1.1.jpg

Imagen

He publicado nuevos apuntes de 2º Psicología de la Actividad Física y del Deporte: Tema_1_alumnado.pdf

45 páginas
¡Estás al día!

¡Estás al día!

Has visto todos los archivos