Todo
Apuntes
Prácticas
Test
chevron_left
chevron_right

He publicado nuevos practicas de 2º Psicología de la Educación: Napola-lana.pdf

5 páginas

He publicado nuevos practicas de 2º Psicología de la Educación: Gizarte-Hezkuntzako-nazioarteko-eguneko-praktika.pdf

1 página

apuntes

-

Esquemas Psicología

He publicado nuevos apuntes de 2º Psicología de la Educación: Esquemas Psicología

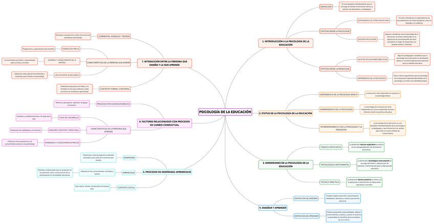
PSICOLOGIA-DE-LA-EDUCACION-TEMA-1.pdf

He publicado nuevos test de 2º Psicología de la Educación: preguntas-psico-2024.pdf

13 páginas

apuntes

-

Temas

He publicado nuevos apuntes de 2º Psicología de la Educación: Temas

Tema-9.pdf
Tema-8.pdf
Tema-5.pdf
Tema-4.pdf
Tema-3.pdf
Tema-2.pdf

He publicado nuevos apuntes de 2º Psicología de la Educación: Tema 3 - Factores intrapersonales que influyen en los procesos de ensenanza-aprendizaje..pdf

13 páginas

He publicado nuevos apuntes de 2º Psicología de la Educación: Tema 2 - Modelos teoricos de los procesos de ensenanza-aprendizaje.pdf

5 páginas

He publicado nuevos apuntes de 2º Psicología de la Educación: Tema 4 - Factores interpersonales que influyen en los procesos de ensenanza-aprendizaje..pdf

2 páginas

He publicado nuevos apuntes de 2º Psicología de la Educación: Tema 1 - Introduccion a la psicologia de la educacion.pdf

3 páginas

He publicado nuevos apuntes de 2º Psicología de la Educación: Apuntes-psicologia-de-la-educacion--educacion-social-UPV--EHU.pdf

23 páginas

apuntes

-

Lecturas Psic. Educación -exámenes 2020

He publicado nuevos apuntes de 2º Psicología de la Educación: Lecturas Psic. Educación -exámenes 2020

9.pdf
3.pdf
5.pdf
1.pdf
2.pdf
10.pdf
¡Estás al día!

¡Estás al día!

Has visto todos los archivos