Psicología de la Memoria

Todo
Apuntes
Preguntas
Ejercicios
Exámenes
Otros
PEC
Prácticas
publication
Test
Trabajos
chevron_left
chevron_right

He publicado nuevos apuntes de 2º Psicología de la Memoria: CraikLockhart1972LevelsofprocessingAframeworkformemory.pdf

14 páginas

He publicado nuevos apuntes de 2º Psicología de la Memoria: TEMA-4.-MEMORIA-EPISODICA.pdf

21 páginas

He publicado nuevos apuntes de 2º Psicología de la Memoria: TEMA-3.-MEMORIA-DE-TRABAJO.pdf

10 páginas

He publicado nuevos apuntes de 2º Psicología de la Memoria: TEMA-2.-MEMORIA-SENSORIAL.pdf

10 páginas

examenes

-

2024-2025 Exámenes Psicología de la Memoria

He publicado nuevos examenes de 2º Psicología de la Memoria: 2024-2025 Exámenes Psicología de la Memoria

2024-2025-SEPTIEMBRE.pdf

examenes

-

2023-2024 Exámenes Psicología de la Memoria

He publicado nuevos examenes de 2º Psicología de la Memoria: 2023-2024 Exámenes Psicología de la Memoria

2023-2024-SEPTIEMBRE.pdf

Resumen del Tema 4: La memoria episódica.

8 páginas

Resumen del Tema 3: La memoria de trabajo.

5 páginas

Resumen del Tema 1: Introducción al estudio de la memoria.

7 páginas

Resumen del Tema 2: La memoria sensorial.

8 páginas

apuntes

-

Psicología de la Memoria

He publicado nuevos apuntes de 2º Psicología de la Memoria: Psicología de la Memoria

T1-Introduccion-al-estudio-de-la-memoria.pdf
T2-Memoria-sensorial.pdf
T.3-Memoria-de-trabajo.pdf
4.-Memoria-episodica.pdf

apuntes

-

T4.Memoria Episódica esquema resumen2025-26

He publicado nuevos apuntes de 2º Psicología de la Memoria: T4.Memoria Episódica esquema resumen2025-26

1..png
2.3..png
4.png
4.png
4.png
4.png

resumen de temas del 1 al 3

34 páginas

Hay tablas resumen de cada tema individual, y al final una de todos los temas juntos

12 páginas

apuntes

-

Apuntes Memoria (En Proceso)

He publicado nuevos apuntes de 2º Psicología de la Memoria: Apuntes Memoria (En Proceso)

TEMA-1-MEMORIA.pdf
TEMA-2-MEMORIA.pdf
TEMA-3-MEMORIA.pdf
TEMA-4-MEMORIA-EPISODICA.pdf
TEMA-5-MEMORIA-SEMANTICA.pdf
TEMA-6-MEMORIA-IMPLICITA.pdf

He publicado nuevos apuntes de 2º Psicología de la Memoria: ResumenPEC2025-26.docx

word

He publicado nuevos pec de 2º Psicología de la Memoria: PECMEMORIA25-26.pdf

10 páginas

apuntes

-

SuperResumenes Psicología de la Memoria

Super resúmenes de mis resúmenes de Psicologia de la Memoria, curso 25/26. Complementarios a los apuntes completos. Para repaso rápidos :P

Super-resumen-TEMA-1-Introduccion-a-la-Memoria-Anabel-Mayorga.pdf
Super-resumen-TEMA-2.1-Memoria-visual-Anabel-Mayorga.pdf
Super-resumen-TEMA-2.2-Memoria-Auditiva-Anabel-Mayorga.pdf
Super-resumen-TEMA-2.3-Memoria-Tactil-Anabel-Mayorga.pdf
Super-resumen-TEMA-3-MEMORIA-DE-TRABAJO-Anabel-Mayorg.pdf
Super-resumen-TEMA-4-MEMORIA-EPISODICA-Anabel-Mayorg.pdf

apuntes

-

Resúmenes Psicología de la Memoria

Resúmenes esquematizados completos de todos los temas de Psicología de la memoria. Realizado con el libro, apuntes y tipo test. Autores en MARRÓN, fechas en NARANJA, preguntas de tipo test de otros años en SALMON, conclusiones en ROJO y cosas importantes

Tema 1 Introduccion Anabel Mayorga.pdf.pdf
Tema 2 Memoria sensorial Anabel Mayorga.pdf.pdf
Tema 3 Memoria de Trabajo Anabel Mayorga.pdf.pdf
Tema-4-Memoria-Episodica-Anabel-Mayorga.pdf
Tema-5-Memoria-Semantica-Anabel-Mayorga.pdf
Tema-6-Memoria-Implicita-Anabel-Mayorga.pdf

He publicado nuevos apuntes de 2º Psicología de la Memoria: Psicologia-de-la-memoria-Resumen-entero.pdf

159 páginas

He publicado nuevos apuntes de 2º Psicología de la Memoria: Tema-10-Psicologia-de-la-memoria.pdf

15 páginas

He publicado nuevos apuntes de 2º Psicología de la Memoria: Tema-9-Psicologia-de-la-memoria.pdf

17 páginas

He publicado nuevos apuntes de 2º Psicología de la Memoria: Tema-8-Psicologia-de-la-memoria.pdf

14 páginas

He publicado nuevos apuntes de 2º Psicología de la Memoria: Tema-7-Psicologia-de-la-memoria.pdf

11 páginas

He publicado nuevos apuntes de 2º Psicología de la Memoria: Tema-10-Psicologia-de-la-Memoria.pdf

6 páginas

He publicado nuevos apuntes de 2º Psicología de la Memoria: Memoria-T1.pdf

17 páginas

He publicado nuevos pec de 2º Psicología de la Memoria: Pec-psicologia-de-la-memoria.-Nivel-de-procesamiento-e-intencionalidad.-Curso-2526.pdf

9 páginas

examenes

-

EXAMENES RESUELTOS AÑO 2024-2025 MEMORIA

He publicado nuevos examenes de 2º Psicología de la Memoria: EXAMENES RESUELTOS AÑO 2024-2025 MEMORIA

1-SEMANA.pdf
2-SEMANA.pdf
SEPTIEMBRE.pdf

He publicado nuevos apuntes de 2º Psicología de la Memoria: Tema-9-Psicologia-de-la-Memoria.pdf

5 páginas

He publicado nuevos apuntes de 2º Psicología de la Memoria: Tema-8-Psicologia-de-la-Memoria.pdf

5 páginas

He publicado nuevos apuntes de 2º Psicología de la Memoria: TEMA-8-FUNCIONAMIENTO-NORMAL-Y-ALTERADO-DE-LA-MEMORIA.pdf

23 páginas

PRESENTACION CREADA CON AYUDA DE IA

15 páginas

INFOGRAFÍA CREADA CON AYUDA DE IA

1 página

He publicado nuevos apuntes de 2º Psicología de la Memoria: Memoria-Prospectiva.pdf

15 páginas

infografía creada con ayuda de IA

1 página

PRESENTACION CREADA CON AYUDA DE IA

15 páginas

Presentación creada con ayuda de IA

13 páginas

PRESENTACION CREADA CON AYUDA DE IA

15 páginas

infografía creada con ayuda de IA

1 página

infografía creada con ayuda de IA

1 página

He publicado nuevos apuntes de 2º Psicología de la Memoria: MEMORIA-DE-TRABAJO-INFOGRAFIA.pdf

1 página

infografía creada con ayuda de IA

1 página

He publicado nuevos apuntes de 2º Psicología de la Memoria: Resumen-de-lo-minimo-que-hay-que-saber-para-aprobar.-Psicologia-de-la-memoria.pdf

72 páginas

Apuntes de psicología de la memoria completos + la PEC

193 páginas

apuntes

-

Psicología de la memoria

Resumen de todos los temas que entran en el examen

Tema 1 - INTRODUCCIÓN AL ESTUDIO DE LA MEMORIA.pdf
Tema-2-Memoria-sensorial.pdf
Tema-3-La-memoria-de-trabajo.pdf
Tema-4-Memoria-episodica.pdf
Tema-5-Memoria-semantica.pdf
Tema-6-Memoria-implicita.pdf

Presentación digitalizada basada en apuntes y libro de Psic de la Memoria, con ayuda de IA

15 páginas

Presentación digital realizada en base a apuntes y el libro de Psic de la Memoria, con ayuda de IA

15 páginas

apuntes

-

Psicología de la Memoria

He publicado nuevos apuntes de 2º Psicología de la Memoria: Psicología de la Memoria

T1-INTRO-AL-ESTUDIO-DE-LA-MEMORIA.pdf
T2-MEMORIA-SENSORIAL.pdf
T3-MEMORIA-DE-TRABAJO.pdf
T4-MEMORIA-EPISODICA.pdf
T5-MEMORIA-SEMANTICA.pdf
T6-MEMORIA-IMPLICITA.pdf

He publicado nuevos apuntes de 2º Psicología de la Memoria: Tema-6-Psicologia-de-la-memoria.pdf

15 páginas

He publicado nuevos apuntes de 2º Psicología de la Memoria: RESUMENES.-PSICOLOGIA-DE-LA-MEMORIA.pdf

119 páginas

He publicado nuevos apuntes de 2º Psicología de la Memoria: TEMA-10.-PSICOLOGIA-DE-LA-MEMORIA.pdf

10 páginas

He publicado nuevos apuntes de 2º Psicología de la Memoria: Tema-7-Psicologia-de-la-Memoria.pdf

6 páginas

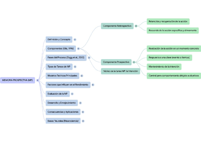
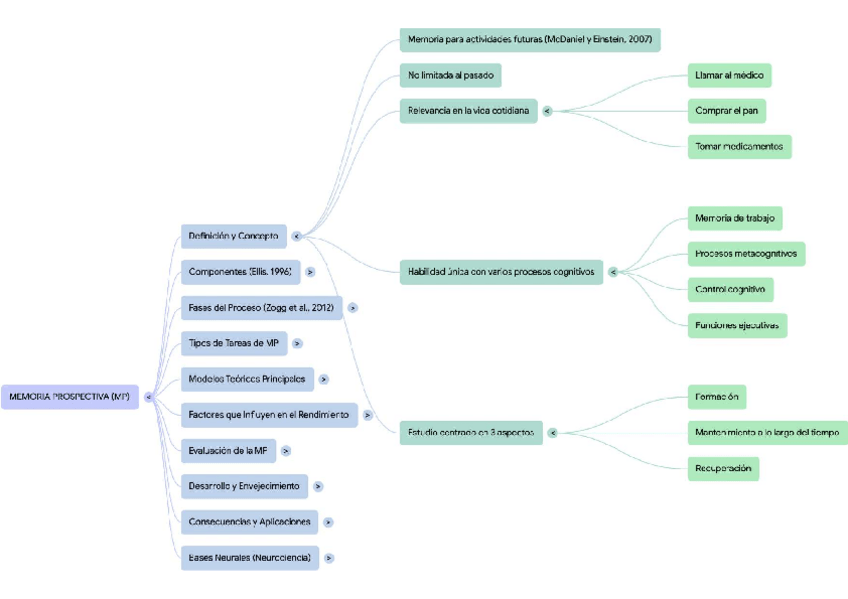
Mapa mental del tema 7 de psicología de la memoria. La memoria Prospectiva

11 páginas

Mapa mental del tema 6 de psicología de la memoria. La memoria implícita

7 páginas

Mapa mental del tema 5 de psicología de la memoria. La memoria semántica

9 páginas

Mapa mental del tema 4 de psicología de la memoria. La memoria episódica

7 páginas

Mapa mental del tema 3 de psicología de la memoria. La memoria de trabajo

9 páginas

Mapa mental tema 2 - Memoria Sensorial

17 páginas

Mapa mental del tema 1 de psicología de la memoria

12 páginas

He publicado nuevos apuntes de 2º Psicología de la Memoria: t.5-preguntas-y-esquema.pdf

16 páginas