Psicología de Trabajo y las Organizaciones

chevron_left
chevron_right
Todo
Apuntes
Exámenes
Otros
Prácticas
Trabajos
chevron_left
chevron_right

He publicado nuevos trabajos de 2º Psicología de Trabajo y las Organizaciones: UC1.-Psicologia-del-Trabajo-y-de-las-Organizaciones-5.pdf

1 página

He publicado nuevos trabajos de 2º Psicología de Trabajo y las Organizaciones: Actividad-3-De-la-evaluacion-a-la-intervencion-3.pdf

12 páginas

He publicado nuevos apuntes de 2º Psicología de Trabajo y las Organizaciones: Psicologia-del-Trabajo-y-las-Organizaciones.pdf

135 páginas
Anónimo

@Anónimo

Comparativa sistemas educativos Español - Finlandés

13 páginas

He publicado nuevos trabajos de 2º Psicología de Trabajo y las Organizaciones: Actividad-3.pdf

8 páginas

He publicado nuevos apuntes de 2º Psicología de Trabajo y las Organizaciones: UC4.pdf

19 páginas

He publicado nuevos apuntes de 2º Psicología de Trabajo y las Organizaciones: UC3.pdf

21 páginas

He publicado nuevos apuntes de 2º Psicología de Trabajo y las Organizaciones: UC2.pdf

22 páginas

He publicado nuevos apuntes de 2º Psicología de Trabajo y las Organizaciones: UC1.pdf

14 páginas

apuntes a mano completos y visuales PTO

12 páginas

74 test + 7 desarrollo con respuestas al final

15 páginas

Creados a partir de las diapositivas y de las explicaciones de la profesora en clase. El resto de unidades están subidas en el perfil

22 páginas

apuntes

-

Apuntes PTO

He publicado nuevos apuntes de 2º Psicología de Trabajo y las Organizaciones: Apuntes PTO

Teorias-PTO.pdf
UC1-esquema.pdf
UC2-esquema.pdf
UC3-esquema.pdf
UC4-esquema.pdf
Preguntas-para-estudiar.pdf

Hechos a partir de las diapositivas de la asignatura y los apuntes tomados en clase en base a lo explicado por la profesora.

15 páginas

Hechos a partir de las diapositivas de la asignatura y los apuntes tomados en clase en base a lo explicado por la profesora. Los apuntes de la UC1 están subidos en mi perfil.

24 páginas

Hechos a partir de las diapositivas de la asignatura y los apuntes tomados en clase en base a lo explicado por la profesora. Los apuntes de la UC1 y UC2 están subidos en mi perfil.

27 páginas

Mapa conceptual UC1

2 páginas

He publicado nuevos trabajos de 2º Psicología de Trabajo y las Organizaciones: Mapa-conceptual-Miriam-de-la-Morena-Caminero.pdf

2 páginas

He publicado nuevos trabajos de 2º Psicología de Trabajo y las Organizaciones: M.-Conceptual-PTO.pdf

1 página

He publicado nuevos trabajos de 2º Psicología de Trabajo y las Organizaciones: LBD3-PTO.pdf

5 páginas

Apuntes realizados durante el curso 2023/2024.

1 página

Apuntes realizados durante el curso 2023/2024.

14 páginas

Apuntes realizados durante el curso 2023/2024.

50 páginas

He publicado nuevos apuntes de 2º Psicología de Trabajo y las Organizaciones: UC2-Apuntes-PTO.pdf

12 páginas

He publicado nuevos apuntes de 2º Psicología de Trabajo y las Organizaciones: UC1-Apuntes-PTO.pdf

4 páginas

He publicado nuevos apuntes de 2º Psicología de Trabajo y las Organizaciones: UC4-Apuntes-PTO.pdf

8 páginas

He publicado nuevos apuntes de 2º Psicología de Trabajo y las Organizaciones: UC3-Apuntes-PTO.pdf

12 páginas

He publicado nuevos examenes de 2º Psicología de Trabajo y las Organizaciones: PREGUNTASresumen-PTO.pdf

3 páginas

He publicado nuevos trabajos de 2º Psicología de Trabajo y las Organizaciones: LBD4-Test-Master-Class.pdf

2 páginas

He publicado nuevos trabajos de 2º Psicología de Trabajo y las Organizaciones: UC3-Psicologia-del-trabajo-y-las-organizaciones.pdf

9 páginas

He publicado nuevos trabajos de 2º Psicología de Trabajo y las Organizaciones: UC1-TRABAJO-PTO.pdf

1 página

He publicado nuevos trabajos de 2º Psicología de Trabajo y las Organizaciones: Actividad-1-Mapa-conceptual.pdf

1 página

He publicado nuevos examenes de 2º Psicología de Trabajo y las Organizaciones: Preguntas-tipo-test.pdf

10 páginas

He publicado nuevos examenes de 2º Psicología de Trabajo y las Organizaciones: Preguntas-test.pdf

4 páginas

He publicado nuevos examenes de 2º Psicología de Trabajo y las Organizaciones: Preguntas-test-corregidas.pdf

7 páginas

He publicado nuevos trabajos de 2º Psicología de Trabajo y las Organizaciones: UC2-TEST-PSICOLOGIA-DEL-TRABAJO.pdf

3 páginas

He publicado nuevos trabajos de 2º Psicología de Trabajo y las Organizaciones: UC2-TEST.pdf

2 páginas

trabajos

-

Psicología del Trabajo y las Organizaciones

He publicado nuevos trabajos de 2º Psicología de Trabajo y las Organizaciones: Psicología del Trabajo y las Organizaciones

LBD-1-P.Trabajo-y-Org.pdf
LBD3-TRABAJO-Y-ORGANIZACION.pdf

He publicado nuevos examenes de 2º Psicología de Trabajo y las Organizaciones: Test-y-preguntas-PTO.pdf

5 páginas

He publicado nuevos apuntes de 2º Psicología de Trabajo y las Organizaciones: COMPLETO-trabajo-y-organizaciones.pdf

24 páginas

He publicado nuevos apuntes de 2º Psicología de Trabajo y las Organizaciones: PTO-examen-1.pdf

13 páginas

He publicado nuevos apuntes de 2º Psicología de Trabajo y las Organizaciones: resumenes.pdf

10 páginas

trabajos

-

PSICOLOGIA DEL TRABAJO Y DE LAS ORGANIZACIONES

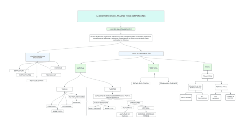
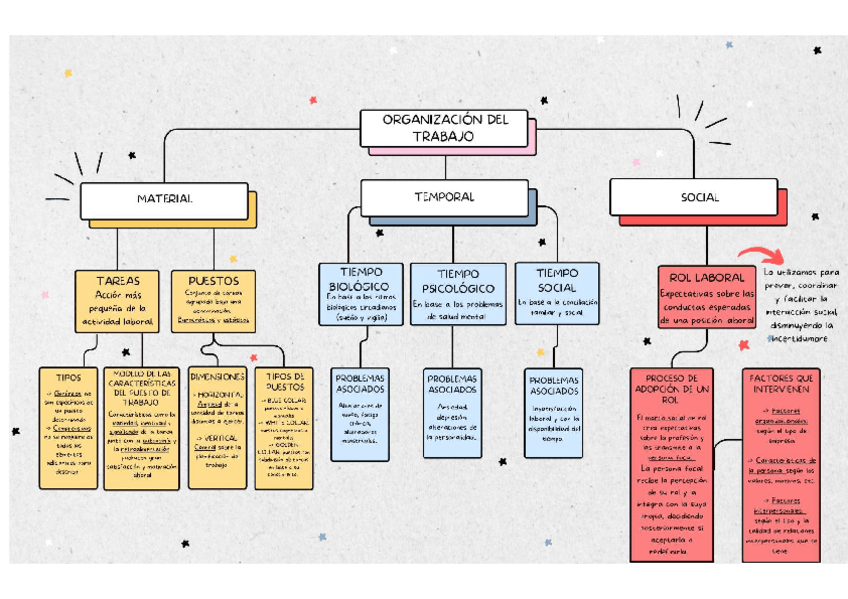
MAPA CONCEPTUAL PRÁTICA 1 PSICOLOGIA DEL TRABAJO Y DE LAS ORGANIZACIONES

MAPA-CONCEPTUAL-UC1.pdf
TEMA-1-UC2-2.pdf
TEMA-2-UC2.pdf
TEMA-3-UC2.pdf

trabajos

-

Actividades psico. trabajo y organizaciones

He publicado nuevos trabajos de 2º Psicología de Trabajo y las Organizaciones: Actividades psico. trabajo y organizaciones

Actividad-1-Mapa-conceptual-PTO.pdf
Act.3-Estudio-de-caso.pdf

He publicado nuevos apuntes de 2º Psicología de Trabajo y las Organizaciones: UC3.-BURNOUT-Y-MOBBING.docx

word

He publicado nuevos apuntes de 2º Psicología de Trabajo y las Organizaciones: UC3.-ENGAGEMENT-Y-AUTOEFICACIA.docx

word

He publicado nuevos apuntes de 2º Psicología de Trabajo y las Organizaciones: Mapa-Conceptual-Tema-1.pdf

1 página

He publicado nuevos apuntes de 2º Psicología de Trabajo y las Organizaciones: 1oPARTE-APUNTES-PTO.pdf

17 páginas

He publicado nuevos apuntes de 2º Psicología de Trabajo y las Organizaciones: UC4-PTO-TEMA-10.pdf

4 páginas

He publicado nuevos apuntes de 2º Psicología de Trabajo y las Organizaciones: UC4-PTO-TEMA-9.pdf

4 páginas

He publicado nuevos apuntes de 2º Psicología de Trabajo y las Organizaciones: UC3-PTO-TEMA-8.pdf

4 páginas

He publicado nuevos apuntes de 2º Psicología de Trabajo y las Organizaciones: UC3-PTO-TEMA-7.pdf

6 páginas

He publicado nuevos apuntes de 2º Psicología de Trabajo y las Organizaciones: UC3-PTO-TEMA-6.pdf

5 páginas

He publicado nuevos apuntes de 2º Psicología de Trabajo y las Organizaciones: UC2-PTO-TEMA-5.pdf

6 páginas

He publicado nuevos apuntes de 2º Psicología de Trabajo y las Organizaciones: UC2-PTO-TEMA-4.pdf

6 páginas

He publicado nuevos apuntes de 2º Psicología de Trabajo y las Organizaciones: UC2-PTO-TEMA-3.pdf

5 páginas

He publicado nuevos apuntes de 2º Psicología de Trabajo y las Organizaciones: UC1-PTO-TEMA-2.pdf

5 páginas

He publicado nuevos apuntes de 2º Psicología de Trabajo y las Organizaciones: UC1- PTO- TEMA 1.pdf

2 páginas
Anónimo

@Anónimo

He publicado nuevos otros de 2º Psicología de Trabajo y las Organizaciones: PREGUNTAS-TEST-ACTIVIDAD-2.pdf

3 páginas

He publicado nuevos apuntes de 2º Psicología de Trabajo y las Organizaciones: psico-del-trabajo-2.pdf

79 páginas