Todo
Apuntes
Ejercicios
Exámenes
Otros
Prácticas
Trabajos
chevron_left
chevron_right

He publicado nuevos apuntes de 1º Psicología del Desarrollo: Actividad-4teorias-implicitasparte1.pdf

1 página

He publicado nuevos apuntes de 1º Psicología del Desarrollo: Bronfenbrenner.pdf

3 páginas

He publicado nuevos apuntes de 1º Psicología del Desarrollo: En-el-vientre-materno-preguntas.pdf

3 páginas

He publicado nuevos apuntes de 1º Psicología del Desarrollo: TEORIAS-CIENTIFICAS-CUADRO-2.pdf

19 páginas

He publicado nuevos apuntes de 1º Psicología del Desarrollo: Tabla-Autores-y-Teorias.pdf

7 páginas

He publicado nuevos apuntes de 1º Psicología del Desarrollo: Erik-Erikson.pptx

powerpoint

Examen con las respuestas correctas y el contenido/tema al que pertenecen

8 páginas

He publicado nuevos apuntes de 1º Psicología del Desarrollo: Tema-1.-psico.pdf

4 páginas

apuntes

-

Todos los temas

He publicado nuevos apuntes de 1º Psicología del Desarrollo: Todos los temas

tema-1.docx
Tema-2.docx
Tema-3.docx
Tema-4.docx
Tema-5.docx
Tema-6.docx

He publicado nuevos apuntes de 1º Psicología del Desarrollo: Tema-1.docx

word

He publicado nuevos practicas de 1º Psicología del Desarrollo: practica-5.pdf

4 páginas

He publicado nuevos practicas de 1º Psicología del Desarrollo: Actividad-practica-4.pdf

3 páginas

He publicado nuevos practicas de 1º Psicología del Desarrollo: Actividad-practica-2.pdf

4 páginas

He publicado nuevos practicas de 1º Psicología del Desarrollo: Practica-1-psico.pdf

6 páginas

apuntes

-

Psicología del Desarrollo

He publicado nuevos apuntes de 1º Psicología del Desarrollo: Psicología del Desarrollo

TEMA-1.-Psicologia-del-Desarrollo.pdf
TEMA-2.1.-Psicologia-del-Desarrollo.pdf
TEMA-3.-Psicologia-del-Desarrollo.pdf
TEMA-4.-Psicologia-del-Desarrollo.pdf
TEMA-5.-Psicologia-del-Desarrollo.pdf
TEMA-6.-Psicologia-del-Desarrollo.pdf

He publicado nuevos apuntes de 1º Psicología del Desarrollo: Temario-Psicologia-del-Desarrollo.pdf

45 páginas
Anónimo

@Anónimo

He publicado nuevos apuntes de 1º Psicología del Desarrollo: APUNTES-UNIDAD-11-PSICOLOGIA-DEL-DESARROLLO.pdf

5 páginas
Anónimo

@Anónimo

He publicado nuevos apuntes de 1º Psicología del Desarrollo: APUNTES-UNIDAD-10-PSICOLOGIA-DEL-DESARROLLO.pdf

3 páginas
Anónimo

@Anónimo

He publicado nuevos apuntes de 1º Psicología del Desarrollo: APUNTES-UNIDAD-9-PSICOLOGIA-DEL-DESARROLLO.pdf

10 páginas
Anónimo

@Anónimo

He publicado nuevos apuntes de 1º Psicología del Desarrollo: APUNTES-UNIDAD-8-PSICOLOGIA-DEL-DESARROLLO.pdf

5 páginas
Anónimo

@Anónimo

He publicado nuevos apuntes de 1º Psicología del Desarrollo: APUNTES-UNIDAD-7-PSICOLOGIA-DEL-DESARROLLO.pdf

3 páginas
Anónimo

@Anónimo

He publicado nuevos apuntes de 1º Psicología del Desarrollo: APUNTES-UNIDAD-6-PSICOLOGIA-DEL-DESARROLLO.pdf

10 páginas
Anónimo

@Anónimo

He publicado nuevos apuntes de 1º Psicología del Desarrollo: APUNTES-UNIDAD-5-PSICOLOGIA-DEL-DESARROLLO.pdf

3 páginas
Anónimo

@Anónimo

He publicado nuevos apuntes de 1º Psicología del Desarrollo: APUNTES-UNIDAD-4-PSICOLOGIA-DEL-DESARROLLO.pdf

6 páginas
Anónimo

@Anónimo

He publicado nuevos apuntes de 1º Psicología del Desarrollo: APUNTES-UNIDAD-3-PSICOLOGIA-DEL-DESARROLLO.pdf

6 páginas
Anónimo

@Anónimo

He publicado nuevos apuntes de 1º Psicología del Desarrollo: APUNTES-UNIDAD-2-PSICOLOGIA-DEL-DESARROLLO.pdf

9 páginas
Anónimo

@Anónimo

He publicado nuevos apuntes de 1º Psicología del Desarrollo: APUNTES-UNIDAD-1-PSICOLOGIA-DEL-DESARROLLO.pdf

7 páginas

He publicado nuevos apuntes de 1º Psicología del Desarrollo: Psicologia-Tema-1-9.pdf

19 páginas

He publicado nuevos practicas de 1º Psicología del Desarrollo: Actividad-practica-5.-Desarrollo-cognitivo-documentales-El-poder-de-la-palabra..docx

word

He publicado nuevos practicas de 1º Psicología del Desarrollo: Actividad-Primeros-pasos..docx

word
Anónimo

@Anónimo

ejercicios

-

Mapas conceptuales

He publicado nuevos ejercicios de 1º Psicología del Desarrollo: Mapas conceptuales

Mapa-conceptual-tema-3.pdf
Mapa-conceptual-tema-6.pdf
Mapa-conceptual-tema-1.pdf

He publicado nuevos otros de 1º Psicología del Desarrollo: Actividad-2.-Desarrollo-prenatal.-Documental-En-el-vientre-materno..pdf

3 páginas

He publicado nuevos apuntes de 1º Psicología del Desarrollo: TEMA-1-Psicologia.pdf

9 páginas

He publicado nuevos apuntes de 1º Psicología del Desarrollo: TEMA-5-Psicologia.pdf

5 páginas

He publicado nuevos apuntes de 1º Psicología del Desarrollo: TEMA-2-Psicologia.pdf

13 páginas

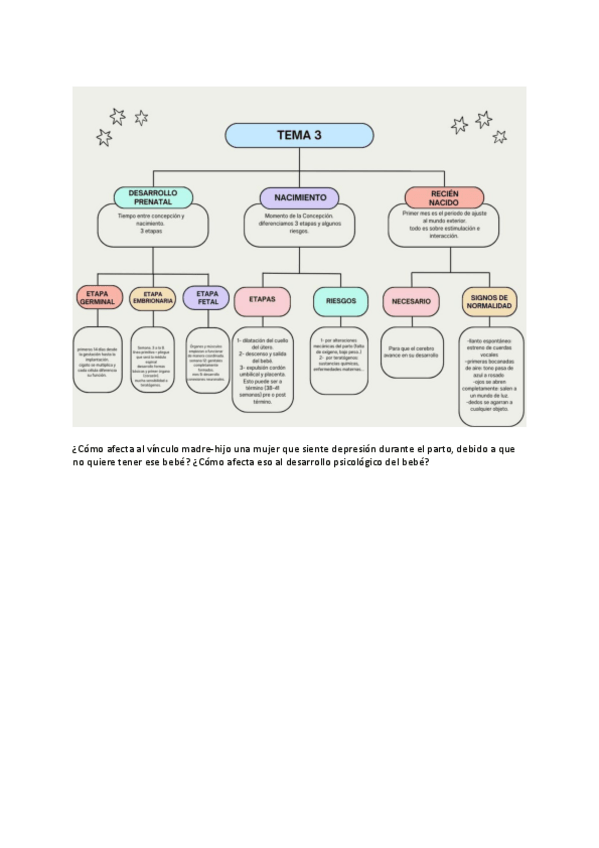
He publicado nuevos apuntes de 1º Psicología del Desarrollo: TEMA-3-Psicologia.pdf

6 páginas

He publicado nuevos apuntes de 1º Psicología del Desarrollo: TEMA-4-Psicologia.pdf

5 páginas

He publicado nuevos apuntes de 1º Psicología del Desarrollo: TEMA-9-Psicologia.pdf

8 páginas

He publicado nuevos apuntes de 1º Psicología del Desarrollo: TEMA-7-Psicologia.pdf

7 páginas

He publicado nuevos apuntes de 1º Psicología del Desarrollo: TEMA-6-Psicologia.pdf

14 páginas

He publicado nuevos apuntes de 1º Psicología del Desarrollo: TEMA-10-Psicologia.pdf

6 páginas

He publicado nuevos apuntes de 1º Psicología del Desarrollo: TEMA-11-Psicologia.pdf

3 páginas

He publicado nuevos apuntes de 1º Psicología del Desarrollo: CONTENIDO-3-DESARROLLO-PRENATAL-NACIMIENTO-Y-RECIEN-NACIDO..pdf

6 páginas

He publicado nuevos apuntes de 1º Psicología del Desarrollo: Tema-2.FUNDAMENTOS.pdf

15 páginas

He publicado nuevos apuntes de 1º Psicología del Desarrollo: CONTENIDO-2-CONTROVERSIAS-CONCEPTUALES-Y-APORTACIONES-TEORICAS-A-LA-PSICOLOGIA-DEL-DESARROLLO.2.pdf

14 páginas
Anónimo

@Anónimo

He publicado nuevos apuntes de 1º Psicología del Desarrollo: Tema-1-psicologia-del-desarrollo.pdf

4 páginas
Anónimo

@Anónimo

examenes

-

2021

He publicado nuevos examenes de 1º Psicología del Desarrollo: 2021

Educar-en-la-Realidad.pdf
prueba-psicologia-desarrollo.pdf
Tarea-1-Psicologia-del-Desarrollo.pdf
Tarea-2-Psicologia-del-Desarrollo.pdf
Tarea-3-Psicologia-del-Desarrollo.pdf
Tarea-Teorias-Cientificas-Psicologia-del-Desarrollo.pdf

He publicado nuevos practicas de 1º Psicología del Desarrollo: PRACTICA-3.pdf

5 páginas

He publicado nuevos practicas de 1º Psicología del Desarrollo: PRACTICA-2.pdf

7 páginas

He publicado nuevos practicas de 1º Psicología del Desarrollo: PRACTICA-1.pdf

17 páginas
Anónimo

@Anónimo

trabajos

-

actividades

He publicado nuevos trabajos de 1º Psicología del Desarrollo: actividades

ACTIVIDAD-1-PSICOLOGIA.pdf
ACTIVIDAD-2-PSICOLOGIA.pdf
ACTIVIDAD-3-PSICOLOGIA.pdf
ACTIVIDAD-4-PSICOLOGIA.pdf
ACTIVIDAD-5-PSICOLOGIA.pdf

apuntes

-

Apuntes Psicología del Desarrollo

He publicado nuevos apuntes de 1º Psicología del Desarrollo: Apuntes Psicología del Desarrollo

Contenido-1.-Definicion-objeto-y-metodo-de-estudio..pdf
Contenido-2.-Aportaciones-teoricas-en-Psicologia-del-Desarrollo..pdf
Contenido-3.-Desarrollo-prenatal-nacimiento-y-recien-nacido..pdf
Contenido-4.-Desarrollo-fisico-psicomotor..pdf
Contenido-5.-Desarrollo-sensorial-perceptivo..pdf
Contenido-6.-Teoria-del-desarrollo-cognitivo-de-J.-Piaget..pdf

He publicado nuevos practicas de 1º Psicología del Desarrollo: PRACTICA-1-PSICOLOGIA.pdf

12 páginas
Anónimo

@Anónimo

apuntes

-

Apuntes psicología del desarrollo

He publicado nuevos apuntes de 1º Psicología del Desarrollo: Apuntes psicología del desarrollo

Contenido-1-y-2.pdf
CONTENIDO-3.pdf
Contenido-4.pdf
Contenido-5.pdf
Contenido-6.pdf
Contenido-7.pdf
Anónimo

@Anónimo

apuntes

-

psicología del desarrollo

He publicado nuevos apuntes de 1º Psicología del Desarrollo: psicología del desarrollo

tema-2.pdf
TEMA-3.pdf
tema-4.pdf
tema-1.pdf
Tema-6.pdf
TEMA-10.pdf
Anónimo

@Anónimo

apuntes

-

Apuntes y preguntas examen

He publicado nuevos apuntes de 1º Psicología del Desarrollo: Apuntes y preguntas examen

TEST.pdf
T.pdf
T.pdf
T.pdf
T.pdf
Anónimo

@Anónimo

apuntes

-

Esquemas por temas

He publicado nuevos apuntes de 1º Psicología del Desarrollo: Esquemas por temas

Tema-4.pdf
Tema-8.pdf
Tema-2.pdf
Tema-10.pdf
Tema-6.pdf
Tema-7.pdf
Anónimo

@Anónimo

apuntes

-

PSICOLOGIA DEL DESARROLLO

He publicado nuevos apuntes de 1º Psicología del Desarrollo: PSICOLOGIA DEL DESARROLLO

CONTENIDO-8-DESARROLLO-COMUNICATIVO-Y-LINGUISTICO.docx
TEMA-4-DESARROLLO-FISICO-Y-PSICOMOTOR.docx
CONTENIDO-9.docx
CONTENIDO-10-DESARROLLO-SOCIAL.docx
CONTENIDO-6.docx
TEMA-1-PSICOLOGIA-DEL-DESARROLLO.docx

apuntes

-

Examenes Psicologia del desarrollo

He publicado nuevos apuntes de 1º Psicología del Desarrollo: Examenes Psicologia del desarrollo

TIPO-DE-EXAMEN-1-PSICOLOGIA-PDF.pdf
2o-CONVOCATORIA.pdf
TIPO-DE-EXAMEN-2-PSICOLOGIA.pdf

He publicado nuevos practicas de 1º Psicología del Desarrollo: PRÁCTICA Conocer y definir el concepto de conciencia fonológica.docx.pdf

2 páginas