Psicología General II

chevron_left
chevron_right
Todo
Apuntes
Trabajos
chevron_left
chevron_right
Anónimo

@Anónimo

He publicado nuevos trabajos de 1º Psicología General II: tp-tea-tecnica-del-semaforo.docx

word

apuntes

-

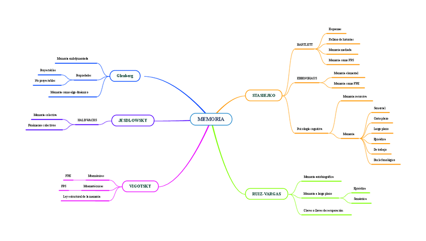
Mapas Conceptuales

He publicado nuevos apuntes de 1º Psicología General II: Mapas Conceptuales

Emosiones.pdf
Pensamiento.pdf
Memoria.pdf
Aprendizaje.pdf

He publicado nuevos apuntes de 1º Psicología General II: Psicologia-General-2-1.pdf

62 páginas
¡Estás al día!

¡Estás al día!

Has visto todos los archivos