Psicología Organizacional y Laboral
Todo
Ejercicios
Trabajos
chevron_left
chevron_right
He publicado nuevos trabajos de 3º Psicología Organizacional y Laboral: Mapa-conceptual.-LABORAL-UNIDAD-2.pdf
¡Estás al día!
Has visto todos los archivos
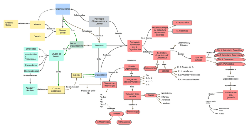
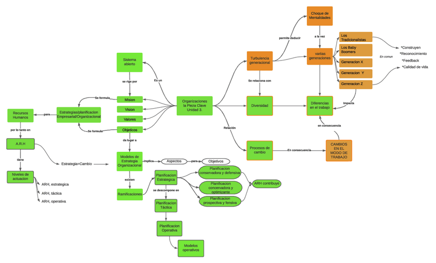
Unidad 3_Chiavenato Gestión del Talento Humano
He publicado nuevos trabajos de 3º Psicología Organizacional y Laboral: Mapa-conceptual.-LABORAL-UNIDAD-2.pdf
¡Estás al día!
Has visto todos los archivos