Psicología Social: Interacción Social

chevron_left
chevron_right
Todo
Apuntes
Exámenes
Prácticas
Trabajos
chevron_left
chevron_right

apuntes

-

Resumen temas social

He publicado nuevos apuntes de 2º Psicología Social: Interacción Social: Resumen temas social

Social-resumido-T.1.pdf
Social-resumido-T.2.pdf
Social-resumido-T.3.pdf
Social-resumido-T.4.pdf
Social-resumido-T.5.pdf
Social-resumido-T.6.pdf

He publicado nuevos apuntes de 2º Psicología Social: Interacción Social: esquema-resumen-tema-3-las-relaciones-cercanas.pdf

5 páginas

apuntes

-

Esquemas interacción social

He publicado nuevos apuntes de 2º Psicología Social: Interacción Social: Esquemas interacción social

apuntes-social-tema-1.pdf
apuntes-social-tema-2.pdf
social-tema-4.pdf
social-tema-3.pdf
social-tema-5.pdf
social-tema-6.pdf
Anónimo

@Anónimo

Preguntas T7 de Ángel Prieto, explicadas una a una. Están sacadas tanto del manual como de las diapositivas.

7 páginas
Anónimo

@Anónimo

Preguntas T6 de Ángel Prieto, explicadas una a una. Están sacadas tanto del manual como de las diapositivas.

6 páginas

He publicado nuevos apuntes de 2º Psicología Social: Interacción Social: Esquema-resumen-del-Tema-2-La-identidad-social.pdf

3 páginas
Anónimo

@Anónimo

Preguntas T5 de Ángel Prieto, explicadas una a una. Están sacadas tanto del manual como de las diapositivas.

7 páginas

Esquema que resume el primer tema en siete caras, bien explicado y perfecto para memorizar.

7 páginas
Anónimo

@Anónimo

Preguntas T4 de Ángel Prieto, explicadas una a una. Están sacadas tanto del manual como de las diapositivas.

7 páginas
Anónimo

@Anónimo

Preguntas T3 de Ángel Prieto, explicadas una a una. Están sacadas tanto del manual como de las diapositivas.

7 páginas
Anónimo

@Anónimo

Preguntas T2 de Ángel Prieto, explicadas una a una. Están sacadas tanto del manual como de las diapositivas.

7 páginas
Anónimo

@Anónimo

Preguntas T1 de Ángel Prieto, explicadas una a una.

7 páginas

He publicado nuevos trabajos de 2º Psicología Social: Interacción Social: Valoracion-sobre-la-charla-de-violencias-sexuales.pdf

2 páginas

He publicado nuevos trabajos de 2º Psicología Social: Interacción Social: Practica-3-Influencia-y-relaciones-entre-grupos.pdf

4 páginas

He publicado nuevos trabajos de 2º Psicología Social: Interacción Social: Practica-1-El-Yo.-Autoconcepto-y-autoestima.pdf

4 páginas

He publicado nuevos trabajos de 2º Psicología Social: Interacción Social: Practica-2-Caso-Samuel.pdf

4 páginas

He publicado nuevos trabajos de 2º Psicología Social: Interacción Social: El-proceso-de-atraccion-Historia-de-un-matrimonio-Presentacion.pdf

14 páginas

apuntes

-

Temario + Exámenes

He publicado nuevos apuntes de 2º Psicología Social: Interacción Social: Temario + Exámenes

Tema-2.-Apuntes-Agresion.pdf
T5.-Apuntes-Relaciones-Entre-Grupos.pdf
T1.-Apuntes-atraccion.pdf
T3.-Apuntes-C.-de-ayuda.pdf
T4.-Apuntes-Influencia-De-Grupos.pdf
Examen-Modelo-A.pdf

He publicado nuevos apuntes de 2º Psicología Social: Interacción Social: T2-La-identidad-social.pdf

14 páginas

He publicado nuevos practicas de 2º Psicología Social: Interacción Social: Practica-3-Influencia-y-relaciones-entre-grupos.pdf

4 páginas

He publicado nuevos trabajos de 2º Psicología Social: Interacción Social: ANALISIS-ATRACCION.pdf

13 páginas

Examen 2025 Mayo

3 páginas

He publicado nuevos examenes de 2º Psicología Social: Interacción Social: EXAMENES-SIN-CORREGIR.pdf

24 páginas

He publicado nuevos apuntes de 2º Psicología Social: Interacción Social: RESUMEN-AUTORES-IMPORTANTES-GRUPO-1-APUNTES-PROFESOR.pdf

6 páginas

examenes

-

Exámenes IA

Los éxamenes no son del profesor, son generados con IA con el fin de repasar la materia.

Tema-1-psicologia-social.pdf
Tema-2-psicologia-social.pdf
Tema-3-psicologia-social.pdf
Tema-4-psicologia-social.pdf
Tema-5-psicologia-social.pdf
Tema-6-psicologia-social.pdf
Anónimo

@Anónimo

Examen interacción social de Consuelo

4 páginas
Anónimo

@Anónimo

examen psicología social verdadero/falso por temas- profesora Consuelo

12 páginas

He publicado nuevos apuntes de 2º Psicología Social: Interacción Social: RESUMEN-TEMA-7-SOCIAL-MANUAL.pdf.pdf

11 páginas

He publicado nuevos apuntes de 2º Psicología Social: Interacción Social: RESUMEN-TEMA-1-SOCIAL.pdf

17 páginas

He publicado nuevos apuntes de 2º Psicología Social: Interacción Social: RESUMEN-TEMA-5-SOCIAL-MANUAL.pdf.pdf

7 páginas

He publicado nuevos apuntes de 2º Psicología Social: Interacción Social: RESUMEN-TEMA-4-SOCIAL-MANUAL.pdf.pdf

9 páginas

He publicado nuevos apuntes de 2º Psicología Social: Interacción Social: RESUMEN-TEMA-2-SOCIAL-MANUAL.pdf

7 páginas

He publicado nuevos apuntes de 2º Psicología Social: Interacción Social: RESUMEN-TEMA-3-SOCIAL-MANUAL.pdf.pdf

15 páginas

He publicado nuevos apuntes de 2º Psicología Social: Interacción Social: RESUMEN-TEMA-6-SOCIAL-MANUAL.pdf.pdf

13 páginas

He publicado nuevos practicas de 2º Psicología Social: Interacción Social: Seminario1.anunciopublicitario.pdf

5 páginas

He publicado nuevos apuntes de 2º Psicología Social: Interacción Social: Examenes.docx

word

Trabajo con nota de 10

11 páginas

Trabajo con nota de 10

9 páginas

He publicado nuevos examenes de 2º Psicología Social: Interacción Social: test-examenes-2025.pdf

20 páginas

He publicado nuevos practicas de 2º Psicología Social: Interacción Social: SOCIAL-PRACTICA-3.pdf

8 páginas

He publicado nuevos practicas de 2º Psicología Social: Interacción Social: CastilloGomisClarasemAUTOESTIMA-1.pdf

10 páginas

He publicado nuevos practicas de 2º Psicología Social: Interacción Social: CastilloGomisClaraSemCompromiso-1.pdf

13 páginas
Anónimo

@Anónimo

He publicado nuevos practicas de 2º Psicología Social: Interacción Social: Seminario-compromiso.pdf

8 páginas
Anónimo

@Anónimo

He publicado nuevos practicas de 2º Psicología Social: Interacción Social: Seminario-autoestima.pdf

18 páginas

He publicado nuevos apuntes de 2º Psicología Social: Interacción Social: social-examen-VF-mayo-2024-incidencias.pdf

2 páginas

He publicado nuevos apuntes de 2º Psicología Social: Interacción Social: social-examen-VF-mayo-2024.pdf

2 páginas

He publicado nuevos apuntes de 2º Psicología Social: Interacción Social: social-examen-desarrollo-mayo-2024.pdf

1 página

He publicado nuevos apuntes de 2º Psicología Social: Interacción Social: Examen-preguntas-Consuelo.pdf

6 páginas

He publicado nuevos examenes de 2º Psicología Social: Interacción Social: PREGUNTAS-SOCIAL-CONSUELO.pdf

5 páginas

He publicado nuevos examenes de 2º Psicología Social: Interacción Social: PREGUNTAS-SOCIAL-CONSUELO.pdf

2 páginas

He publicado nuevos apuntes de 2º Psicología Social: Interacción Social: ESQUEMA-RESUMEN-Todos-los-temas-de-Social.pdf

18 páginas

He publicado nuevos apuntes de 2º Psicología Social: Interacción Social: Practica-3.-Relaciones-entre-grupos.pdf

6 páginas

He publicado nuevos apuntes de 2º Psicología Social: Interacción Social: tema-5-relaciones-entre-grupos.pdf

17 páginas

He publicado nuevos apuntes de 2º Psicología Social: Interacción Social: RESUMEN-TEMA-5-SOCIAL-CONSUELO.pdf

12 páginas

apuntes

-

Apuntes interacción social 2023/2024

He publicado nuevos apuntes de 2º Psicología Social: Interacción Social: Apuntes interacción social 2023/2024

Interaccion-social-T1.pdf
Apuntes-Interaccion-Social-T2.pdf
Interaccion-social-T3.pdf
Apuntes-Interaccion-Social-T4.pdf
Apuntes-Interaccion-Social-T5.pdf
Apuntes-Interaccion-Social-T6.pdf

apuntes

-

ESQUEMAS SOCIAL

He publicado nuevos apuntes de 2º Psicología Social: Interacción Social: ESQUEMAS SOCIAL

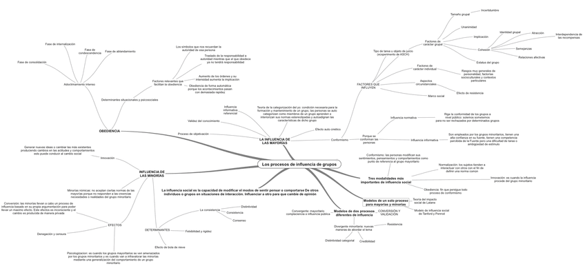
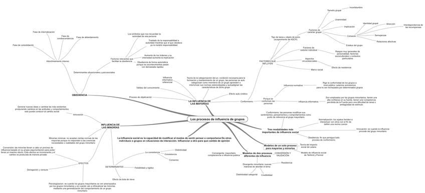
ESQUEMA-TEMA-4-CONSUELO.jpg
ESQUEMA-TEMA-3-CONSUELO.jpg

He publicado nuevos apuntes de 2º Psicología Social: Interacción Social: TEMA-6-SOCIAL.pdf

11 páginas

He publicado nuevos apuntes de 2º Psicología Social: Interacción Social: TEMA-7-SOCIAL.pdf

8 páginas

He publicado nuevos apuntes de 2º Psicología Social: Interacción Social: TEMA-2-SOCIAL.pdf

6 páginas

He publicado nuevos apuntes de 2º Psicología Social: Interacción Social: TEMA-1-SOCIAL.pdf

13 páginas