chevron_left
chevron_right
Todo
Apuntes
Preguntas
Ejercicios
Exámenes
Otros
PEC
Prácticas
publication
Test
Trabajos
chevron_left
chevron_right

apuntes

-

Psicopatologia 2º cuatrimestre

Iré subiendo los temas separados por sub-temas. (de los que haya sub- temas) Todo lo que esté publicado entra en el examen.

Tema-1-Trastornos-de-ansiedad.-1a-parte-del-tema-13.pdf
Tema-1-Trastornos-de-ansiedad.-2a-parte-del-tema-23.pdf
Tema-1-Trastornos-de-ansiedad.-3a-parte-del-tema.pdf
Tema 2 - TRASTORNOS-RELACIONADOS-CON-TRAUMAS-FACTORES-DE-ESTRES-Y-DISOCIATIVOS- 1ª parte del tema.pdf
Tema-2-Trastornos-relacionados-con-traumas-factores-de-estres-y-disociativos.-Parte-23.pdf
Tema-2-Trastornos-relacionados-con-traumas-factores-de-estres-y-disociativos.-Parte-33.pdf

He publicado nuevos apuntes de 2º Psicopatología: TEMA-9-22-Psicopatologia.pdf

9 páginas

Resumen 2025-2026

43 páginas

He publicado nuevos apuntes de 2º Psicopatología: Trastornos-disociativos.png

Imagen

He publicado nuevos apuntes de 2º Psicopatología: TAS-II.png

Imagen

He publicado nuevos apuntes de 2º Psicopatología: Trastorno-de-Ansiedad-Social.png

Imagen

He publicado nuevos apuntes de 2º Psicopatología: Trastornos-de-Ansiedad.png

Imagen

He publicado nuevos apuntes de 2º Psicopatología: Psicopatologia-de-la-ansiedad.png

Imagen

He publicado nuevos examenes de 2º Psicopatología: TEMA-13-TEST-EXAMEN-TRASTORNOS-DE-CONDUCTA-Y-DE-LA-PERSONALIDAD-MUY-UTIL.pdf

18 páginas

He publicado nuevos examenes de 2º Psicopatología: TEMA-12-TEST-EXAMEN-TRASTORNOS-DE-SINTOMAS-SOMATICOS-Y-RELACIONADOS-MUY-UTIL.pdf

15 páginas

He publicado nuevos examenes de 2º Psicopatología: TEMA-10-TEST-EXAMEN-TRASTORNO-OBSESIVO-COMPULSIVO-Y-TRASTORNOS-RELACIONADOS-MUY-UTIL.pdf

12 páginas

He publicado nuevos examenes de 2º Psicopatología: TEMA-11-TEST-EXAMEN-TRASTORNOS-DEL-ESTADO-DE-ANIMO-MUY-UTIL.pdf

10 páginas

He publicado nuevos examenes de 2º Psicopatología: TEMA-9-TEST-EXAMEN-TRASTORNOS-RELACIONADOS-CON-TRAUMAS-FACTORES-DE-ESTRES-Y-DISOCIATIVOS-MUY-UTIL.pdf

12 páginas

He publicado nuevos examenes de 2º Psicopatología: TEMA-8-TEST-EXAMEN-TRASTORNOS-DE-ANSIEDAD-PREGUNTAS-UTILES-Y-FRECUENTES.pdf

15 páginas

He publicado nuevos examenes de 2º Psicopatología: TEMA-7-TEST-EXAMEN-ESQUIZOFRENIA-PREGUNTAS-UTILES-Y-FRECUENTES-EXAMEN.pdf

20 páginas

He publicado nuevos examenes de 2º Psicopatología: TEMA-6-TEST-EXAMEN-NECESIDADES-BASICAS-PREGUNTAS-Y-RESPUESTAS-UTILES-EXAMEN.pdf

19 páginas

He publicado nuevos examenes de 2º Psicopatología: TEMA-5-TEST-EXAMEN-ADICCIONES-PREGUNTAS-Y-RESPUESTAS-UTILES-Y-FRECUENTES.pdf

18 páginas

He publicado nuevos examenes de 2º Psicopatología: TEMA-4-TEST-EXAMEN-TRASTORNOS-SEXUALES-PREGUNTAS-Y-RESPUESTAS-UTILES-Y-FRECUENTES.pdf

18 páginas

He publicado nuevos examenes de 2º Psicopatología: TEMA-3-TEST-EXAMEN-EL-ESTRES-PSICOLOGICO-PREGUNTAS-Y-RESPUESTAS-UTILES-Y-FRECUENTES-EXAMEN.pdf

14 páginas

He publicado nuevos examenes de 2º Psicopatología: TEMA-1-TEST-EXAMEN-MARCO-TEORICO-CONCEPTUAL-DE-LA-PSICOPATOLOGIA-PREGUNTAS-Y-RESPUESTAS-UTILES-Y-FRECUENTES-EXAMEN.pdf

19 páginas

He publicado nuevos examenes de 2º Psicopatología: TEMA-2-TEST-EXAMEN-TRASTORNOS-DEL-NEURODESARROLLO-PREGUNTAS-Y-RESPUESTAS-UTILES-Y-FRECUENTES-EXAMEN.pdf

19 páginas

He publicado nuevos apuntes de 2º Psicopatología: TEMA-9-12-Psicopatologia.pdf

11 páginas

apuntes

-

PSICOPATOLOGÍA TEMA 1

Esquemas T 1, un esquema por capítulo

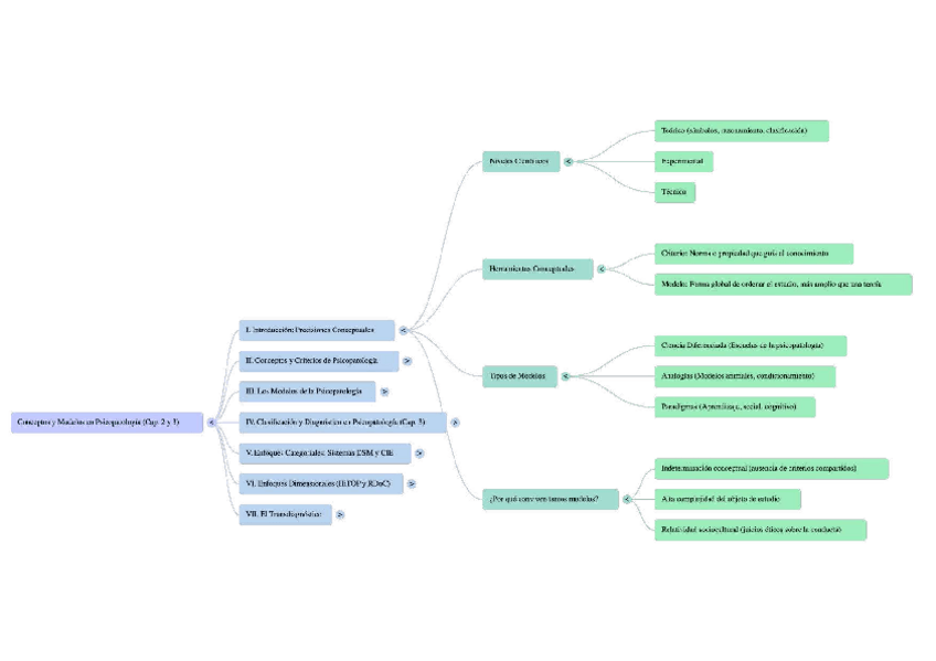
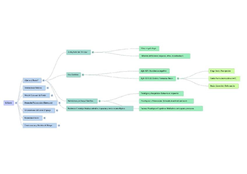
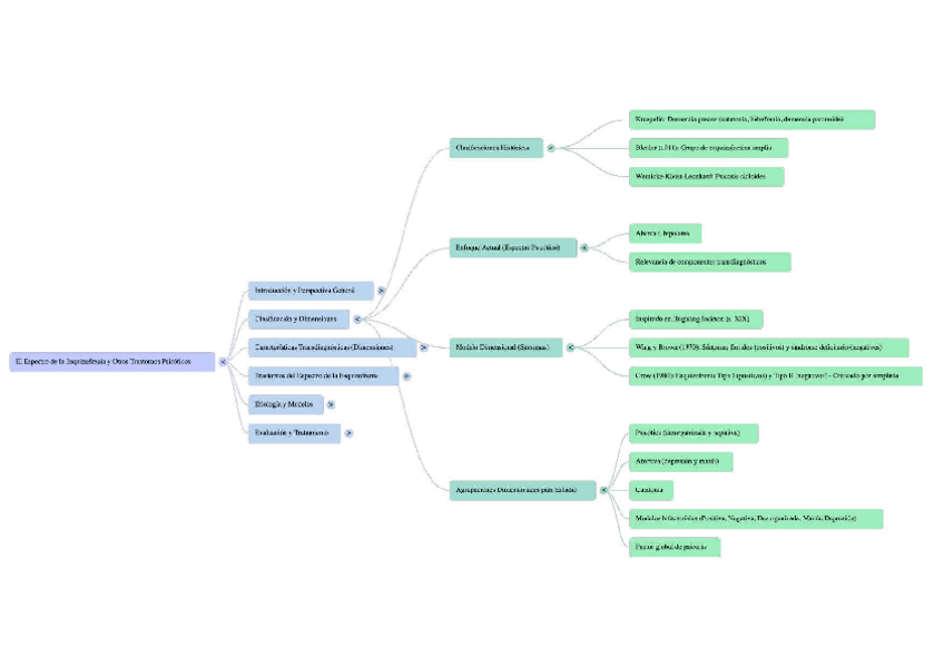
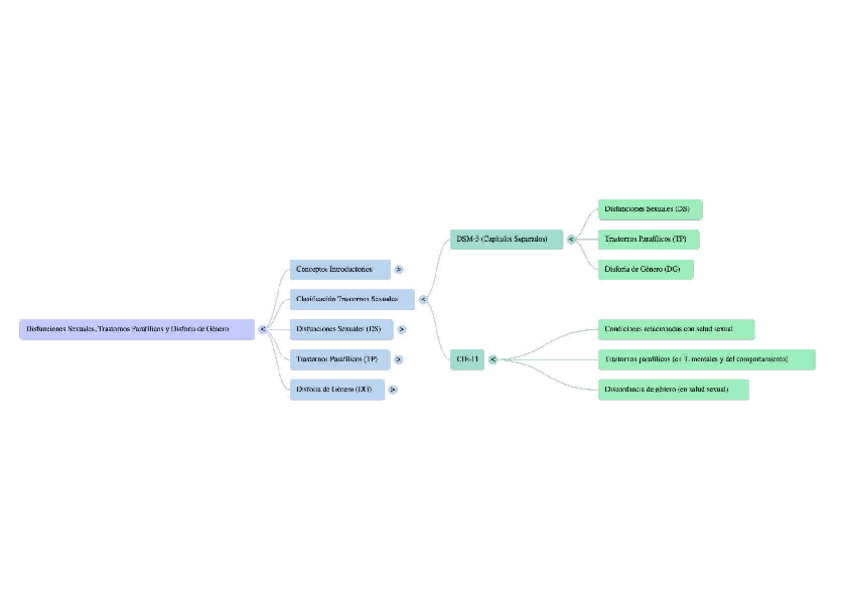
PSICOPATOLOGIA-CAP-1.jpg
PSICOPATOLOGIA-CAP-2-PT.1.jpg
PSICOPATOLOGIA-CAP-2-PT.2.jpg
PSICOPATOLOGIA-CAP-3.jpg

He publicado nuevos apuntes de 2º Psicopatología: imprimir-A3.pdf

1 página

He publicado nuevos apuntes de 2º Psicopatología: Imagen.pdf

1 página

guía de la asignatura psicopatologia UNED 25 26

57 páginas

Guía de la asignatura Psicologia de la Atención UNED 25 26

15 páginas

He publicado nuevos pec de 2º Psicopatología: PEC-de-ejemploenunciado.pdf

7 páginas

He publicado nuevos pec de 2º Psicopatología: PEC-de-ejemploresuelta.pdf

10 páginas

He publicado nuevos pec de 2º Psicopatología: PEC-2026Alumnos.pdf

10 páginas

He publicado nuevos pec de 2º Psicopatología: PEC2026DeclaracionJuradaAutoria.pdf

1 página

He publicado nuevos apuntes de 2º Psicopatología: Apuntes-todo-2PP-Psicopatologia.pdf

336 páginas

resumen, cuadros diferenciales, chuleta final, glosario, esquema autores y 10 preguntas test de repaso.

27 páginas

resumen, cuadro diferencial, chuleta final, glosario, esquema autores y preguntas test

18 páginas

resumen, cuadros diferenciales, esquema autores, chuleta final, glosario y 10 preguntas test explicadas

28 páginas

apuntes

-

Psicopatología

He publicado nuevos apuntes de 2º Psicopatología: Psicopatología

1.-Marco-teorico-conceptual.pdf
2.-Trastornos-del-neurodesarrollo.pdf
T.3-Estres.pdf
4.-Trastornos-sexuales.pdf
5.-Trastornos-relacionados-con-sustancias-y-adicciones.pdf
6.-Trastornos-necesidades-basicas.pdf

resumen, esquema autores, cuadros diferenciales, chuleta final, glosario y 10 preguntas test con la respuesta correcta.

16 páginas

resumen, esquema autores, cuadros diferenciales, chuleta final, glosario y 10 preguntas test con la respuesta correcta.

17 páginas

He publicado nuevos otros de 2º Psicopatología: Tracker-Psicopatologia-2pp.jpeg

Imagen

apuntes

-

Psicopatología (2º CUATRI)

He publicado nuevos apuntes de 2º Psicopatología: Psicopatología (2º CUATRI)

T1-ENFOQUE-TRANSDIAGNOSTICO-DE-LA-ANSIEDAD.pdf
T2-TRASTORNOS-DE-ANSIEDAD.pdf
T3-TRASTORNO-DE-ANSIEDAD-SOCIAL.pdf
T4-TRASTORNOS-ASOCIADOS-A-TRAUMAS-Y-ESTRESORES.pdf
T5-TRASTORNOS-DISOCIATIVOS.pdf
T6-TRASTORNOS-DE-ADAPTACION.pdf

resumen 2026

70 páginas

resumen, esquema autores, chuleta final, glosario y 10 preguntas test

22 páginas

resumen, esquema autores, chuleta final, glosario y preguntas tipo test

10 páginas

resumen, esquema autores, chuleta final, glosario y preguntas tipo test

8 páginas

resumen, esquema autores, chuleta final, glosario y preguntas tipo test

9 páginas

capítulo ansiedad social. Resumen, esquema autores, chuleta final, glosario y 10 preguntas tipo test

17 páginas

capítulo 2, tema 8. Resumen, esquema autores, glosario, chuleta final y 10 preguntas tipo test

21 páginas

He publicado nuevos apuntes de 2º Psicopatología: TEMA-8-22-Psicopatologia.pdf

14 páginas

primer capí tema 8- resumen, esquema autores, chuleta final, glosario y 10 preguntas tipo test

13 páginas

He publicado nuevos apuntes de 2º Psicopatología: TEMA-8-12-Psicopatologia.pdf

21 páginas

He publicado nuevos apuntes de 2º Psicopatología: 2026-Plantillas-febrero-1pp.pdf

1 página

He publicado nuevos apuntes de 2º Psicopatología: Contestacion-Reclamaciones-Febrero-2026.pdf

5 páginas

He publicado nuevos apuntes de 2º Psicopatología: Psicopatologia-de-la-ansiedad-y-trastornos-de-ansiedad-hacia-un-enfoque-transdiagnostico.pdf

15 páginas

apuntes

-

Psicopatología 2PP (FALTA TEMA 5)

He publicado nuevos apuntes de 2º Psicopatología: Psicopatología 2PP (FALTA TEMA 5)

TEMA-3-PSICOPATOLOGIA.pdf
TEMA-4-PSICOPATOLOGIA.pdf
TEMA-5-PSICOPATOLOGIA-TEMA-8-LIBRO.pdf
TEMA-6-PSICOPATOLOGIA-TEMA-10-LIBRO.pdf
TEMA-8-PSICOPATOLOGIA.pdf
TEMA-9-PSICOPATOLOGIA.pdf

examenes

-

EXAMENES RESUELTOS AÑO 2025-2026 PSICOPATOLOGÍA

He publicado nuevos examenes de 2º Psicopatología: EXAMENES RESUELTOS AÑO 2025-2026 PSICOPATOLOGÍA

1-SEMANA-1-PARCIAL.pdf
2-SEMANA-1-PARCIAL.pdf

CID

18 páginas

He publicado nuevos apuntes de 2º Psicopatología: PATO-TEMA-6.pdf

32 páginas

He publicado nuevos apuntes de 2º Psicopatología: PATO-TEMA-5.pdf

41 páginas

He publicado nuevos apuntes de 2º Psicopatología: PATO-TEMA-4.pdf

26 páginas

He publicado nuevos apuntes de 2º Psicopatología: PATO-TEMA-2.pdf

35 páginas