Química Analítica III

Todo
Apuntes
Ejercicios
Exámenes
chevron_left
chevron_right

He publicado nuevos apuntes de 3º Química Analítica III: Sensores.pdf

11 páginas

He publicado nuevos apuntes de 3º Química Analítica III: resumenes-practicas-analitica.pdf

11 páginas

He publicado nuevos apuntes de 3º Química Analítica III: problemas.pdf

14 páginas

apuntes

-

PRIMER PARCIAL

He publicado nuevos apuntes de 3º Química Analítica III: PRIMER PARCIAL

TEMA-1-INTRODUCCION-A-LAS-TECNICAS-ELECTROANALITICAS.pdf
TEMA-2-TECNICAS-CONDUCTIMETRICAS.pdf
TEMA-3-TECNICAS-POTENCIOMETRICAS.pdf
TEMA-4-TECNICAS-VOLTAMPEROMETRICAS.pdf
TEMA-5-TECNICAS-DE-ELECTROLISIS-TOTAL.pdf

apuntes

-

SENSORES

He publicado nuevos apuntes de 3º Química Analítica III: SENSORES

PARTE-3.pdf
PARTE-2.pdf
PARTE-1.pdf

Resumen de sensores

19 páginas

Resumen de las prácticas

14 páginas
Anónimo

@Anónimo

He publicado nuevos examenes de 3º Química Analítica III: Preguntas-segundo-parcial.pdf

1 página

He publicado nuevos apuntes de 3º Química Analítica III: Sensores-parte-2.pdf

2 páginas

He publicado nuevos apuntes de 3º Química Analítica III: Sensores-parte-1.pdf

2 páginas

He publicado nuevos ejercicios de 3º Química Analítica III: ejercicios-analitica-3.pdf

10 páginas

He publicado nuevos apuntes de 3º Química Analítica III: Quimica-Analitica-3-Temas-1-5.pdf

43 páginas

apuntes

-

TEMA 1 ANALITICA III

He publicado nuevos apuntes de 3º Química Analítica III: TEMA 1 ANALITICA III

TEMA-5-ANALITICA-III.pdf
TEMA-1-ANALITICA-III.pdf
TEMA-2-ANALITICA-III.pdf
TEMA-4-ANALITICA-III.pdf
TEMA-3-ANALITICA-III.pdf

He publicado nuevos apuntes de 3º Química Analítica III: Tema-3-Tecnicas-potenciometricas.pdf

6 páginas

He publicado nuevos apuntes de 3º Química Analítica III: Tema-4-pdf.pdf

11 páginas

He publicado nuevos apuntes de 3º Química Analítica III: Preguntas examen-parcial.pdf

5 páginas

Parte 2. Subido en dos partes para que os lo podáis descargar sin pagar <3

24 páginas

Parte 1. Subido en dos partes para que os lo podáis descargar sin pagar <3

20 páginas

He publicado nuevos ejercicios de 3º Química Analítica III: EJERCICIO-ENTREGA-VALORACION-CONTUCTIMETRIA.pdf

1 página

He publicado nuevos apuntes de 3º Química Analítica III: demostracion-onda-catodica-y-anodica.pdf

2 páginas

He publicado nuevos apuntes de 3º Química Analítica III: Ejercicios-QA3-resueltos.pdf

15 páginas

He publicado nuevos apuntes de 3º Química Analítica III: Temas-1-4-1o-PARCIAL.pdf

44 páginas

He publicado nuevos apuntes de 3º Química Analítica III: Curvas-ejercicios.pdf

5 páginas

He publicado nuevos apuntes de 3º Química Analítica III: Tema-3.pdf

13 páginas

He publicado nuevos apuntes de 3º Química Analítica III: Tema-5.pdf

7 páginas

He publicado nuevos apuntes de 3º Química Analítica III: Tema-4.pdf

12 páginas

He publicado nuevos apuntes de 3º Química Analítica III: Tema-2.pdf

5 páginas

He publicado nuevos apuntes de 3º Química Analítica III: Tema-1.pdf

8 páginas

apuntes

-

Segundo Parcial (T5,T6)

He publicado nuevos apuntes de 3º Química Analítica III: Segundo Parcial (T5,T6)

T6-SENSORES-PARTE-1.pdf
TEMA-5-TECNICAS-ELECTROLISIS-TOTAL.pdf
TEMA-6-SENSORES-PARTE-2.pdf

apuntes

-

Quimica Analitica III 23/24

He publicado nuevos apuntes de 3º Química Analítica III: Quimica Analitica III 23/24

Tema-1-QAIII.pdf
Tema-2-QAIII.pdf
Tema-3-QAIII.pdf
Tema-5-QAIII.pdf
Tema-6.1.pdf
Demostracion-Onda-Catodica-y-Anodica.pdf
Anónimo

@Anónimo

apuntes

-

Apuntes Completos QAIII 2023-2024

He publicado nuevos apuntes de 3º Química Analítica III: Apuntes Completos QAIII 2023-2024

Tema-5-QAIII-INTRODUCCION-A-LAS-TECNICAS-DE-ELECTROLISIS-TOTAL.pdf
Tema-2-QAIII-INTRODUCCION-A-LAS-TECNICAS-CONDUCTIMETRICAS.pdf
Tema-3-QAIII-INTRODUCCION-A-LAS-TECNICAS-POTENCIOMETRICAS.pdf
Tema-1-QAIII-INTRODUCCION-A-LAS-TECNICAS-ELECTROANALITICAS.pdf
Tema-4-QAIII-INTRODUCCION-A-LAS-TECNICAS-VOLTAMPEROMETRICAS.pdf
Tema-6-QAIII-SENSORES-QUIMICOS.pdf

apuntes

-

Apuntes Analítica III (SENSORES)- 2023/2024

He publicado nuevos apuntes de 3º Química Analítica III: Apuntes Analítica III (SENSORES)- 2023/2024

TEMA-6-QA3-BLOQUE-1.pdf
TEMA-6-QA3-BLOQUE-3.pdf

He publicado nuevos apuntes de 3º Química Analítica III: TEMA-6.pdf

8 páginas

He publicado nuevos apuntes de 3º Química Analítica III: Deduccion-onda.pdf

2 páginas

He publicado nuevos apuntes de 3º Química Analítica III: Ejercicios-Analitica.pdf

8 páginas

apuntes

-

Apuntes Analítica III (PRIMER PARCIAL)- 2023/2024

He publicado nuevos apuntes de 3º Química Analítica III: Apuntes Analítica III (PRIMER PARCIAL)- 2023/2024

TEMA-1-QA3.pdf
TEMA-2-QA3.pdf
TEMA-3-QA3.pdf
TEMA-5-QA3.pdf

apuntes

-

Temario

He publicado nuevos apuntes de 3º Química Analítica III: Temario

Tema-1-Introduccion-a-las-tecnicas-electroanaliticas.pdf
Tema-2-Introduccion-a-las-tecnicas-conductrimetricas.pdf
Tema-3-Introduccion-a-las-tecnicas-potenciometricas.pdf
Tema-4-Tecnicas-voltamperometricas.pdf
Tema-5-Tecnicas-de-electrolisis-total.pdf
Tema-6-y-7-Generalidades-sobre-las-separaciones-en-quimica-analitica.pdf

apuntes

-

Apuntes grupo B

He publicado nuevos apuntes de 3º Química Analítica III: Apuntes grupo B

Tema-1221122132044.pdf
Tema-2221123102706.pdf
Tema-3221124200338.pdf
Tema-4221126122939.pdf

He publicado nuevos examenes de 3º Química Analítica III: Preguntas-examen-analitica-III.pdf

2 páginas

He publicado nuevos apuntes de 3º Química Analítica III: TEMA-7-SENSORES-ELECTROQUIMICOS.pdf

3 páginas

He publicado nuevos apuntes de 3º Química Analítica III: TEMA-6-SENSORES-QUIMICOS.pdf

7 páginas

He publicado nuevos apuntes de 3º Química Analítica III: Sensores-Electroquimicos.pdf

74 páginas

He publicado nuevos apuntes de 3º Química Analítica III: DOC-20221125-WA0026.pdf

21 páginas

He publicado nuevos apuntes de 3º Química Analítica III: Ejercicios-analit-3.pdf

4 páginas

He publicado nuevos apuntes de 3º Química Analítica III: Practicas-analitica.pdf

2 páginas
Anónimo

@Anónimo

He publicado nuevos apuntes de 3º Química Analítica III: analizadores-y-detectores.pdf

pdf
Anónimo

@Anónimo

He publicado nuevos apuntes de 3º Química Analítica III: modos-de-ionizacion.pdf

pdf
Anónimo

@Anónimo

He publicado nuevos apuntes de 3º Química Analítica III: Muestras-solidos.pdf

pdf
Anónimo

@Anónimo

He publicado nuevos apuntes de 3º Química Analítica III: muestras-liquidas.pdf

pdf
Anónimo

@Anónimo

He publicado nuevos apuntes de 3º Química Analítica III: Clasificacion-tecnicas-analiticas-2.pdf

pdf
Anónimo

@Anónimo

He publicado nuevos apuntes de 3º Química Analítica III: resumen-practicas-analitica-.pdf

5 páginas
Anónimo

@Anónimo

apuntes

-

Apuntes Analítica III Grupo B

He publicado nuevos apuntes de 3º Química Analítica III: Apuntes Analítica III Grupo B

Tema-2Conductimetria2-2.pdf
Tema-4-2.pdf
Tema-3.pdf
Tema-52-2.pdf
Tema-1Generalidades-3.pdf
tema-Espectrometria-de-Masas1-3.pdf
Anónimo

@Anónimo

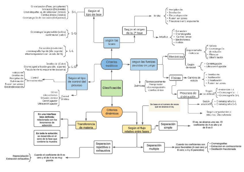
He publicado nuevos apuntes de 3º Química Analítica III: Esquema-Procesos-Separativos.pdf

1 página

He publicado nuevos examenes de 3º Química Analítica III: EXAMEN-SEGUNDO-PARCIAL-ANALITICAIII.pdf

4 páginas
Anónimo

@Anónimo

apuntes

-

Temas completos 1-8

He publicado nuevos apuntes de 3º Química Analítica III: Temas completos 1-8

Tema 6- Separaciones analíticas.pdf
Tema 7- Procesos Separativos.pdf
Tema 1.pdf
Tema 5- Técnicas de electrolisis total.pdf
Tema 8- Espectrometria de masas.pdf
Tema 4- Técnicas Voltamperométricas.pdf

He publicado nuevos examenes de 3º Química Analítica III: Preguntas de examen: PRIMER PARCIAL ELECTROANALÍTICA.pdf

6 páginas

He publicado nuevos apuntes de 3º Química Analítica III: Tema 7: Procesos separativos basados en extracción.pdf

6 páginas

He publicado nuevos apuntes de 3º Química Analítica III: Tema 8: Procesos separativos basados en intercambio iónico y adsorción.pdf

7 páginas

He publicado nuevos apuntes de 3º Química Analítica III: Tema 6: Generalidades sobre las separaciones en química analítica.pdf

5 páginas
¡Estás al día!

¡Estás al día!

Has visto todos los archivos