chevron_left
chevron_right
Todo
Apuntes
Ejercicios
chevron_left
chevron_right

ejercicios

-

Industrial ejercicios general

He publicado nuevos ejercicios de 4º Química Industrial: Industrial ejercicios general

Pagina-1-frente.jpeg
Pagina-1-atras.jpeg
Pagina-2-frente.jpeg
Pagina-2-atras.jpeg
Pagina-3-frente.jpeg

He publicado nuevos apuntes de 4º Química Industrial: PROCESO-SOLVAY.pdf

2 páginas

apuntes

-

Apuntes

He publicado nuevos apuntes de 4º Química Industrial: Apuntes

Tema-1.pdf
Tema-2.pdf
Tema-3.pdf
Tema-4.pdf
Tema-5.pdf
Tema-6.pdf

apuntes

-

Apuntes Industrial

He publicado nuevos apuntes de 4º Química Industrial: Apuntes Industrial

OBTENCION-DE-ACIDO-NITRICO-A-PRESION-ELEVADA-A-PARTIR-DE-AMONIACO.pdf
OBTENCION-DE-ACIDO-NITRICO-A-PRESION-MEDIA-A-PARTIR-DE-AMONIACO.pdf
OBTENCION-DE-ACIDO-NITRICO-MEDIANTE-PROCESO-DUAL-MIXTO-A-PARTIR-DE-AMONIACO.pdf
PRODUCCION-DE-H2SO4-POR-EL-METODO-DE-LAS-CAMARAS.pdf
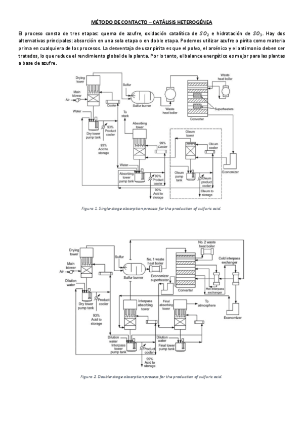
METODO-DE-CONTACTO-CATALISIS-HETEROGENEA.pdf
PROCESO-SOLVAY.pdf

ejercicios

-

Ejercicios industrial

He publicado nuevos ejercicios de 4º Química Industrial: Ejercicios industrial

Ejemplo-PINCH.pdf
Ejercicios-TEMA-2.pdf
Ejercicios-agua.pdf
Ejercicios-nitrico.pdf
Lecho-con-enfriamiento-indirecto.pdf
Ejemplos-7.5-y-7.6.pdf

apuntes

-

Resúmenes

He publicado nuevos apuntes de 4º Química Industrial: Resúmenes

Resumen-sulfurico.pdf
Resumen-nitrico.pdf
Resumen-Gas-de-sintesis.pdf
Resumen-agua.pdf
Resumen-aire.pdf
Resumen-2.pdf

apuntes

-

Teoria tema 4

He publicado nuevos apuntes de 4º Química Industrial: Teoria tema 4

resumensolvay.pdf
resumentema4.pdf
teoriatema4.pdf
example4.2.pdf

He publicado nuevos apuntes de 4º Química Industrial: reacciones.pdf

4 páginas

ejercicios

-

Ejercicios tema 7

He publicado nuevos ejercicios de 4º Química Industrial: Ejercicios tema 7

example7.pdf
examplestema7.pdf

apuntes

-

Teoria tema 7

He publicado nuevos apuntes de 4º Química Industrial: Teoria tema 7

resumentema7.pdf
reaccionestema7.pdf

ejercicios

-

Ejercicios tema 6

He publicado nuevos ejercicios de 4º Química Industrial: Ejercicios tema 6

examplestema6.pdf

apuntes

-

Teoria tema 6

He publicado nuevos apuntes de 4º Química Industrial: Teoria tema 6

Teoriatema6.pdf
resumentema6.pdf

ejercicios

-

Ejercicios tema 5

He publicado nuevos ejercicios de 4º Química Industrial: Ejercicios tema 5

examplestema5.pdf

apuntes

-

Teoria tema 5

He publicado nuevos apuntes de 4º Química Industrial: Teoria tema 5

teoriatema5.pdf
resumen2tema5.pdf
resumen1tema5.pdf

ejercicios

-

Ejercicios tema 4

He publicado nuevos ejercicios de 4º Química Industrial: Ejercicios tema 4

example4.pdf
example4.pdf
example4.pdf
examplestema4.pdf

apuntes

-

Tema 3

He publicado nuevos apuntes de 4º Química Industrial: Tema 3

tema3dibujos.pdf
resumentema3.pdf
teoriatema3.pdf

ejercicios

-

Ejercicios tema 3

He publicado nuevos ejercicios de 4º Química Industrial: Ejercicios tema 3

example3.pdf
example-3.pdf
example-3.pdf
examplestema3.pdf
problemastema3.pdf

ejercicios

-

Ejercicios tema 2

He publicado nuevos ejercicios de 4º Química Industrial: Ejercicios tema 2

tema2destilacion.pdf
ejercicio2.pdf
P2.pdf
P2.pdf
P2.pdf
P2.pdf

apuntes

-

Esquemas

He publicado nuevos apuntes de 4º Química Industrial: Esquemas

6.pdf
4.pdf
¡Estás al día!

¡Estás al día!

Has visto todos los archivos