chevron_left
chevron_right
Todo
Apuntes
Ejercicios
Test
chevron_left
chevron_right

ejercicios

-

Test Autoevaluación Químic

He publicado nuevos ejercicios de 1º Química: Test Autoevaluación Químic

Test-Autoevaluacion-Tema-1.1-y-1.2-I.M.pdf
Test-autoevaluacion-1.3-1.4-1.5-I.M.pdf
Test-Autoevaluacion-temas-1.6-y-1.7.-I.M.pdf
Test-Autoevaluacion-2.12.22.3-I.M.pdf
Test-autoevaluacion-3.1-y-3.2-I.M.pdf
Test-autoevaluacion-3.3-y-3.4.-I.M.pdf

He publicado nuevos apuntes de 1º Química: apuntes-tema-enlace-quimico.pdf

10 páginas

Apuntes a mano sobre toda la asignatura

14 páginas

He publicado nuevos ejercicios de 1º Química: cuestionario-P4-P5-Ana-Lucia.pdf

3 páginas

He publicado nuevos ejercicios de 1º Química: autoevaluacion-tema-1.1-y-1.2.pdf

3 páginas

He publicado nuevos ejercicios de 1º Química: autoevaluacion-2.1-2.2-y-2.3.pdf

4 páginas

He publicado nuevos ejercicios de 1º Química: autoevaluacion-1.6-1.7.pdf

4 páginas

He publicado nuevos ejercicios de 1º Química: autoevalucion-3.1-3.2-Ana-Lucia.pdf

3 páginas

He publicado nuevos ejercicios de 1º Química: autoevaluacion-tema-1.3-1.4-1.5.pdf

6 páginas

He publicado nuevos apuntes de 1º Química: Esquema-T3.pdf

1 página

He publicado nuevos apuntes de 1º Química: Esquema-T2.pdf

1 página

He publicado nuevos apuntes de 1º Química: Esquema-T1.pdf

1 página
Anónimo

@Anónimo

He publicado nuevos apuntes de 1º Química: carrera-biotec-433.pdf

1 página
Anónimo

@Anónimo

apuntes

-

apuntes

He publicado nuevos apuntes de 1º Química: apuntes

carrera-biotec-389.pdf
carrera-biotec-388.pdf
carrera-biotec-392.pdf
carrera-biotec-386.pdf
carrera-biotec-383.pdf
carrera-biotec-390.pdf

He publicado nuevos apuntes de 1º Química: Apuntes-generales.pdf

22 páginas

apuntes

-

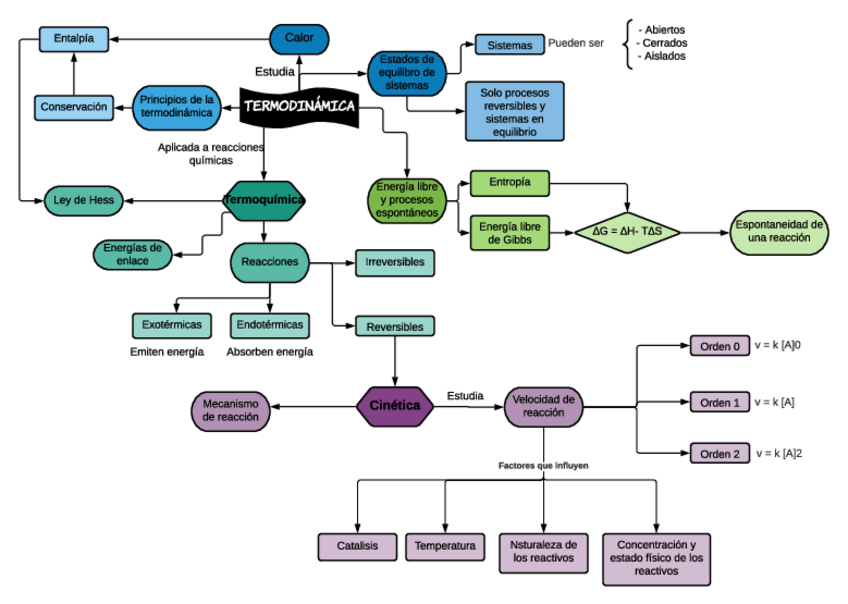
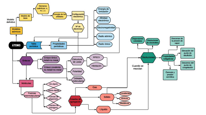
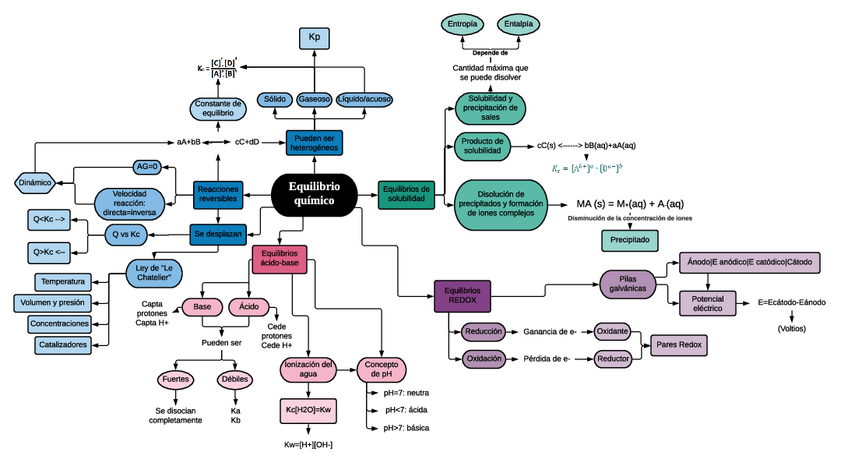
Mapas conceptuales Química

Mapas conceptuales obligatorios. También sirven como resumen visual de las distintas unidades.

Mapa-conceptual-unidad-1.pdf
Mapa-conceptual-Unidad-2.pdf
Mapa-conceptual-Unidad-3.pdf

He publicado nuevos apuntes de 1º Química: Esquema-T3-Equilibrio-quimico.pdf

1 página

He publicado nuevos apuntes de 1º Química: Esquema-T2-Termodinamica-y-cinetica-quimica.pdf

1 página

He publicado nuevos apuntes de 1º Química: Esquema-T1-Estructura-de-la-materia.pdf

1 página

He publicado nuevos test de 1º Química: Soluciones-tema-3.pdf

4 páginas

He publicado nuevos test de 1º Química: soluciones-1.pdf

3 páginas

He publicado nuevos apuntes de 1º Química: Termodinamica-y-cinetoquimica.pdf

2 páginas

ejercicios

-

Mapas conceptuales

He publicado nuevos ejercicios de 1º Química: Mapas conceptuales

Mapa-conceptual-unidad-didactica-1.pdf
Mapa-conceptual-unidad-didadtica-2.pdf
Mapa-conceptual-unidad-didactica-3.pdf

apuntes

-

Química

He publicado nuevos apuntes de 1º Química: Química

MAPA-CONCEPTUAL-2-.png
¡Estás al día!

¡Estás al día!

Has visto todos los archivos