Recursos didácticos tecnológicos aplicados a la Educación Infantil

chevron_left
chevron_right
Todo
Apuntes
Ejercicios
publication
Trabajos
chevron_left
chevron_right

Santiago Alonso

Como es Santiago Alonso en recursos didácticos tecnológicos

apuntes

-

Apuntes todo el curso

He publicado nuevos apuntes de 3º Recursos didácticos tecnológicos aplicados a la Educación Infantil: Apuntes todo el curso

C4T12-Pres.pdf
PROYECTO-MULTIMEDIA.pdf
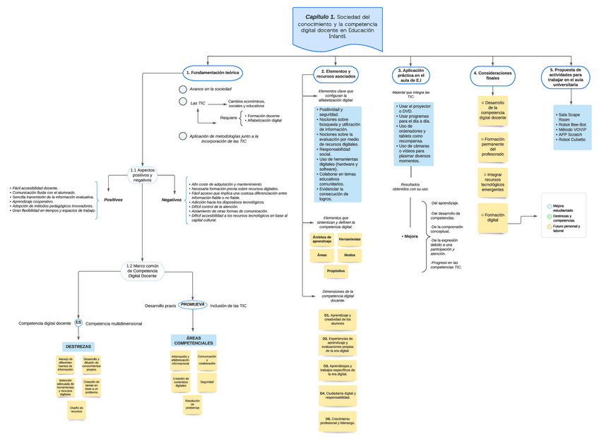
C4T12Mapa.pdf
C4T11Pres.pdf
C4T11-Mapa.pdf
C4T9Pres.pdf

apuntes

-

Apuntes Recursos Tecnológicos

He publicado nuevos apuntes de 3º Recursos didácticos tecnológicos aplicados a la Educación Infantil: Apuntes Recursos Tecnológicos

Bloque-1-Recursos-Tecnologicos.pdf
Bloque-2-Recursos-Tecnologicos.pdf
Bloque-3-Recursos-Tecnologicos.pdf

He publicado nuevos apuntes de 3º Recursos didácticos tecnológicos aplicados a la Educación Infantil: HORARIO-VISUAL-LAURAJIMENEZHURTADO.pdf

1 página

He publicado nuevos apuntes de 3º Recursos didácticos tecnológicos aplicados a la Educación Infantil: D5T2Mapa.pdf

1 página

He publicado nuevos apuntes de 3º Recursos didácticos tecnológicos aplicados a la Educación Infantil: D5T1MAPA.pdf

1 página

He publicado nuevos apuntes de 3º Recursos didácticos tecnológicos aplicados a la Educación Infantil: TRABAJO-GRUPAL.pdf

3 páginas

He publicado nuevos apuntes de 3º Recursos didácticos tecnológicos aplicados a la Educación Infantil: Practica1Audacity.pdf

11 páginas

He publicado nuevos apuntes de 3º Recursos didácticos tecnológicos aplicados a la Educación Infantil: GRUPO-8Guionizacion.pdf

3 páginas

He publicado nuevos apuntes de 3º Recursos didácticos tecnológicos aplicados a la Educación Infantil: Sonidos-juegos-interactivos.pdf

1 página

He publicado nuevos apuntes de 3º Recursos didácticos tecnológicos aplicados a la Educación Infantil: PRACTICA-1.pdf

4 páginas

He publicado nuevos apuntes de 3º Recursos didácticos tecnológicos aplicados a la Educación Infantil: Tema-3-TIC-Parte-1.pdf

11 páginas

He publicado nuevos ejercicios de 3º Recursos didácticos tecnológicos aplicados a la Educación Infantil: SEMINARIO-9-10-Drive-y-Google-Forms.pdf

11 páginas

He publicado nuevos apuntes de 3º Recursos didácticos tecnológicos aplicados a la Educación Infantil: Tema-2-Parte-2-TIC.pdf

3 páginas

He publicado nuevos ejercicios de 3º Recursos didácticos tecnológicos aplicados a la Educación Infantil: SEMINARIO-8-Movie-Maker.pdf

6 páginas

He publicado nuevos ejercicios de 3º Recursos didácticos tecnológicos aplicados a la Educación Infantil: SEMINARIO-6-7-Ardora.pdf

5 páginas

He publicado nuevos ejercicios de 3º Recursos didácticos tecnológicos aplicados a la Educación Infantil: Seminario-2-3-1.pdf

4 páginas

apuntes

-

RECURSOS DIDÁCTICO-TECNOLÓGICOS EN EI

He publicado nuevos apuntes de 3º Recursos didácticos tecnológicos aplicados a la Educación Infantil: RECURSOS DIDÁCTICO-TECNOLÓGICOS EN EI

TEMA-1.pdf
TEMA-2.pdf
CONTENIDOS-EXAMEN-DE-RECURSOS.pdf
B2T2MapaConceptual.pdf
B2T1MapaConceptual.pdf
B2T3MapaConceptual.pdf

apuntes

-

Temario

He publicado nuevos apuntes de 3º Recursos didácticos tecnológicos aplicados a la Educación Infantil: Temario

Tema-11-recursos.pdf
Tema-1-recursos.pdf
Scracth.pdf
Programacion.pdf
Mapa-conceptual.pdf
Francisco-Vico.pdf

He publicado nuevos trabajos de 3º Recursos didácticos tecnológicos aplicados a la Educación Infantil: D5T1Mapa-1.pdf

1 página
Anónimo

@Anónimo

He publicado nuevos apuntes de 3º Recursos didácticos tecnológicos aplicados a la Educación Infantil: PREGUNTAS-RECURSOS.pdf

3 páginas

He publicado nuevos apuntes de 3º Recursos didácticos tecnológicos aplicados a la Educación Infantil: RECURSOS-DIDACTICOS.pdf

pdf

He publicado nuevos apuntes de 3º Recursos didácticos tecnológicos aplicados a la Educación Infantil: Tema-evaluacion-recursos.pdf

2 páginas
Anónimo

@Anónimo

He publicado nuevos apuntes de 3º Recursos didácticos tecnológicos aplicados a la Educación Infantil: Tema-8-recursos.pdf

4 páginas

He publicado nuevos apuntes de 3º Recursos didácticos tecnológicos aplicados a la Educación Infantil: Tema-5-recursos.pdf

3 páginas
Anónimo

@Anónimo

He publicado nuevos apuntes de 3º Recursos didácticos tecnológicos aplicados a la Educación Infantil: Tema-4-recursos.pdf

5 páginas

He publicado nuevos apuntes de 3º Recursos didácticos tecnológicos aplicados a la Educación Infantil: Tema-3-recursos.pdf

4 páginas

He publicado nuevos apuntes de 3º Recursos didácticos tecnológicos aplicados a la Educación Infantil: apuntes-clase-Recursos-19102021.pdf

1 página

He publicado nuevos apuntes de 3º Recursos didácticos tecnológicos aplicados a la Educación Infantil: Apuntes.docx

word

Compro libro de Recursos didácticos y tecnologícos

Compro libro de la asignatura de Recursos didácticos y tecnologícos para la formación en educación infantil

Anónimo

@Anónimo

He publicado nuevos apuntes de 3º Recursos didácticos tecnológicos aplicados a la Educación Infantil: Práctica I recursos.pdf

3 páginas

He publicado nuevos apuntes de 3º Recursos didácticos tecnológicos aplicados a la Educación Infantil: Recursos Tecnológicos.docx

word
¡Estás al día!

¡Estás al día!

Has visto todos los archivos