Todo
Apuntes
Ejercicios
Exámenes
Otros
Prácticas
Test
chevron_left
chevron_right

apuntes y ejercicios resueltos para segundo examen de prácticas de redes

10 páginas

Apuntes tema 3 redes

6 páginas

Apuntes redes tema 4

5 páginas

He publicado nuevos practicas de 2º Redes de Computadores: REDES-pract-primer-examen.pdf

14 páginas

Examen de prueba de las prácticas 1-4 de 2025

2 páginas

He publicado nuevos practicas de 2º Redes de Computadores: Prac4.pdf

10 páginas

He publicado nuevos practicas de 2º Redes de Computadores: Prac3.pdf

15 páginas

He publicado nuevos practicas de 2º Redes de Computadores: Prac2.pdf

18 páginas

He publicado nuevos practicas de 2º Redes de Computadores: Prac1.pdf

9 páginas

apuntes

-

Examenes Practicas

Examenes de practicas de otros años. Enunciado + Respuestas.

examenes-practicas-resueltos.pdf
ExamenE-2024.pdf
ExamenesPracticas1-4Enunciado.pdf

resumen del tema 2 de redes

11 páginas

He publicado nuevos apuntes de 2º Redes de Computadores: Resumen-tema-1.pdf

8 páginas

Apuntes del Tema 2 de Redes (Aplicaciones en red)

37 páginas

Apuntes del Tema 1 de Redes (Introducción a las redes)

12 páginas

He publicado nuevos apuntes de 2º Redes de Computadores: T.1-Apuntes-RED.pdf

2 páginas

He publicado nuevos apuntes de 2º Redes de Computadores: ApuntesT1Redes.pdf

6 páginas

Apuntes tema 1 redes

4 páginas

Ya tenéis la segunda parte, con todo explicado fácil y con colorillos jajaja. Venga ánimo artistazosss.

7 páginas

Como el tema 1 era un poco extenso, os dejo por aquí la primera parte, artistas. Gozároslooo.

6 páginas

apuntes

-

Teoría Primer Parcial RED

He publicado nuevos apuntes de 2º Redes de Computadores: Teoría Primer Parcial RED

Tema-1 RED.pdf

He publicado nuevos apuntes de 2º Redes de Computadores: Practica-2-cuatri-b.pdf

9 páginas

Redes de computadores Guía docente 2025-2026

3 páginas

He publicado nuevos apuntes de 2º Redes de Computadores: Resumen-Tema-1.pdf

4 páginas

apuntes

-

Redes 2

He publicado nuevos apuntes de 2º Redes de Computadores: Redes 2

Unit-5-Network-Layer-p1.pdf
Unit-5-Network-Layer-p2.pdf
Unit-6-Link-Layer-and-LAN.pdf

He publicado nuevos apuntes de 2º Redes de Computadores: Resumen-Conceptos-Teoricos-importantes.pdf

3 páginas

He publicado nuevos apuntes de 2º Redes de Computadores: RECOPILACION-EXAMENES.pdf

43 páginas

apuntes

-

Ejercicios y cuestiones con solución - Redes 2o cuatri

He publicado nuevos apuntes de 2º Redes de Computadores: Ejercicios y cuestiones con solución - Redes 2o cuatri

ejerciciosTema5.pdf
ejerciciosTema6.pdf

practicas

-

Practicas Resueltas

He publicado nuevos practicas de 2º Redes de Computadores: Practicas Resueltas

Practica1solucion.pdf
Practica2solucion.pdf
Practica3solucion.pdf
Practica4solucion.pdf
Practica5solucion.pdf
Practica6solucion.pdf

examenes

-

Redes_Exámenes_2ºCuatrimestre

He publicado nuevos examenes de 2º Redes de Computadores: Redes_Exámenes_2ºCuatrimestre

Redes-Examenes-2oCuatrimestre-2022-2023-2024-Sin-solucion.pdf
Redes-Examenes-2oCuatrimestre-2022-2023-2024-Con-solucion.pdf

He publicado nuevos examenes de 2º Redes de Computadores: Redes-Examenes-2oCuatrimestre-2022-2023-2024-Con-solucion-y-Sin-solucion.pdf

Miniatura no disponible
76 páginas
Anónimo

@Anónimo

apuntes

-

Buenos Apuntes / Resúmenes

He publicado nuevos apuntes de 2º Redes de Computadores: Buenos Apuntes / Resúmenes

RED-TEMA-8-El-Nivel-Fisico.pdf
RED-TEMA-7-Nivel-de-Enlace-de-Datos.pdf
RED-TEMA-6-Nivel-de-Red.pdf
RED-TEMA-5-Seguridad-en-Redes.pdf
RED-TEMA-2-Aplicaciones-en-Red.pdf
RED-TEMA-4-El-Nivel-de-Transporte.pdf

apuntes

-

Resúmenes Redes 2o cuatri

He publicado nuevos apuntes de 2º Redes de Computadores: Resúmenes Redes 2o cuatri

T-5-El-nivel-de-red-Redes-de-Computadores.pdf

He publicado nuevos apuntes de 2º Redes de Computadores: Examen-practico-3-RED.pdf

14 páginas
Anónimo

@Anónimo

practicas

-

LABS RED (1-4) 2CUATRI TODO EXPLICADO

He publicado nuevos practicas de 2º Redes de Computadores: LABS RED (1-4) 2CUATRI TODO EXPLICADO

RED-LAB-4-2C-EXPLICADA.pdf
RED-LAB-3-2C-EXPLICADA.pdf
RED-LAB-2-2C-EXPLICADA.pdf
RED-LAB-1-2C-EXPLICADA.pdf

He publicado nuevos apuntes de 2º Redes de Computadores: Ejercicio-Tema-7-Explicados.pdf

4 páginas

He publicado nuevos apuntes de 2º Redes de Computadores: practica-4-REDES.pdf

5 páginas

He publicado nuevos practicas de 2º Redes de Computadores: practica-7-Redes.pdf

7 páginas
Anónimo

@Anónimo

examenes

-

Ejemplos 2o examen lab

Ejemplos de exámenes de prácticas donde pedian servidores TCP secuenciales o concurrentes

Adivina.pdf
Alarma.pdf
Calculadora.pdf
Conversor.pdf
Repetir.pdf

practicas

-

Prácticas RED 5-7 (1er cuatri)

He publicado nuevos practicas de 2º Redes de Computadores: Prácticas RED 5-7 (1er cuatri)

5Ex1.pdf
5Ex2.pdf
5Ex3.pdf
6Cliente.pdf
6Servidor.pdf
7dnslookup.pdf

practicas

-

Prácticas RED 1-4 (1er cuatri)

He publicado nuevos practicas de 2º Redes de Computadores: Prácticas RED 1-4 (1er cuatri)

1TCP1Client.pdf
1TCP2Client.pdf
1TCP3Client.pdf
1ClientDayTime.pdf
1EchoClient.pdf
1SMTPClient.pdf

He publicado nuevos practicas de 2º Redes de Computadores: laboratorio-7-cuatri-1.pdf

4 páginas

He publicado nuevos practicas de 2º Redes de Computadores: laboratorio-6-cuatri-1.pdf

2 páginas

He publicado nuevos practicas de 2º Redes de Computadores: laboratorio-5-cuatri1.pdf

3 páginas

practicas

-

P3

He publicado nuevos practicas de 2º Redes de Computadores: P3

Miniatura no disponible
ClienteHTTP.java
Practica3.pdf
Miniatura no disponible
ScannerRedes.java

practicas

-

P1

He publicado nuevos practicas de 2º Redes de Computadores: P1

Miniatura no disponible
ClienteDayTime.java
Miniatura no disponible
ClienteEco.java
Miniatura no disponible
ClienteHTTP.java
Miniatura no disponible
ClienteSMTP.java
Miniatura no disponible
ClienteTCP1.java
Miniatura no disponible
ClienteTCP2.java

practicas

-

Examen práctico P1

He publicado nuevos practicas de 2º Redes de Computadores: Examen práctico P1

Apuntes-P1.pdf

apuntes

-

Pasos para hacer ejercicios de examen

He publicado nuevos apuntes de 2º Redes de Computadores: Pasos para hacer ejercicios de examen

Ejercicio-Codigo.pdf
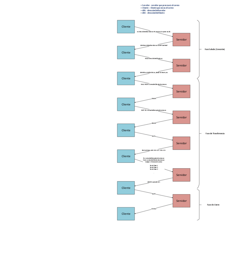
Ejercicio-Correo.pdf
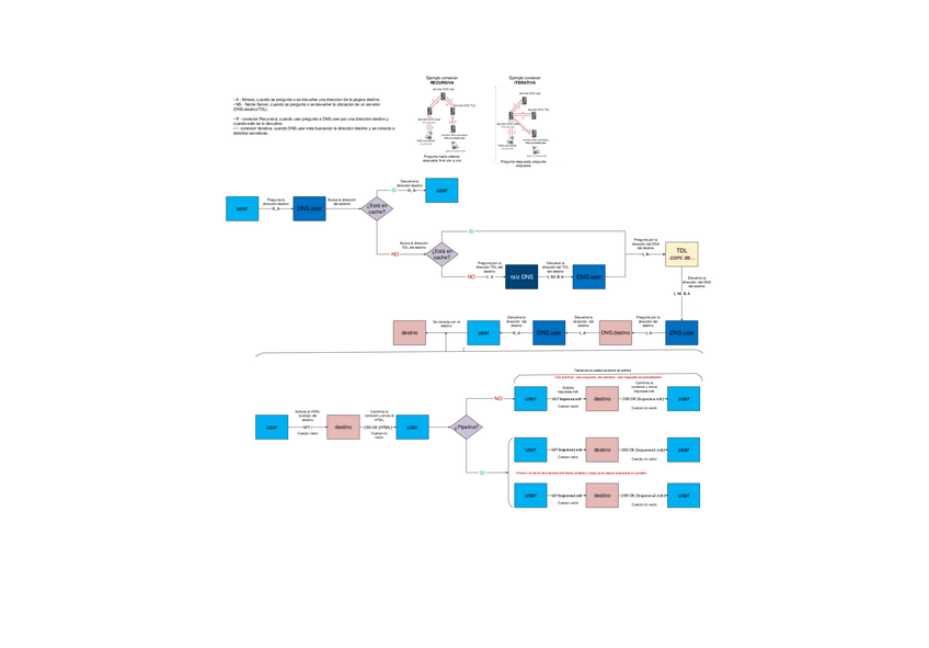
Ejercicio-ruta-DNS.pdf
Tabla-obtener-archivos.pdf

He publicado nuevos apuntes de 2º Redes de Computadores: RED TEORIA PARCIAL 1 + PREGUNTAS TEÓRICAS.pdf

32 páginas

He publicado nuevos apuntes de 2º Redes de Computadores: 3o-tema-redes.pdf

6 páginas

He publicado nuevos apuntes de 2º Redes de Computadores: 2o-tema-redes.pdf

7 páginas

He publicado nuevos apuntes de 2º Redes de Computadores: 1o-unit-network.pdf

6 páginas
Anónimo

@Anónimo

Hay del primer parcial y del segundo parcial. En castellano

87 páginas
Anónimo

@Anónimo

practicas

-

LABS RED (1-4) 1CUATRI TODO EXPLICADO

He publicado nuevos practicas de 2º Redes de Computadores: LABS RED (1-4) 1CUATRI TODO EXPLICADO

RED-LAB-2-PRACTICA-EXPLICADA.pdf
RED-LAB-1-PRACTICA-EXPLICADA.pdf
RED-LAB-3-PRACTICA-EXPLICADA.pdf
RED-LAB-4-PRACTICA-EXPLICADA.pdf

He publicado nuevos practicas de 2º Redes de Computadores: Resumen Practicas (1 - 4) para EXAMEN (2º Cuatri).pdf

11 páginas

He publicado nuevos apuntes de 2º Redes de Computadores: APUNTES-REDES.pdf

5 páginas

He publicado nuevos apuntes de 2º Redes de Computadores: TEMA-2-CUESTIONES.pdf

11 páginas

He publicado nuevos apuntes de 2º Redes de Computadores: Apuntes TCP para Examen 1º Parcial RED.pdf

3 páginas

practicas

-

Resúmenes Prácticas 1º Cuatrimestre

He publicado nuevos practicas de 2º Redes de Computadores: Resúmenes Prácticas 1º Cuatrimestre

Resumen Practicas REDES 2º Parcial - 1º Cuatrimestre.pdf
Resumen Practicas REDES 1º Parcial - 1º Cuatrimestre.pdf
Estructura Programas para Examen Practicas 2º Parcial - Cliente y Servidor, TCP y UDP.pdf

apuntes

-

Resúmenes por Temas REDES

He publicado nuevos apuntes de 2º Redes de Computadores: Resúmenes por Temas REDES

1 - Introducción a las Redes e Internet.pdf
2 - Aplicaciones en Red.pdf

apuntes

-

Apuntes REDES Cuatri B

He publicado nuevos apuntes de 2º Redes de Computadores: Apuntes REDES Cuatri B

T.7-El-nivel-Fisico.pdf
T.6-El-nivel-de-enlace.pdf
T.5-El-nivel-de-red.pdf