chevron_left
chevron_right
Todo
Apuntes
Trabajos
chevron_left
chevron_right

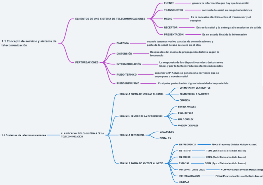
He publicado nuevos apuntes de 2º Redes y Sistemas de Telecomunicacion: Mapa-conceptual-Tema-1.pdf

5 páginas

He publicado nuevos apuntes de 2º Redes y Sistemas de Telecomunicacion: Mapa-mental-teoria-Redes-y-Sistemas-de-Telecomunicacion-1-T2.pdf

1 página

apuntes

-

Libreta

He publicado nuevos apuntes de 2º Redes y Sistemas de Telecomunicacion: Libreta

Bloque-teletrafico.pdf
Bloque-conmutacion.pdf

apuntes

-

Libreta

He publicado nuevos apuntes de 2º Redes y Sistemas de Telecomunicacion: Libreta

Bloque-conmutacion.pdf
Bloque-teletrafico.pdf

He publicado nuevos trabajos de 2º Redes y Sistemas de Telecomunicacion: PROPUESTO REDES EXAMEN 1.pdf

9 páginas
¡Estás al día!

¡Estás al día!

Has visto todos los archivos