Retos Científicos Actuales (Biología y Geología)

chevron_left
chevron_right
Todo
Apuntes
Exámenes
chevron_left
chevron_right
Anónimo

@Anónimo

Parcial sobre genética en catalán (se ve un poco mal. está recortado)

2 páginas

apuntes

-

Biologia 1º batx

Bachillerato de Ciencias y Tecnología

bioquimica-aminoacidos-y-proteinas.docx
impulsnervios.pdf

Apuntes en catalán pero se pasan por el traductor y ya. Determinación del Sexo. Diferenciación Celular. Ciclos Biológicos y Desarrollo Embrionario.

5 páginas

Apuntes en catalán pero se pasan por el traductor y ya. Neuronas. Impulso Nervioso. Sinapsis. Ciclo Celular y Reproducción.

7 páginas

Apuntes en catalán pero se pasa por el traductor y ya. Apuntes sobre Teoria Celular. Técnicas de estudio de las células. Morfología Celular.

7 páginas

Apuntes sobre Genética Mendeliana. Conceptos. Leyes de Mendel. Ampliaciones genética mendeliana. Alelomorfismo Múltiple. Genes Letales. Interacción Génica (No epistática y Epistasis). Herencia ligada al sexo e influenciada.

4 páginas

Mapa Mental sobre el proceso de Traducción.

1 página

Mapa Mental sobre el proceso de transcripción.

1 página

Apuntes sobre Dogma Biología. Transcripción y Traducción. Código Genético. Núcleo y ADN. Cromosomas. Mutaciones.

9 páginas

Mapa mental sobre el proceso de Replicación.

1 página

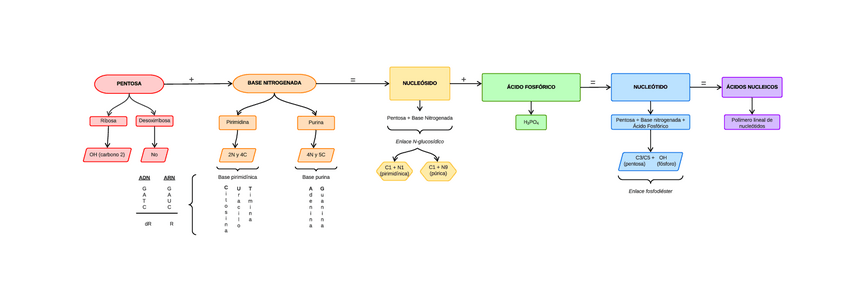
Mapa mental sobre los Ácidos Nucleicos.

1 página

Apuntes sobre Ácidos Nucleicos. ADN y ARN. Dogma de la Biología Molecular. Replicación.

5 páginas

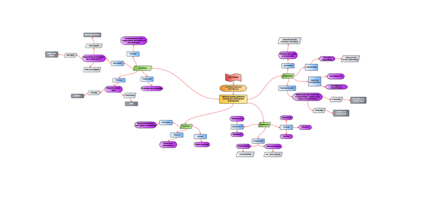
Mapa mental sobre las proteínas y su estructura. funciones. clasificación y propiedades.

1 página

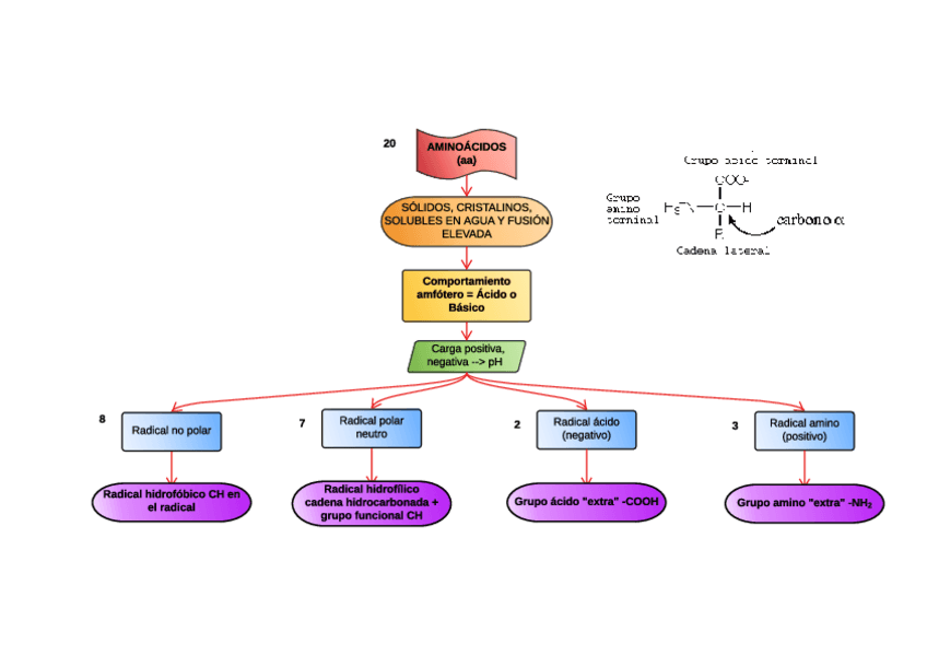
Mapa mental sobre los aminoácidos.

1 página

Apuntes sobre pH. Electroforesis. Proteínas y Aminoácidos.

7 páginas

Mapa mental sobre la ósmosis.

1 página

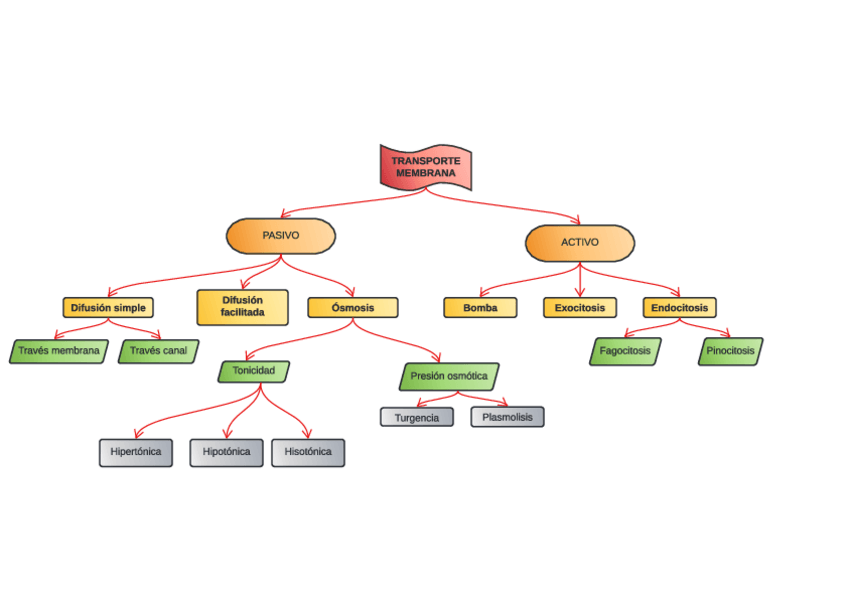
Mapa mental sobre el Transporte en la Membrana.

1 página

Apuntes sobre: Fibrosis Quística, Transporte de Gases, Membrana Celular, Modelo Mosaico Fluido, Sistemas de transporte (Difusión simple, facilitada, ósmosis, bomba, exocitosis, endocitosis) y RTFQ.

4 páginas
¡Estás al día!

¡Estás al día!

Has visto todos los archivos