Segmentación de Mercados

chevron_left
chevron_right
Todo
Apuntes
chevron_left
chevron_right

He publicado nuevos apuntes de 1º Segmentación de Mercados: Publicidad.docx.pdf

1 página
Anónimo

@Anónimo

apuntes

-

Trabajos independientes de segmentacion

He publicado nuevos apuntes de 2º Segmentación de Mercados: Trabajos independientes de segmentacion

ALVAREZ-GARCIA-RODRIGUEZ.pdf
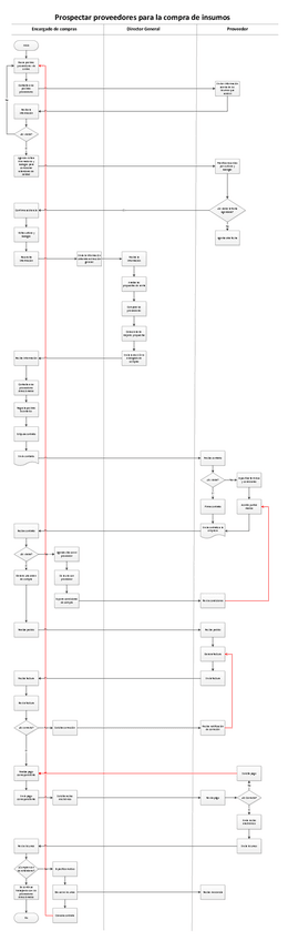
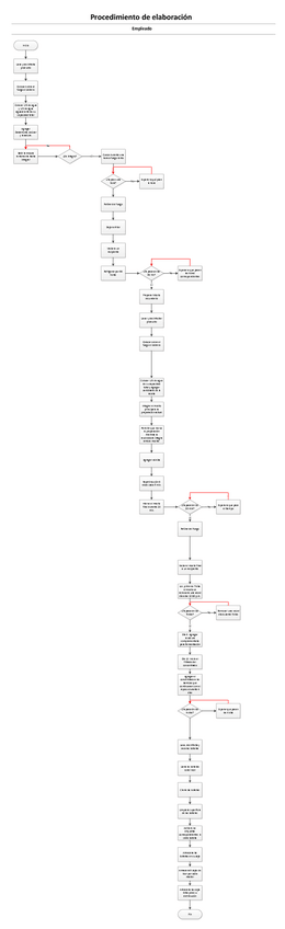
PDFPRIMER-DIAGRAMA.pdf
PDFSEGUNDO-DIAGRAMA.pdf
Caso-integrador-Segundaparcial.pdf
Mercado-de-negocios.pdf
PorterInvestigacionyDesarrollo.pdf
Anónimo

@Anónimo

He publicado nuevos apuntes de 2º Segmentación de Mercados: casoSegmentacionmercadoPrinceS.pdf

6 páginas
Anónimo

@Anónimo

apuntes

-

Trabajos de segmentacion

He publicado nuevos apuntes de 2º Segmentación de Mercados: Trabajos de segmentacion

Preguntas-segmentacion2A.pdf
Caso-Mary-Kay.pdf
trabajo-independiente-segmentacion.pdf
¡Estás al día!

¡Estás al día!

Has visto todos los archivos