chevron_left
search
Sistemas Gráficos (Especialidad Ingeniería del Software)
Seguir
home
chevron_forward
Universidad
chevron_forward
UGR
chevron_forward
Escuela Técnica Superior de Ingenierías Informática y de Telecomunicación
chevron_forward
3º Grado en Ingeniería Informática (UGR)
8
Compis
1
Creadores
1
Publicaciones
license
Ver creadores
arrow_forward
Todo
Apuntes
chevron_left
chevron_right
@AngMGR
#Sistemas Gráficos (Especialidad Ingeniería del Software)
·
3º Grado en Ingeniería Informática (UGR)
more_vert
apuntes
-
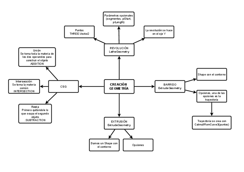
ResumenBarridoExtrusionCSGRevolucion.pdf
Util para el primer parcial
Abrir
1 página
thumb_up
0
chat
0
leaderboard
1
personal_bag
0
download
Descargar
Iniciar sesión
Regístrate