chevron_left
chevron_right
Todo
Apuntes
Ejercicios
Exámenes
Test
Trabajos
chevron_left
chevron_right

He publicado nuevos apuntes de 1º Tecnicas de Busqueda y Sistemas de Informacion: Resumen TBSI Completo.pdf

7 páginas

He publicado nuevos apuntes de 1º Tecnicas de Busqueda y Sistemas de Informacion: excel.xlsx

excel

He publicado nuevos apuntes de 1º Tecnicas de Busqueda y Sistemas de Informacion: EMPRESA.accdb

Miniatura no disponible

He publicado nuevos apuntes de 1º Tecnicas de Busqueda y Sistemas de Informacion: CONSULTAS-UNIVERSIDAD.accdb

Miniatura no disponible

He publicado nuevos trabajos de 1º Tecnicas de Busqueda y Sistemas de Informacion: UNIVERSIDAD-Consultas-Acess.pdf

5 páginas

He publicado nuevos trabajos de 1º Tecnicas de Busqueda y Sistemas de Informacion: BIBLIOTECA-Consultas-Acess.pdf

6 páginas

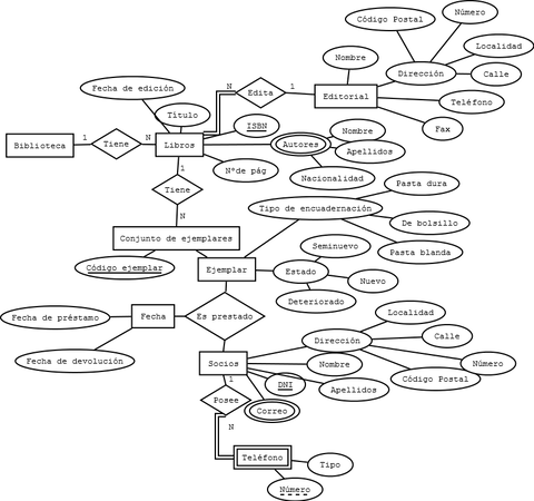
He publicado nuevos trabajos de 1º Tecnicas de Busqueda y Sistemas de Informacion: BIBLIOTECA-IMAGEN-DIA.pdf

1 página

He publicado nuevos apuntes de 1º Tecnicas de Busqueda y Sistemas de Informacion: Trabajo-Busqueda-Completa.pdf

8 páginas

He publicado nuevos apuntes de 1º Tecnicas de Busqueda y Sistemas de Informacion: Actividad-patentes.pdf

3 páginas

He publicado nuevos apuntes de 1º Tecnicas de Busqueda y Sistemas de Informacion: APUNTES final TBSI.pdf

6 páginas

He publicado nuevos test de 1º Tecnicas de Busqueda y Sistemas de Informacion: Autoevaluación T4 (TBSI).pdf

4 páginas

He publicado nuevos test de 1º Tecnicas de Busqueda y Sistemas de Informacion: Autoevaluación T3 (TBSI).pdf

5 páginas

He publicado nuevos apuntes de 1º Tecnicas de Busqueda y Sistemas de Informacion: Teoría tema 1 (TBSI).pdf

7 páginas

He publicado nuevos test de 1º Tecnicas de Busqueda y Sistemas de Informacion: Tema 2: Tests + autoevaluación TBSI.pdf

28 páginas

He publicado nuevos test de 1º Tecnicas de Busqueda y Sistemas de Informacion: Tema 1. Lección 4.pdf

6 páginas

He publicado nuevos test de 1º Tecnicas de Busqueda y Sistemas de Informacion: Tema 1. Lección 2.pdf

4 páginas

He publicado nuevos test de 1º Tecnicas de Busqueda y Sistemas de Informacion: Tema 1. Lección 1.pdf

9 páginas

He publicado nuevos test de 1º Tecnicas de Busqueda y Sistemas de Informacion: Tema 1. Lección 3.pdf

6 páginas

apuntes

-

Resumen y solucion lecciones

He publicado nuevos apuntes de 1º Tecnicas de Busqueda y Sistemas de Informacion: Resumen y solucion lecciones

Evaluable-tema-3.pdf
Resumen-temas.pdf

He publicado nuevos test de 1º Tecnicas de Busqueda y Sistemas de Informacion: AutoevaluacionTema1.pdf

12 páginas

He publicado nuevos test de 1º Tecnicas de Busqueda y Sistemas de Informacion: autoevaluacion-Tema-4.pdf

7 páginas

He publicado nuevos trabajos de 1º Tecnicas de Busqueda y Sistemas de Informacion: Trabajo.pdf

1 página

He publicado nuevos trabajos de 1º Tecnicas de Busqueda y Sistemas de Informacion: TrabajoTBSI.pdf

5 páginas

apuntes

-

Lecciones Tema 3 - TBSI

He publicado nuevos apuntes de 1º Tecnicas de Busqueda y Sistemas de Informacion: Lecciones Tema 3 - TBSI

Leccion-4.pdf
Leccion-2.pdf
Leccion-3.pdf
Leccion-1.pdf

He publicado nuevos apuntes de 1º Tecnicas de Busqueda y Sistemas de Informacion: APUNTES-TBSI-T1T3T4T5.pdf

6 páginas

apuntes

-

PRACTICAS TEMA1

He publicado nuevos apuntes de 1º Tecnicas de Busqueda y Sistemas de Informacion: PRACTICAS TEMA1

EmpresaRamosAyusoAdriel-6.png
UNIVERSIDAD-RamosAyuso-Adriel-3.png
Miniatura no disponible
BIBLIOTECA-RamosAyuso-Adriel-1.accdb
EMPRESA-RamosAyuso-Adriel.accdb
CONSULTAS-BIBLIOTECA-RamosAyuso-Adriel.accdb
CONSULTAS-UNIVERSIDAD-RamosAyuso-Adriel.accdb

apuntes

-

TEORIA TEMA 1

He publicado nuevos apuntes de 1º Tecnicas de Busqueda y Sistemas de Informacion: TEORIA TEMA 1

1.pdf
3.pdf
2.pdf
1.pdf

apuntes

-

TAREAS TEMA 2

He publicado nuevos apuntes de 1º Tecnicas de Busqueda y Sistemas de Informacion: TAREAS TEMA 2

TAREA2.pdf
TAREA1.pdf
TAREA3.pdf

He publicado nuevos apuntes de 1º Tecnicas de Busqueda y Sistemas de Informacion: Internet-de-las-cosas-y-su-aplicacion-al-cuidado-de-personas-mayores.pdf

19 páginas

He publicado nuevos apuntes de 1º Tecnicas de Busqueda y Sistemas de Informacion: RESPUESTA-A-LAS-ACTIVIDADES-2.pdf

9 páginas

apuntes

-

TAREAS TEMA 5

He publicado nuevos apuntes de 1º Tecnicas de Busqueda y Sistemas de Informacion: TAREAS TEMA 5

Actividad8BAdrielRamosAyuso.pdf
Actividad8ARamosAyusoAdriel.pdf

apuntes

-

TBSI

He publicado nuevos apuntes de 1º Tecnicas de Busqueda y Sistemas de Informacion: TBSI

biblioteca.png
empresa.png

examenes

-

Examen resuelto julio 2019

He publicado nuevos examenes de 1º Tecnicas de Busqueda y Sistemas de Informacion: Examen resuelto julio 2019

Base-de-datos-Final-2019.accdb
Excel-Final-2019.xlsx
Examen-final-Julio-2019.pdf

examenes

-

Examen resuelto julio 2018

He publicado nuevos examenes de 1º Tecnicas de Busqueda y Sistemas de Informacion: Examen resuelto julio 2018

Examen-final-Julio-2018.pdf
Excel-Final-2018.xlsx

He publicado nuevos apuntes de 1º Tecnicas de Busqueda y Sistemas de Informacion: Resumen-TBSI.pdf

1 página

He publicado nuevos apuntes de 1º Tecnicas de Busqueda y Sistemas de Informacion: Resumen-TBSI-para-examen.pdf

4 páginas

He publicado nuevos apuntes de 1º Tecnicas de Busqueda y Sistemas de Informacion: IEEECodigo-Etico-y-Codigo-de-Conducta.pdf

3 páginas

examenes

-

Exámenes TBSI

He publicado nuevos examenes de 1º Tecnicas de Busqueda y Sistemas de Informacion: Exámenes TBSI

TBSI0910ENE.pdf
TBSI1011JUL-SOL.pdf

ejercicios

-

Ejemplos Diagramas

He publicado nuevos ejercicios de 1º Tecnicas de Busqueda y Sistemas de Informacion: Ejemplos Diagramas

Ejemplo-Diagrama-BIBLIOTECA.png
Ejemplo-Diagrama-Universidad.png

apuntes

-

EXAMENES FINALES

He publicado nuevos apuntes de 1º Tecnicas de Busqueda y Sistemas de Informacion: EXAMENES FINALES

Examen-extraordinario-2017-Solucion.pdf
Examen-extraordinario-2017.pdf
Examen-final-Julio-2018.pdf
Examen-final-Julio-2018-Solucion.pdf
¡Estás al día!

¡Estás al día!

Has visto todos los archivos