chevron_left
chevron_right
Todo
Apuntes
chevron_left
chevron_right

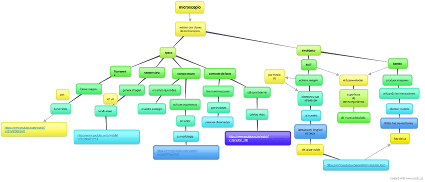
mapa conceptual sobre tipos de microscopios

1 página

apuntes sobre el uso de bacterias y algas en procesos industriales

5 páginas

Especificaciones para cuidado y manejo de levaduras

2 páginas
¡Estás al día!

¡Estás al día!

Has visto todos los archivos