Técnicas Instrumentales
apuntes
-
Apuntes Técnicas Instrumentales
He publicado nuevos apuntes de 2º Técnicas Instrumentales: Apuntes Técnicas Instrumentales
apuntes
-
APUNTES TÉCNICAS INSTRUMENTALES PRIMER PARCIAL
He publicado nuevos apuntes de 2º Técnicas Instrumentales: APUNTES TÉCNICAS INSTRUMENTALES PRIMER PARCIAL
apuntes
-
Apuntes TI
He publicado nuevos apuntes de 2º Técnicas Instrumentales: Apuntes TI
apuntes
-
APUNTES TÉCNICAS INSTRUMENTALES
Apuntes completos de todo el temario de Técnicas Instrumentales
apuntes
-
Apuntes
He publicado nuevos apuntes de 2º Técnicas Instrumentales: Apuntes
He publicado nuevos apuntes de 2º Técnicas Instrumentales: TEMA-4-EJERCICIOS-DE-AUTOEVALUACION.pdf
He publicado nuevos apuntes de 2º Técnicas Instrumentales: TEMA-5-EJERCICIOS-DE-AUTOEVALUACION.pdf
He publicado nuevos apuntes de 2º Técnicas Instrumentales: TEMA-2-EJERCICIOS-DE-AUTOEVALUACION.pdf
He publicado nuevos apuntes de 2º Técnicas Instrumentales: TEMA-11-INTRODUCCION-A-LA-CROMATOGRAFIA.pdf
He publicado nuevos apuntes de 2º Técnicas Instrumentales: TEMA-10-ESPECTROSCOPIA-DE-MASAS.pdf
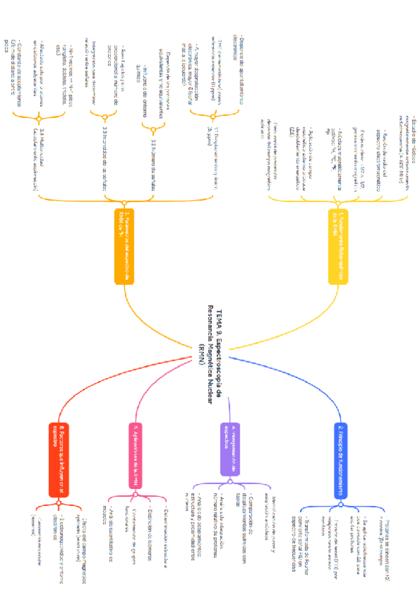
He publicado nuevos apuntes de 2º Técnicas Instrumentales: TEMA-9-ESPECTROSCOPIA-DE-RESONANCIA-MAGNETICA-NUCLEAR.pdf
He publicado nuevos apuntes de 2º Técnicas Instrumentales: TEMA-8-ESPECTROSCOPIA-DE-EMISION.pdf
He publicado nuevos apuntes de 2º Técnicas Instrumentales: TEMA-7-ESPECTROSCOPIA-DE-ABSORCION-ELECTRONICA-UV-Vis.pdf
He publicado nuevos apuntes de 2º Técnicas Instrumentales: TEMA-6-ESPECTROSCOPIA-DE-VIBRACION-o-IR.pdf
He publicado nuevos apuntes de 2º Técnicas Instrumentales: TEMA-5-ESPECTROSCOPIA-ATOMICA.pdf
He publicado nuevos apuntes de 2º Técnicas Instrumentales: TEMA-4-ABSORCION-DE-LA-LUZ.pdf
He publicado nuevos apuntes de 2º Técnicas Instrumentales: TEMA-3-COMPONENTES-DE-LOS-INSTRUMENTOS-PARA-ESPECTROSCOPIA-OPTICA.pdf
He publicado nuevos apuntes de 2º Técnicas Instrumentales: TEMA-2-INTRODUCCION-A-LA-ESPECTROSCOPIA.pdf
He publicado nuevos apuntes de 2º Técnicas Instrumentales: TEMA-1-CONCEPTO-INTERES-Y-CLASIFICACION-DE-LAS-TECNICAS-INSTRUMENTALES.pdf
He publicado nuevos apuntes de 2º Técnicas Instrumentales: EXAMEN-ORDINARIO-TI.pdf
INICIO CURSO TÉCNICAS INSTRUMENTALES Resumen de cada tema. Resolución de ejercicios y exámenes de convocatorias anteriores. Clases grabadas hasta el día del examen. Profesor a tu disposición en cualquier momento para dudas. INFÓRMATE SIN COMPROMISO Y DA UNA CLASE DE PRUEBA EN GRUPO.

apuntes
-
2 parcial
He publicado nuevos apuntes de 2º Técnicas Instrumentales: 2 parcial
apuntes
-
Temas TI
He publicado nuevos apuntes de 2º Técnicas Instrumentales: Temas TI
apuntes
-
Temas 1-11
He publicado nuevos apuntes de 2º Técnicas Instrumentales: Temas 1-11
He publicado nuevos practicas de 2º Técnicas Instrumentales: CUADERNO-DE-PRACTICAS (Nota 10).pdf
apuntes
-
Temario completo
He publicado nuevos apuntes de 2º Técnicas Instrumentales: Temario completo
He publicado nuevos apuntes de 2º Técnicas Instrumentales: Resumen-Practicas-Tecnicas-Instrumentales-(Nota: 9,5).pdf
He publicado nuevos apuntes de 2º Técnicas Instrumentales: SEMINARIO-Temas-7-a-9-TI-2425-3.pdf
apuntes
-
2º Parcial Completo (Nota: SB)
He publicado nuevos apuntes de 2º Técnicas Instrumentales: 2º Parcial Completo (Nota: SB)
apuntes
-
1º Parcial Completo (Nota: SB)
He publicado nuevos apuntes de 2º Técnicas Instrumentales: 1º Parcial Completo (Nota: SB)
apuntes
-
CURSO COMPLETO MATRÍCULA DE HONOR
He publicado nuevos apuntes de 2º Técnicas Instrumentales: CURSO COMPLETO MATRÍCULA DE HONOR
He publicado nuevos examenes de 2º Técnicas Instrumentales: EXAMEN ORDINARIA (MH).pdf
examenes
-
EXAMEN ORDINARIA TEORÍA Y PROBLEMAS
He publicado nuevos examenes de 2º Técnicas Instrumentales: EXAMEN ORDINARIA TEORÍA Y PROBLEMAS
ejercicios
-
CUESTIONARIOS (10)
He publicado nuevos ejercicios de 2º Técnicas Instrumentales: CUESTIONARIOS (10)
He publicado nuevos ejercicios de 2º Técnicas Instrumentales: EJERCICIOS TEMA 10 PASO A PASO (MH).pdf
He publicado nuevos examenes de 2º Técnicas Instrumentales: 2DO-PARCIAL-DE-TECNICAS-2025.pdf
He publicado nuevos apuntes de 2º Técnicas Instrumentales: PREGUNTAS-RESUELTAS-2o-PARCIAL.pdf
He publicado nuevos ejercicios de 2º Técnicas Instrumentales: pregunta-2-tema-11.pdf
He publicado nuevos ejercicios de 2º Técnicas Instrumentales: act-1-tema-11.pdf
He publicado nuevos apuntes de 2º Técnicas Instrumentales: Problemas-TEMA-10 (MATRÍCULA DE HONOR).pdf
apuntes
-
Esquemas TI
Cuando los descargadas se ve clara la letra
apuntes
-
Seminario Temas 1-5
He publicado nuevos apuntes de 2º Técnicas Instrumentales: Seminario Temas 1-5
He publicado nuevos apuntes de 2º Técnicas Instrumentales: TEMA-11.-CROMATOGRAFIA (MATRÍCULA DE HONOR).pdf
He publicado nuevos apuntes de 2º Técnicas Instrumentales: Problemas-TEMA-9 (MATRÍCULA DE HONOR).pdf
He publicado nuevos apuntes de 2º Técnicas Instrumentales: scape-room-2025.pdf
He publicado nuevos apuntes de 2º Técnicas Instrumentales: Problemas-TEMA-7 (MATRÍCULA DE HONOR).pdf
He publicado nuevos apuntes de 2º Técnicas Instrumentales: Problemas-TEMA-8 (MATRÍCULA DE HONOR).pdf
He publicado nuevos apuntes de 2º Técnicas Instrumentales: TEMA-10.-ESPECTROMETRIA-DE-MASAS (MATRÍCULA DE HONOR).pdf
He publicado nuevos apuntes de 2º Técnicas Instrumentales: TEMA-9.-RESONANCIA-MAGNETICA-NUCLEAR (MATRÍCULA DE HONOR).pdf