chevron_left
chevron_right
Todo
Apuntes
Ejercicios
Exámenes
Prácticas
Test
chevron_left
chevron_right

He publicado nuevos apuntes de 3º Tecnología Energética: Apuntes-Tecnologia-Energetica.pdf

87 páginas

He publicado nuevos apuntes de 3º Tecnología Energética: Ejercicios-Resueltos-Examenes-Energetica.pdf

23 páginas

He publicado nuevos examenes de 3º Tecnología Energética: Problema-intercambiadores-Junio-2023.pdf

1 página

apuntes

-

Ejercicios TE

He publicado nuevos apuntes de 3º Tecnología Energética: Ejercicios TE

Actividades de generación.pdf
Actividades de intercambiadores.pdf

apuntes

-

Apuntes TE

He publicado nuevos apuntes de 3º Tecnología Energética: Apuntes TE

Tema 1-Transferencia de calor .pdf
Tema 2-Fluidos caloportadores.pdf
Tema 3-Fundamentos.pdf
Tema 3-Tecnologías.pdf

apuntes

-

Teoría Enero 2023

He publicado nuevos apuntes de 3º Tecnología Energética: Teoría Enero 2023

TEST-GIQ-Solucion.pdf
TEST-GIQ.pdf

apuntes

-

Ej Generación Enero 2023 con solución

He publicado nuevos apuntes de 3º Tecnología Energética: Ej Generación Enero 2023 con solución

Enunciado-P2-Generacion-Enero-2023.pdf
P2-GETSOLUCION.PNG

apuntes

-

Ejercicio intercambiadores Enero 2023 con solución

He publicado nuevos apuntes de 3º Tecnología Energética: Ejercicio intercambiadores Enero 2023 con solución

P1SOLUCION-DVA-dato-AU-E2.PNG
P1SOLUCiON-ALUMNA-GIE.pdf
Enunciado-P1-Enero-2023.pdf

He publicado nuevos apuntes de 3º Tecnología Energética: ENUNCIADO-DICCIEMBRE-2021.pdf

1 página

He publicado nuevos apuntes de 3º Tecnología Energética: Enunciados-generacion-de-examen-julio-2021-y-enero-2020.pdf

3 páginas
Anónimo

@Anónimo

He publicado nuevos apuntes de 3º Tecnología Energética: TEORIA-EXAMEN-JULIO-2022.pdf

3 páginas
Anónimo

@Anónimo

He publicado nuevos apuntes de 3º Tecnología Energética: TEORIA-DE-RELLENAR-PALABRAS.pdf

2 páginas
Anónimo

@Anónimo

He publicado nuevos apuntes de 3º Tecnología Energética: GUIA-PROBLEMAS-CON-ANOTACIONES-IMPORTANTES.pdf

7 páginas
Anónimo

@Anónimo

He publicado nuevos apuntes de 3º Tecnología Energética: PROBLEMAS-DE-INTERCAMBIADORES-RESUELTOS.pdf

46 páginas

He publicado nuevos apuntes de 3º Tecnología Energética: GUIA-INTERCAMBIADORES.pdf

1 página

He publicado nuevos apuntes de 3º Tecnología Energética: GUIA-GENERACION.pdf

6 páginas
Anónimo

@Anónimo

No esta 100% resuelto, pero sí la mayoría.

52 páginas

apuntes

-

Fluidos Caloportadores

He publicado nuevos apuntes de 3º Tecnología Energética: Fluidos Caloportadores

Fluidos-Caloportadores.pdf

apuntes

-

Practicas con ASPEN (2019-2020)

He publicado nuevos apuntes de 3º Tecnología Energética: Practicas con ASPEN (2019-2020)

Enunciado-y-respuestas.pdf
Como-disenar-intercambiador-carcasa-y-tubo-con-aspen-exchanger-desing.pdf
PRACTICAS-ASPEN-EJERCICIO-PROPUESTO.pdf

Ejercicio intercambiadores

5 páginas

Ejercicio intercambiadores

5 páginas

Ejercicio intercambiadores

3 páginas

apuntes

-

INTERCAMBIADORES DE CALOR

He publicado nuevos apuntes de 3º Tecnología Energética: INTERCAMBIADORES DE CALOR

INTERCAMBIADORES-DE-CALOR.pdf

apuntes

-

Problemas examen COMBUSTIÓN

He publicado nuevos apuntes de 3º Tecnología Energética: Problemas examen COMBUSTIÓN

Generacion-1.pdf
Generacion-Febrero-2021.pdf

He publicado nuevos apuntes de 3º Tecnología Energética: PROBLEMAS-GENERACION.pdf

2 páginas

apuntes

-

Problemas examen INTERCAMBIADORES

He publicado nuevos apuntes de 3º Tecnología Energética: Problemas examen INTERCAMBIADORES

Enero-2016.pdf
Junio-2018-DEKA.pdf
Febrero-2017.pdf
P1-HX-Febrero-2021.pdf

practicas

-

Practicas 2020-2021

He publicado nuevos practicas de 3º Tecnología Energética: Practicas 2020-2021

Problema-2.pdf
Problema-3-wuolah.pdf

apuntes

-

Ejercicios INTERCAMBIADORES

He publicado nuevos apuntes de 3º Tecnología Energética: Ejercicios INTERCAMBIADORES

Pb-2-Boletin.pdf
Pb-4-Boletin.pdf
Pb-3-Practicas.pdf
Pb-2-Practicas.pdf
Pb-5-Boletin.pdf
Pb-1-Boletin.pdf

examenes

-

problemas de exámenes resueltos

He publicado nuevos examenes de 3º Tecnología Energética: problemas de exámenes resueltos

problema-1-convocatoria-diciembre-2016.pdf
Anónimo

@Anónimo

He publicado nuevos apuntes de 3º Tecnología Energética: Examen-energetica-2016.pdf

3 páginas

He publicado nuevos apuntes de 3º Tecnología Energética: CALDERAProblema-version-examen.xlsx

excel

He publicado nuevos apuntes de 3º Tecnología Energética: Pbl-4-generacion-economizador.pdf

4 páginas

He publicado nuevos examenes de 3º Tecnología Energética: Enunciadosolucion-pb-generacion-examen-julio-2019.pdf

6 páginas

He publicado nuevos examenes de 3º Tecnología Energética: Solucion-examen-junio-2017.pdf

4 páginas

He publicado nuevos apuntes de 3º Tecnología Energética: Resumen-generacion-de-energia-termica.pdf

3 páginas

He publicado nuevos examenes de 3º Tecnología Energética: New-Scan-2020-01-25-1038.pdf

7 páginas

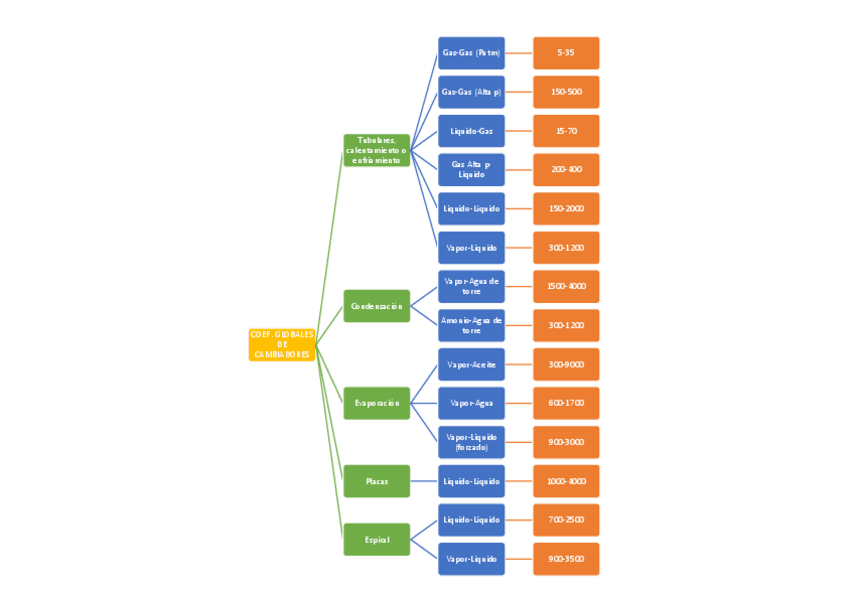
He publicado nuevos apuntes de 3º Tecnología Energética: COEF.pdf

1 página

He publicado nuevos apuntes de 3º Tecnología Energética: ESQUEMA-HX-CARACTERISTICAS.pdf

1 página

He publicado nuevos apuntes de 3º Tecnología Energética: New-Scan-2020-01-18-1946-1.pdf

9 páginas

He publicado nuevos apuntes de 3º Tecnología Energética: TEST-DICIEMBRE-2018.pdf

8 páginas

apuntes

-

EJERCICIO 4 ANALISIS SENSIBILIDAD

He publicado nuevos apuntes de 3º Tecnología Energética: EJERCICIO 4 ANALISIS SENSIBILIDAD

ANALISIS-SENSIBILIDAD.pdf
PROBLEMA-4.EES
PROBLEMA-4-ANALISIS-SENSIBILIDAD.EES
PROBLEMA-4-CON-NTU.TXT
Practicas-EES-EJERCICIO-4.pdf
PROBLEMA-4-CON-NTU.EES

He publicado nuevos apuntes de 3º Tecnología Energética: Introduccion-a-la-tecnologia-frigorifica.pdf

13 páginas

He publicado nuevos apuntes de 3º Tecnología Energética: FLUIDOS-CALOPORTADORES.pdf

36 páginas

He publicado nuevos apuntes de 3º Tecnología Energética: INTERCAMBIADORES.pdf

28 páginas

apuntes

-

[Resumen - Tecnología Energética]

Con muchos colorines y dibujitos

Intercambiadores de calor (Diseño).pdf
Intercambiadores de calor (Teoría).pdf
Fluidos caloportadores (Teoría).pdf
Anónimo

@Anónimo

examenes

-

Exámenes recientes

Algunos resueltos

GIQ_GIE_P1_HX_ENERO2016.pdf
GIQ_P2_GET_ENERO2016.pdf
GIQ-Test A.pdf
P1_GIQ.pdf
P1-HX_ENERO17.pdf
P2_GET_Solución.xlsx
Anónimo

@Anónimo

examenes

-

Junio17 Resuelto

He publicado nuevos examenes de 3º Tecnología Energética: Junio17 Resuelto

2018-01-10-PHOTO-00000249.jpg
2018-01-10-PHOTO-00000250.jpg
2018-01-10-PHOTO-00000251.jpg
P3_GET_JUNIO 2017_1.jpg
P3_GET_JUNIO 2017_2.jpg

ejercicios

-

Problemas

He publicado nuevos ejercicios de 3º Tecnología Energética: Problemas

Problema 1 Generación Jun 2012.pdf
Problema 2006 IC.pdf
Problema Intercambiadores Febrero 2008.pdf
Problema Intercambiadores Septiembre 2006.pdf
Problema-Generación dic 2007.pdf
Problemas generacion.pdf

He publicado nuevos apuntes de 3º Tecnología Energética: Tecnologia Energetica.zip

Miniatura no disponible
zip

He publicado nuevos apuntes de 3º Tecnología Energética: energetica.zip

zip

ejercicios

-

Problemas

-

Cambiadores problemas propuestos.pdf
Cambiadores problemas resueltos.pdf
Generación térmica problemas propuestos.pdf
Generación térmica problemas resueltos.pdf

examenes

-

Problemas de examen

-

Diciembre 2007.pdf
Junio 2012.pdf
Problema 1-Generación Jun 2012.pdf
Problema Febrero 2005.pdf
Problema Febrero 2008.pdf

test

-

Test examen

-

Test A.pdf
Test B.pdf
Test C.pdf
¡Estás al día!

¡Estás al día!

Has visto todos los archivos