Tecnología Farmacéutica II

Todo
Apuntes
Exámenes
Prácticas
publication
Test
chevron_left
chevron_right

apuntes

-

APUNTES FÁTIMA GARCÍA

He publicado nuevos apuntes de 4º Tecnología Farmacéutica II: APUNTES FÁTIMA GARCÍA

TF2-TEMA-11.pdf
TF2-TEMA-12.pdf

apuntes

-

TF2

He publicado nuevos apuntes de 4º Tecnología Farmacéutica II: TF2

TEMA-8-CP.pdf
TEMA-9-EXCIPIENTES.pdf
TEMA-11-TF2.-CP-ESPECIALES.-Fatima.pdf
tema-10-Reologia.-Clares.pdf

apuntes

-

TF2 - Segundo Parcial

He publicado nuevos apuntes de 4º Tecnología Farmacéutica II: TF2 - Segundo Parcial

TF2-Tema-7.pdf
TF2-Tema-15.pdf
TF2-Tema-8.pdf

apuntes

-

APUNTES CLARES

He publicado nuevos apuntes de 4º Tecnología Farmacéutica II: APUNTES CLARES

TF2-TEMA-5.pdf
TF2-TEMA-6.pdf
TF2-TEMA-7-PARTE-1.pdf
TF2-TEMA-7-PARTE-2.pdf
TF2-TEMA-7-PARTE-3.pdf
TF2-TEMA-8.pdf

apuntes

-

APUNTES TF2

He publicado nuevos apuntes de 4º Tecnología Farmacéutica II: APUNTES TF2

TEMA-1-INTRODUCCION.pdf
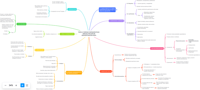
TEMA-2-FFs-DE-ADMINISTRACION-ORAL-Y-BUCAL.pdf
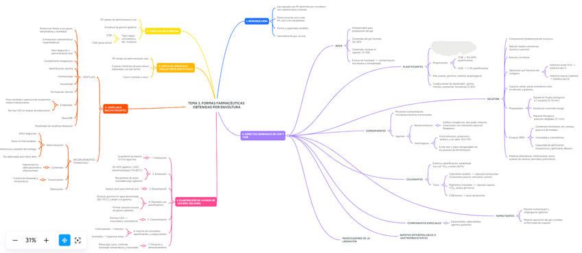
TEMA-3-FFs-OBTENIDAS-POR-ENVOLTURA.pdf
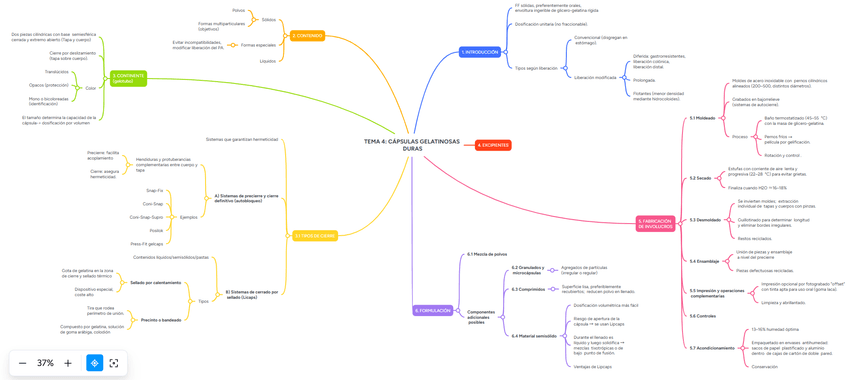
TEMA-4-CAPSULAS-GELATINOSAS-DURAS.pdf
TEMA-5-CAPSULAS-GELATINOSAS-DURAS-II.pdf
TEMA-6-CAPSULAS-GELATINOSAS-BLANDAS.pdf

apuntes

-

temario completo 24-25

He publicado nuevos apuntes de 4º Tecnología Farmacéutica II: temario completo 24-25

tema-1.pdf
tema-2.pdf
tema-3.pdf
tema-4.pdf
tema-6.pdf
tema-7-1o-parcial.pdf

He publicado nuevos apuntes de 4º Tecnología Farmacéutica II: tema-10-tf.Margarita.2526.pdf

10 páginas

He publicado nuevos apuntes de 4º Tecnología Farmacéutica II: tema-9-tf2.Margarita-2526.pdf

11 páginas

He publicado nuevos examenes de 4º Tecnología Farmacéutica II: tema-8-tf2.Margarita-2526.pdf

12 páginas

He publicado nuevos apuntes de 4º Tecnología Farmacéutica II: tema-7.2-PELLETS.margarita-2526.pdf

10 páginas

He publicado nuevos apuntes de 4º Tecnología Farmacéutica II: tema-7tf-margarita.pdf 25/26.pdf

14 páginas

He publicado nuevos apuntes de 4º Tecnología Farmacéutica II: TEMA-6-margarita.pdf 25/26.pdf

8 páginas

He publicado nuevos apuntes de 4º Tecnología Farmacéutica II: tema-4-tf.pdf 25/26.pdf

6 páginas

Margarita

5 páginas

apuntes

-

Esquemas TFII Parcial

He publicado nuevos apuntes de 4º Tecnología Farmacéutica II: Esquemas TFII Parcial

Esquema-Tema-1-TFII.png
Esquema-Tema-1.-Acondicionamiento-TFII.png
Esquema-Tema-2-TFII.png
Esquema-Tema-3-TFII.png
Esquema-Tema-4-TFII.png
Esquema-Tema-4.4-Excipientes-TFII.png

He publicado nuevos examenes de 4º Tecnología Farmacéutica II: Parcial-TFII-2025.pdf

1 página

He publicado nuevos examenes de 4º Tecnología Farmacéutica II: Parcial-TFII-2526.pdf

1 página

Apuntes completos de Clares y Cerezo de TFII. Hasta aquí entra en el parcial.

4 páginas

apuntes

-

Apuntes tecnología Farmaceutica 2 Carola

He publicado nuevos apuntes de 4º Tecnología Farmacéutica II: Apuntes tecnología Farmaceutica 2 Carola

Tema-2.pdf
Tema-1.pdf
Tema-3.pdf
Tema-6.pdf

apuntes

-

Primer Parcial

He publicado nuevos apuntes de 4º Tecnología Farmacéutica II: Primer Parcial

TF2-Tema-1.pdf
TF2-Tema-2.pdf
TF2-Tema-3.pdf
TF2-Tema-4.pdf
TF2-Tema-5.pdf
TF2-Tema-7.pdf

Apuntes completos de Clares y Pilar Cerezo

7 páginas

Apuntes completos de TFII con Clares y Pilar Cerezo

8 páginas

Apuntes completos de TFII

7 páginas

He publicado nuevos practicas de 4º Tecnología Farmacéutica II: Cuaderno-practicas-TF2.pdf

22 páginas

He publicado nuevos apuntes de 4º Tecnología Farmacéutica II: cuadernillo-de-practicas.pdf

15 páginas

Apuntes del Tema 3 de Tecnología Farmacéutica II

5 páginas

He publicado nuevos apuntes de 4º Tecnología Farmacéutica II: cuaderno-practicas-TFII.pdf

14 páginas

He publicado nuevos apuntes de 4º Tecnología Farmacéutica II: cuaderno-practicas-tf2.pdf

15 páginas

He publicado nuevos practicas de 4º Tecnología Farmacéutica II: Cuaderno-de-practicas-TFII.pdf

13 páginas

Apuntes completos de Tecnología Farmacéutica II

6 páginas

He publicado nuevos apuntes de 4º Tecnología Farmacéutica II: TFII-TEMA-1.pdf

16 páginas

Apuntes del Tema 1 de Tecnología Farmacéutica II

9 páginas

apuntes

-

TEMARIO COMPLETO Cerezo, Clares y Fátima

He publicado nuevos apuntes de 4º Tecnología Farmacéutica II: TEMARIO COMPLETO Cerezo, Clares y Fátima

Tema-3.pdf
Tema-1.pdf
Tema-2.pdf
Tema-6.pdf
Tema-4.pdf
Tema-5.pdf

He publicado nuevos practicas de 4º Tecnología Farmacéutica II: Prácticas TF2.pdf

10 páginas

apuntes

-

APUNTES MARGARITA

He publicado nuevos apuntes de 4º Tecnología Farmacéutica II: APUNTES MARGARITA

TEMA-1.pdf
TEMA-2.pdf
TEMA-3.pdf
TEMA-4.pdf
tema-5.pdf
TEMA-6.pdf

apuntes

-

Apuntes MATRÍCULA DE HONOR - Medina

Conceptos de las diapositivas y explicaciones a fondo de la profesora

TFII-tema1-parte3.pdf
TFII-tema1-parte5.pdf
TFII-tema1-parte1.pdf
TFII-tema1-parte2.pdf
TFII-tema1-parte4.pdf
TFII-tema3.pdf

apuntes

-

Apuntes 2º Parcial TF2 24/25

He publicado nuevos apuntes de 4º Tecnología Farmacéutica II: Apuntes 2º Parcial TF2 24/25

TEMA-8.-Comprimidos.pdf
TEMA-9.-Excipientes-de-comprimidos.pdf
TEMA-10.-Estudio-teorico-practico-de-la-compresion.pdf
TEMA-11.-Comprimidos-especiales.pdf
TEMA-12.-Formas-farmaceuticas-obtenidas-por-recubrimiento.pdf
TEMA-13.-Recubrimiento-pelicular-I-componentes-de-la-cubierta.pdf

He publicado nuevos examenes de 4º Tecnología Farmacéutica II: FINAL-TFII-2025.pdf

1 página

Pregunta sobre apuntes ADOLFINA

Hola por favor ,como nadie ha subido apuntes de ADOLFINA de este curso 2025, me gustaría saber en qué apuntes estáis estudiando ..gracias

He publicado nuevos apuntes de 4º Tecnología Farmacéutica II: preguntas-tipicas-segundo-parcial-tf2.pdf

36 páginas

He publicado nuevos practicas de 4º Tecnología Farmacéutica II: CUADERNO-PRACTICAS-TFII.pdf

11 páginas

He publicado nuevos examenes de 4º Tecnología Farmacéutica II: PARCIAL-TFII-2024.pdf

1 página

apuntes

-

Apuntes Medina

Apuntes tomados en clase

TF2-TM-1-1.pdf
TF2-TM-1-2.pdf
TF2-TM-3.pdf
TF2-TM-2.pdf
TF2-TM-4.pdf
TF2-TM-5.pdf

He publicado nuevos apuntes de 4º Tecnología Farmacéutica II: Cuaderno-practicas-TF2.pdf

10 páginas

He publicado nuevos apuntes de 4º Tecnología Farmacéutica II: recopilacion-preguntas-primer-parcial.pdf

35 páginas

He publicado nuevos apuntes de 4º Tecnología Farmacéutica II: Cuadernillo-practicas-TFII.pdf

11 páginas

He publicado nuevos apuntes de 4º Tecnología Farmacéutica II: APUNTES MARGARITA.pdf

35 páginas

He publicado nuevos apuntes de 4º Tecnología Farmacéutica II: APUNTES CLARES.pdf

49 páginas

He publicado nuevos examenes de 4º Tecnología Farmacéutica II: PREGUNTAS-EXAMEN-2023/2024.pdf

1 página

He publicado nuevos examenes de 4º Tecnología Farmacéutica II: Examen-enero-23.24.pdf

1 página

apuntes

-

apuntes

He publicado nuevos apuntes de 4º Tecnología Farmacéutica II: apuntes

TEMA-2FORMAS-FARMACEUTICAS-DE-ADMINISTRACION-ORALPOLVOS-ORALES.pdf
TEMA-3FORMAS-FARMACEUTICAS-OBTENIDAS-POR-ENVOLTURACAPSULAS-GELATINOSAS.pdf
CGB.pdf
TEMA-8COMPRIMIDOS-FORMAS-FARMACEUTICAS-OBTENIDAS-POR-COMPRESION.pdf
TEMA-9EXCIPIENTES-DE-COMPRIMIDO.pdf
TEMA-10.pdf

apuntes

-

APUNTES 23/24 MARGARITA

He publicado nuevos apuntes de 4º Tecnología Farmacéutica II: APUNTES 23/24 MARGARITA

TEMA-1-CONCEPTOS-Y-OBJETIVOS-DE-LA-TECNOLOGIA-FARMACEUTICA.pdf
TEMA-2-FORMAS-FARMACEUTICAS-SOLIDAS-ORALES.pdf
TEMA-3-FORMAS-FARMACEUTICAS-SOLIDAS-OBTENIDAS-POR-ENVOLTURAS.pdf
TEMA-4-CAPSULAS-DE-GELATINA-DURAS.pdf
TEMA-5-CAPSULAS-GELATINOSAS-DURAS-II.pdf
TEMA-6-CAPSULAS-DE-GELATINA-BLANDAS.pdf