Tecnología Industrial II

Todo
Apuntes
Ejercicios
Exámenes
Prácticas
publication
Trabajos
chevron_left
chevron_right

apuntes

-

TEMAS RESUMIDOS TIN

He publicado nuevos apuntes de 2º Tecnología Industrial II: TEMAS RESUMIDOS TIN

T1-MATERIALES.pdf
T2-OXIDACION-Y-CORROSION.pdf
T3A-PROPIEDADES-DE-LOS-METALES.pdf
T3B-ESTRUCTURA-CRISTALINA.pdf
T4-DIAGRAMA-EQUILIBRIO-METALES.pdf
T5-TERMODINAMICA.pdf

He publicado nuevos apuntes de 2º Tecnología Industrial II: Resistencia-de-Materials.pdf

21 páginas

apuntes circuitos digitales

7 páginas

Ejercicios resueltos de Neumatica e hidraulica

11 páginas

1. Introducción 2. Magnitudes fundamentales 3. Leyes fundamentales de los gases 4. Principio de Pascal 5. Componentes de los circuitos neumáticos 6. Símbolos fundamentales 7. Producción y distribución del aire comprimido 8. Utilización del aire comprim

25 páginas

1. Definición de estructura 2. Objetivos de las estructuras 3. Esfuerzos en estructuras 4. Tipos de cargas 5. Tipos de apoyos 6. Elementos estructurales 7. Condiciones que debe cumplir una estructura 8. Cálculo de esfuerzos en viga Esfuerzo cortante Momen

15 páginas

1. Parámetros de una onda sinusoidal 2. Representación fasorial de una onda sinusoidal 3. Vector en el plano complejo 4. Impedancia triangulo impedancia diagrama fasorial o vectorial 5. Potencia Triángulo de Potencias

14 páginas

He publicado nuevos apuntes de 2º Tecnología Industrial II: VIGAS RESUMEN EVAU.pdf

1 página

BLOQUE 4: TERMODINÁMICA Y MOTORES TÉRMICOS En este pdf de 18 hojas encontrarás tanto apuntes como ejercicios resueltos SI VES ALGÚN ERROR, ESCRÍBEME :)

18 páginas

Tema 5 PAU: Materiales Es un resumen de fórmulas sobre ensayos de materiales para selectividad. Cualquier duda podéis preguntarme!

4 páginas

En este pdf encontrarás preguntas resueltas sobre el tema 1 de tecnología de 2º de bachillerato

3 páginas

BLOQUE 3: SISTEMAS MECÁNICOS: ESTRUCTURAS En este pdf de 20 hojas encontrarás tanto apuntes como ejercicios resueltos (13 vigas y 5 cerchas) SI VES ALGÚN ERROR, ESCRÍBEME :)

20 páginas

Prueba de Acceso a la universidad. Teoría completa

28 páginas

He publicado nuevos apuntes de 2º Tecnología Industrial II: TEMA-3--ESTRUCTURAS-completo.pdf

10 páginas

resumen puertas logicas ebau

3 páginas

NEUMÁTICA E HIDRAÚLICA RESUMEN COMPLETO PAU TECNOLOGÍA 2026

1 página

He publicado nuevos apuntes de 2º Tecnología Industrial II: Sistemas-de-Numeracion.pdf

4 páginas

He publicado nuevos apuntes de 2º Tecnología Industrial II: Pneumatica.pdf

2 páginas

He publicado nuevos apuntes de 2º Tecnología Industrial II: Principi-de-maquines.pdf

2 páginas

He publicado nuevos apuntes de 2º Tecnología Industrial II: Metrologia-i-normalizacio.pdf

2 páginas

He publicado nuevos apuntes de 2º Tecnología Industrial II: Sistemes-Digitals-Esquema.pdf

2 páginas

He publicado nuevos apuntes de 2º Tecnología Industrial II: Maquines-termiques-Teoria.pdf

6 páginas

apuntes

-

CIRCUITOS DE CORRIENTE ALTERNA Y ONDAS

He publicado nuevos apuntes de 2º Tecnología Industrial II: CIRCUITOS DE CORRIENTE ALTERNA Y ONDAS

T4-APUNTES-CIRCUITOS-DE-CORRIENTE-ALTERNA-completo.pdf
Ejercicios-Ondas.pdf

He publicado nuevos apuntes de 2º Tecnología Industrial II: Apuntes-neumatica-e-hidraulica.pdf

2 páginas

EJERCICIOS RESUELTOS TECNOLOGÍA II MAQUINAS TÉRMICAS, TERMODINÁMICA Y ESTRUCTURAS CRISTALINAS 2 BACH PAU CYL

9 páginas

Aquí podrás encontrar todos los símbolos de la formación de circuitos de neumática e hidráulica incluido las válvulas

2 páginas

Estructuras Cristalinas de los materiales Tecnología e Ingeniería II 2 BACH CYL: Cúbica centrada en el cuerpo (BCC) Cúbica centrada en las caras (FCC) Hexagonal compacta (HCP)

1 página

Maquinas Térmicas Tema completo Tecnología e Ingeniería II 2 BACH CYL: Termodinámica Procesos Gases Ideales Ciclos Termodinámicos (Carnot, Otto, Diesel) Motores Térmicos Maquinas Térmicas (Frigorífica, Bomba de Calor)

3 páginas

Tecnología e Ingeniería 2º Bachillerato (Bloque C: Máquinas Térmicas y Motores)

2 páginas

Esauema de las fórmulas y teoría esencial

1 página

He publicado nuevos apuntes de 2º Tecnología Industrial II: T2-APUNTES-MATERIALES-Y-FABRICACION.pdf

19 páginas

He publicado nuevos apuntes de 2º Tecnología Industrial II: T1-APUNTES-PROYECTOS-DE-GESTION-Y-DESARROLLO-copia.pdf

6 páginas

He publicado nuevos apuntes de 2º Tecnología Industrial II: T7-APUNTES-SISTEMAS-INFORMATICOS-EMERGENTES.pdf

8 páginas

He publicado nuevos apuntes de 2º Tecnología Industrial II: T3-APUNTES-ESTRUCTURAS.pdf

15 páginas

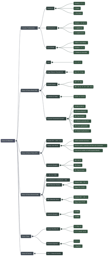
TEMA 2: MATERIALES Apuntes tecnología e ingeniería II Bloque B de selectividad.

4 páginas

He publicado nuevos apuntes de 2º Tecnología Industrial II: Tema-9.-Sistemas-automaticos.pdf

12 páginas

He publicado nuevos apuntes de 2º Tecnología Industrial II: Tema-3.-Tecnologia.pdf

7 páginas

He publicado nuevos apuntes de 2º Tecnología Industrial II: Problemasresueltosanalisisestructuras.pdf

95 páginas

He publicado nuevos apuntes de 2º Tecnología Industrial II: problemasestructuras.pdf

6 páginas

He publicado nuevos apuntes de 2º Tecnología Industrial II: Ejercicios-materiales-PAU.pdf

1 página

He publicado nuevos apuntes de 2º Tecnología Industrial II: Problemas-de-Resiliencia.pdf

9 páginas

Resumen completo para PAU Tecnología e Ingeniería Industrial del tema de neumática e hidráulica

4 páginas

Apuntes completos de máquinas frigoríficas de 2° de Bachillerato de Tecnología e Ingeniería II o Ingeniería Industrial

6 páginas

He publicado nuevos apuntes de 2º Tecnología Industrial II: PROBLEMAS-MCGRAW-1-2.pdf

4 páginas

He publicado nuevos apuntes de 2º Tecnología Industrial II: VIGAS-FLEXION-TEORIA.pdf

4 páginas

Ejercicios prácticos de motores térmicos, tema de Tecnología 2º de Bachillerato

2 páginas

apuntes

-

Sistemas automáticos (PAU Aragón)

He publicado nuevos apuntes de 2º Tecnología Industrial II: Sistemas automáticos (PAU Aragón)

CamScanner-17-12-25-14.171.jpeg
CamScanner-16-12-25-12.0565.jpeg
CamScanner-16-12-25-12.0567.jpeg
CamScanner-16-12-25-12.0568.jpeg
CamScanner-16-12-25-12.0569.jpeg
CamScanner-16-12-25-12.0570.jpeg

apuntes

-

Electrónica digital (PAU Aragón)

He publicado nuevos apuntes de 2º Tecnología Industrial II: Electrónica digital (PAU Aragón)

CamScanner-16-12-25-12.0558.jpeg
CamScanner-16-12-25-12.0559.jpeg
CamScanner-16-12-25-12.0560.jpeg
CamScanner-16-12-25-12.0561.jpeg

apuntes

-

Circuitos neumáticos e hidráulicos (PAU Aragón)

He publicado nuevos apuntes de 2º Tecnología Industrial II: Circuitos neumáticos e hidráulicos (PAU Aragón)

CamScanner-16-12-25-12.0562.jpeg
CamScanner-16-12-25-12.0563.jpeg
CamScanner-16-12-25-12.0564.jpeg
CamScanner-16-12-25-12.0566.jpeg

apuntes

-

Máquinas térmicas (PAU Aragón)

He publicado nuevos apuntes de 2º Tecnología Industrial II: Máquinas térmicas (PAU Aragón)

CamScanner-16-12-25-12.0552.jpeg
CamScanner-16-12-25-12.0553.jpeg
CamScanner-16-12-25-12.0554.jpeg
CamScanner-16-12-25-12.0555.jpeg
CamScanner-16-12-25-12.0556.jpeg
CamScanner-16-12-25-12.0557.jpeg

apuntes

-

Estructuras (PAU Aragón)

He publicado nuevos apuntes de 2º Tecnología Industrial II: Estructuras (PAU Aragón)

CamScanner-16-12-25-12.0548.jpeg
CamScanner-16-12-25-12.0549.jpeg
CamScanner-16-12-25-12.0550.jpeg
CamScanner-16-12-25-12.0551.jpeg

apuntes

-

Materiales y fabricación (PAU Aragón)

He publicado nuevos apuntes de 2º Tecnología Industrial II: Materiales y fabricación (PAU Aragón)

CamScanner-16-12-25-12.0540.jpeg
CamScanner-16-12-25-12.0541.jpeg
CamScanner-16-12-25-12.0542.jpeg
CamScanner-16-12-25-12.0543.jpeg
CamScanner-16-12-25-12.0544.jpeg
CamScanner-16-12-25-12.0545.jpeg

apuntes

-

Proyectos de investigación y desarrollo. Tecnologías sostenible (PAU Aragón)

He publicado nuevos apuntes de 2º Tecnología Industrial II: Proyectos de investigación y desarrollo. Tecnologías sostenible (PAU Aragón)

CamScanner-16-12-25-12.0537.jpeg
CamScanner-16-12-25-12.0538.jpeg
CamScanner-16-12-25-12.0539.jpeg

apuntes

-

Sistemas informáticos emergentes (PAU Aragón)

He publicado nuevos apuntes de 2º Tecnología Industrial II: Sistemas informáticos emergentes (PAU Aragón)

CamScanner-16-12-25-12.0534.jpeg
CamScanner-16-12-25-12.0535.jpeg
CamScanner-16-12-25-12.0536.jpeg

Formulario de Corriente Alterna - Tecnología e Ingeniería

2 páginas

Resumen completo y sintetizado

3 páginas

ESQUEMA T1: TECNOLOGÍA E INGENIERÍA II (MADRID) - PROYECTOS DE INVESTIGACIÓN Y DESARROLLO

1 página

apuntes

-

Tecnología

He publicado nuevos apuntes de 2º Tecnología Industrial II: Tecnología

Materiales.jpg

He publicado nuevos apuntes de 2º Tecnología Industrial II: Electronica.jpg

Imagen

ATENCIÓN: EL EJERCICIO 16 PUEDE ESTAR ERRÓNEO Exercicios resoltos de vigas e estruturas (reaccións, esforzos cortantes, momentos, método dos nodos)

12 páginas