Tecnología para el Cuidado de la Salud

chevron_left
chevron_right
Todo
Apuntes
chevron_left
chevron_right
Anónimo

@Anónimo

Exposición sobre la necesidad de dormir y descansar de Virginia Henderson, basada en la GPC.

14 páginas
Anónimo

@Anónimo

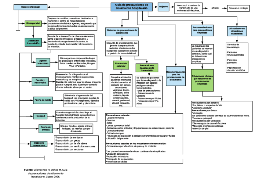
He publicado nuevos apuntes de 2º Tecnología para el Cuidado de la Salud: Mapa conseptual Guía De Precauciones De Aislamiento Hospitalario.pdf

1 página
Anónimo

@Anónimo

He publicado nuevos apuntes de 2º Tecnología para el Cuidado de la Salud: Cuidados a la persona con quemaduras.pdf

2 páginas

He publicado nuevos apuntes de 2º Tecnología para el Cuidado de la Salud: Antecedentes-del-cuidado-.pdf

1 página

He publicado nuevos apuntes de 2º Tecnología para el Cuidado de la Salud: Cesarea-e-histerectomia-.pdf

3 páginas

Ginecología

7 páginas

Vph resumen

11 páginas
¡Estás al día!

¡Estás al día!

Has visto todos los archivos