chevron_left
chevron_right
Todo
Apuntes
Exámenes
PEC
Test
chevron_left
chevron_right

He publicado nuevos examenes de 3º Tecnología y Métodos para la Gestión de Residuos Industriales: examen-industriales.pdf

2 páginas

He publicado nuevos examenes de 3º Tecnología y Métodos para la Gestión de Residuos Industriales: Global-industriales-2025.pdf

2 páginas

He publicado nuevos examenes de 3º Tecnología y Métodos para la Gestión de Residuos Industriales: Recopilacion-examenes.pdf

10 páginas

He publicado nuevos examenes de 3º Tecnología y Métodos para la Gestión de Residuos Industriales: Recopilacion-Preguntas-Examenes-Otros-Anos.pdf

15 páginas

He publicado nuevos examenes de 3º Tecnología y Métodos para la Gestión de Residuos Industriales: enunciados-global-enero-2025.pdf

2 páginas

He publicado nuevos examenes de 3º Tecnología y Métodos para la Gestión de Residuos Industriales: Examen-2025.pdf

2 páginas

He publicado nuevos apuntes de 3º Tecnología y Métodos para la Gestión de Residuos Industriales: Apuntes-examen-residuos-industriales.pdf

17 páginas

He publicado nuevos apuntes de 3º Tecnología y Métodos para la Gestión de Residuos Industriales: Resumen-Tema-4-indust-Industria-papelera.pdf

15 páginas

He publicado nuevos apuntes de 3º Tecnología y Métodos para la Gestión de Residuos Industriales: esquematema2-efluentesgaseosos.pdf

1 página

He publicado nuevos examenes de 3º Tecnología y Métodos para la Gestión de Residuos Industriales: Examen-enero-2024-RESUELTO.pdf

6 páginas

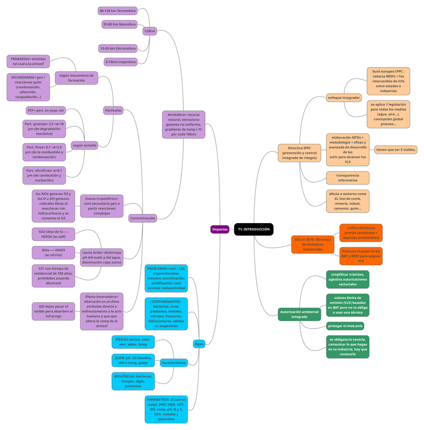
He publicado nuevos apuntes de 3º Tecnología y Métodos para la Gestión de Residuos Industriales: esquematema1introduccion.map.pdf

1 página

He publicado nuevos test de 3º Tecnología y Métodos para la Gestión de Residuos Industriales: test-industria-cervecera.pdf

3 páginas

He publicado nuevos test de 3º Tecnología y Métodos para la Gestión de Residuos Industriales: Industria-Cervecera-Cerveza.pdf

2 páginas

He publicado nuevos examenes de 3º Tecnología y Métodos para la Gestión de Residuos Industriales: Enero2024.pdf

2 páginas

He publicado nuevos apuntes de 3º Tecnología y Métodos para la Gestión de Residuos Industriales: RESUMEN-Examen-Enero-Industriales.pdf

9 páginas

He publicado nuevos apuntes de 3º Tecnología y Métodos para la Gestión de Residuos Industriales: Tema-7.-Gestion-de-residuos-metalurgicos-y-siderurgicos.pdf

14 páginas

He publicado nuevos apuntes de 3º Tecnología y Métodos para la Gestión de Residuos Industriales: Preguntas-examen.pdf

18 páginas

He publicado nuevos apuntes de 3º Tecnología y Métodos para la Gestión de Residuos Industriales: Tema-4.-Produccion-de-pasta-y-papel.pdf

14 páginas

He publicado nuevos apuntes de 3º Tecnología y Métodos para la Gestión de Residuos Industriales: Tema-6.-Gestion-de-los-residuos-mineros.pdf

17 páginas

He publicado nuevos apuntes de 3º Tecnología y Métodos para la Gestión de Residuos Industriales: Tema-5.-Gestion-residuos-industria-del-cemento.pdf

8 páginas

He publicado nuevos apuntes de 3º Tecnología y Métodos para la Gestión de Residuos Industriales: Tema-3.-Industria-cervecera.pdf

19 páginas

He publicado nuevos apuntes de 3º Tecnología y Métodos para la Gestión de Residuos Industriales: Tema-2.-Tratamiento-de-efluentes-gaseosos.pdf

14 páginas

He publicado nuevos apuntes de 3º Tecnología y Métodos para la Gestión de Residuos Industriales: Tema-1.-Introduccion.pdf

7 páginas

He publicado nuevos pec de 3º Tecnología y Métodos para la Gestión de Residuos Industriales: PREGUNTAS-EXAMEN-Industriales.pdf

18 páginas

He publicado nuevos apuntes de 3º Tecnología y Métodos para la Gestión de Residuos Industriales: ejercicioclaseclinker.pdf

1 página

He publicado nuevos examenes de 3º Tecnología y Métodos para la Gestión de Residuos Industriales: examenes-indus-hasta-2023.pdf

15 páginas

He publicado nuevos examenes de 3º Tecnología y Métodos para la Gestión de Residuos Industriales: EXAMENES.pdf

4 páginas

He publicado nuevos examenes de 3º Tecnología y Métodos para la Gestión de Residuos Industriales: PreguntasExamen.pdf

19 páginas

He publicado nuevos apuntes de 3º Tecnología y Métodos para la Gestión de Residuos Industriales: TEMA-6-Cemento.pdf

9 páginas

apuntes

-

Apuntes por temas

He publicado nuevos apuntes de 3º Tecnología y Métodos para la Gestión de Residuos Industriales: Apuntes por temas

Tema-4.docx
Tema-2.docx
Tema-7.docx
Tema-6.docx
Tema-1.docx
Tema-3.docx
Anónimo

@Anónimo

apuntes

-

Apuntes/resumenes word Temas

He publicado nuevos apuntes de 3º Tecnología y Métodos para la Gestión de Residuos Industriales: Apuntes/resumenes word Temas

Tema-2.docx
Tema-5.docx
Tema-4.docx
Tema-6.docx
Tema-7.docx
Tema-1.docx

apuntes

-

examenes

He publicado nuevos apuntes de 3º Tecnología y Métodos para la Gestión de Residuos Industriales: examenes

PREGUNTAS-INDUSTRIALES.docx
Julio-2019-2.pdf
ex-eneroo20-.jpg
ex-2020-enero.jpg
Enero-2018.pdf

He publicado nuevos examenes de 3º Tecnología y Métodos para la Gestión de Residuos Industriales: ExamenIndustriales2019.pdf

2 páginas

He publicado nuevos apuntes de 3º Tecnología y Métodos para la Gestión de Residuos Industriales: EXAMEN-JULIO-2018.pdf

6 páginas

He publicado nuevos examenes de 3º Tecnología y Métodos para la Gestión de Residuos Industriales: EXAMEN-ENERO-18-19.pdf

6 páginas

He publicado nuevos examenes de 3º Tecnología y Métodos para la Gestión de Residuos Industriales: EXAMEN-JULIO-18-19.pdf

4 páginas
¡Estás al día!

¡Estás al día!

Has visto todos los archivos