Tecnología y Organización de Computadores

Todo
Apuntes
Ejercicios
Exámenes
Otros
Prácticas
chevron_left
chevron_right

apuntes

-

Apuntes de TODO el Temario

Resumenes sacados a partir del temario y basados en los exámenes. Explicado claro, con esquemas, trucos y patrones de exámenes resueltos para sacar nota.

TOCTema1VHDLsimulacinyFPGAs.pdf
TOCTema2AnlisisfsicoytemporizacinSTA.pdf
TOCTema3Diseocombinacionalavanzadoredesiterativas.pdf
TOCTema4DiseoalgortmicoASMrutadedatosunidaddecontrol.pdf
TOCTema5MemoriastiposorganizacinyBRAMenFPGA.pdf
TOCTema6AritmticaenpuntoflotanteeIEEE754.pdf

practicas

-

Practicas de TC ó TOC

He publicado nuevos practicas de 2º Tecnología y Organización de Computadores: Practicas de TC ó TOC

Practica1Lab.pdf
Practicas1.pdf
Practica2.pdf
practica2lab.pdf
Practica3.pdf
Practica3lab.pdf

practicas

-

Prácticas TOC 24-25

Prácticas de TOC del curso 24-25

TOCPractica02Cerrojo.pdf
TOCPractica06MIPSMulticicloDCM.pdf
TOCPractica06MIPSMulticicloModificacionesBasys.pdf
TOCPractica06MIPSMulticiclov01.pdf

He publicado nuevos apuntes de 2º Tecnología y Organización de Computadores: RESUMEN-VHDL.pdf

17 páginas

apuntes

-

Temario

He publicado nuevos apuntes de 2º Tecnología y Organización de Computadores: Temario

Tema-4.-Sistemas-algoritmicos-minimalist.pdf
Tema-1.-VHDL-minimalist.pdf
Tema-2.-Evaluacion-parametros-fisicos-del-diseno.pdf
Tema-3.-Diseno-combinacional.pdf
Tema-5.-Memorias.pdf

practicas

-

TOC PRACTICAS RESUELTAS

He publicado nuevos practicas de 2º Tecnología y Organización de Computadores: TOC PRACTICAS RESUELTAS

PRACTICA-6.pdf
PRACTICA-3.pdf
PRACTICA-2.pdf
PRACTICA-1.pdf
PRACTICA-5.pdf
PRACTICA-4.pdf

He publicado nuevos apuntes de 2º Tecnología y Organización de Computadores: TOC.pdf

7 páginas

He publicado nuevos apuntes de 2º Tecnología y Organización de Computadores: Resumen-completo.pdf

2 páginas

examenes

-

SOLUCIONES-EXAMEN-TOC

He publicado nuevos examenes de 2º Tecnología y Organización de Computadores: SOLUCIONES-EXAMEN-TOC

2017-Examen-Febrero.pdf
2017-Examen-Septiembre.pdf
2020-Examen-Febrero.pdf
2020-Examen-Julio.pdf
2021-Examen-Febrero.pdf
2024-Examen-Enero.pdf

examenes

-

ENUNCIADOS-EXAMEN-TOC

He publicado nuevos examenes de 2º Tecnología y Organización de Computadores: ENUNCIADOS-EXAMEN-TOC

TOC2017Febrero.pdf
Miniatura no disponible
TOC2017Septiembre.pdf
Miniatura no disponible
TOC2019Julio.pdf
TOC2020Julio.pdf
TOC2021Febrero.pdf
TOC2022Enero.pdf

He publicado nuevos apuntes de 2º Tecnología y Organización de Computadores: exercisestrees.pdf

1 página

He publicado nuevos apuntes de 2º Tecnología y Organización de Computadores: summaryExamTOC.pdf

9 páginas

apuntes

-

RESUMENES_CADA_TEMA_TOC

He publicado nuevos apuntes de 2º Tecnología y Organización de Computadores: RESUMENES_CADA_TEMA_TOC

Apuntes-Tema-1-Diseno-y-modelado-HW-con-VHDL.pdf
Apuntes-Tema-2.pdf
Apuntes-Tema-3.pdf

He publicado nuevos examenes de 2º Tecnología y Organización de Computadores: EXAMEN-ENERO-2022-RESUELTO.pdf

4 páginas

apuntes

-

TOC APUNTES COMPLETOS

He publicado nuevos apuntes de 2º Tecnología y Organización de Computadores: TOC APUNTES COMPLETOS

TOC-TEMA-1-VDHL-Diseno-y-modelado-hardware.pdf
TOC-TEMA-2-Evaluacion-parametros-fisicos-del-diseno.pdf
TOC-Tema-3-Diseno-combinacional-avanzado.pdf
TOC-Tema-4-DISENO-ALGORITMICO.pdf
TOC-Tema-5-Memorias.pdf
TOC-Tema-6-REPRESENTACION-EN-PUNTO-FLOTANTE-IEEE-754.pdf

examenes

-

RESUMEN POR EJERCICIOS - EXÁMENES

4 documentos separados por los 4 tipos de ejercicios que hay (el de punto flotante esta en otro documento)

Ejs2-EXAMENES-1523.pdf
Ejs1-EXAMENES-1523.pdf
Ejs4-EXAMENES-1723.pdf
Ejs3-EXAMENES-1523.pdf

apuntes

-

Apuntes academia

He publicado nuevos apuntes de 2º Tecnología y Organización de Computadores: Apuntes academia

TOC-Curso-202021-Sistemas-algoritmicos-Septiembre-2013.pdf
TOC-Curso-202021-Cronograma-Febrero-2017.pdf
TOC-Curso-202021-Cronograma-Febrero-2018.pdf
TOC-Curso-202021-Cronograma-Septiembre-2017.pdf
TOC-Curso-202021-Explicacion-components.pdf
TOC-Curso-202021-Explicacion-segmentacion-y-ejercicio.pdf

Son examenes de EC y ejercicios de internet ya que este año es temario de TOC y no hay ejemplos

12 páginas

He publicado nuevos examenes de 2º Tecnología y Organización de Computadores: EXAMEN ENERO 2023 RESUELTO.pdf

4 páginas

apuntes

-

Apuntes TOC Curso 23_24 (Temas 1 al 6)

He publicado nuevos apuntes de 2º Tecnología y Organización de Computadores: Apuntes TOC Curso 23_24 (Temas 1 al 6)

ApuntesTOCT1-VHDL.pdf
ApuntesTOCT2-Evaluacion-de-parametros-fisicos-del-sieno.pdf
ApuntesTOCT3-Diseno-combinacional-avanzado.pdf
ApuntesTOCT4-Diseno-algoritmico.pdf
ApuntesTOCT5-Memorias.pdf
ApuntesTOCT6-Aritmetica-en-punto-flotante-IEEE754.pdf

He publicado nuevos examenes de 2º Tecnología y Organización de Computadores: RESUMEN-COMPLETO-EJERCICIOS-EXAMEN.pdf

4 páginas
Anónimo

@Anónimo

He publicado nuevos examenes de 2º Tecnología y Organización de Computadores: Examen-Enero-2023.pdf

4 páginas

practicas

-

Prácticas Resueltas

Incluidos los enunciados

TCP4DivisorsecuencialEnunciado.pdf
TCP3Iteradoryarbol-enunciado.pdf
TCP2CerrojoEnunciado.pdf
TOCP1Guiadapasoapaso.pdf
TOCP1Enunciado.pdf
TCP4avanzada.pdf

He publicado nuevos examenes de 2º Tecnología y Organización de Computadores: SOLUCION-EJERCICIOS-DE-CRONOGRAMA.pdf

4 páginas

He publicado nuevos examenes de 2º Tecnología y Organización de Computadores: SOLUCION-EXAMEN-2021-FEB.pdf

9 páginas

He publicado nuevos apuntes de 2º Tecnología y Organización de Computadores: RESUMEN-VHDL-PRACTICAS.pdf

10 páginas

He publicado nuevos apuntes de 2º Tecnología y Organización de Computadores: TOC-RESUMEN-COMPLETO.pdf

11 páginas

He publicado nuevos apuntes de 2º Tecnología y Organización de Computadores: Tema-2-Evaluacion-parametros-fisicos-del-diseno.pdf

12 páginas

He publicado nuevos apuntes de 2º Tecnología y Organización de Computadores: Tema-1-Diseno-y-modelado-de-hardware-con-VHDL.pdf

13 páginas

He publicado nuevos apuntes de 2º Tecnología y Organización de Computadores: Manual of-VHDL.pdf

56 páginas

He publicado nuevos apuntes de 2º Tecnología y Organización de Computadores: Arithmetic-VHDL.pdf

10 páginas

Ejercicios de sistemas algorítimicos de exámenes anteriores resueltos.

14 páginas

He publicado nuevos apuntes de 2º Tecnología y Organización de Computadores: Como_hacer_ejercicios_examen_TOC.pdf

6 páginas

He publicado nuevos apuntes de 2º Tecnología y Organización de Computadores: Resumen-completo-TOC-con-ejercicios.pdf

8 páginas

He publicado nuevos apuntes de 2º Tecnología y Organización de Computadores: Redes-iterativas.pdf

4 páginas

He publicado nuevos apuntes de 2º Tecnología y Organización de Computadores: Segmentacion.pdf

2 páginas

He publicado nuevos apuntes de 2º Tecnología y Organización de Computadores: Guia-Para-Aprobar.pdf

18 páginas
Anónimo

@Anónimo

He publicado nuevos examenes de 2º Tecnología y Organización de Computadores: Examen-Resuelto-Febrero-2019.pdf

12 páginas
Anónimo

@Anónimo

He publicado nuevos examenes de 2º Tecnología y Organización de Computadores: Examen-Resuelto-Junio-2019.pdf

19 páginas

apuntes

-

Apuntes TOC Cuatri completo

He publicado nuevos apuntes de 2º Tecnología y Organización de Computadores: Apuntes TOC Cuatri completo

Tema-2.-Evaluacion-de-parametros-fisicos.pdf
Tema-3.-Diseno-combinacional-avanzado.pdf
Tema-4.-Diseno-algoritmico.pdf
Tema-5.-Memorias.pdf

He publicado nuevos practicas de 2º Tecnología y Organización de Computadores: Practica-6-Hecha.pdf

13 páginas

He publicado nuevos practicas de 2º Tecnología y Organización de Computadores: Practica-3.pdf

6 páginas

He publicado nuevos practicas de 2º Tecnología y Organización de Computadores: Practica-4.pdf

19 páginas

He publicado nuevos practicas de 2º Tecnología y Organización de Computadores: Practica-2.pdf

5 páginas
Anónimo

@Anónimo

He publicado nuevos apuntes de 2º Tecnología y Organización de Computadores: Ejercicios Reueltos.pdf

7 páginas

He publicado nuevos apuntes de 2º Tecnología y Organización de Computadores: Apuntes-CC.pdf

84 páginas

examenes

-

Examenes TOC RESUELTOS

He publicado nuevos examenes de 2º Tecnología y Organización de Computadores: Examenes TOC RESUELTOS

Examen-TOC-Febrero-2018-RESUELTO.pdf
Examen-TOC-Febrero-2014-RESUELTO.pdf
Examen-TOC-Febrero-2019-RESUELTO.pdf
Examen-TOC-Febrero-2013-RESUELTO.pdf
Examen-TOC-Septiembre-2013-RESUELTO.pdf
Examen-TOC-Julio-2018-RESUELTO.pdf

examenes

-

Examenes TOC RESUELTOS

He publicado nuevos examenes de 2º Tecnología y Organización de Computadores: Examenes TOC RESUELTOS

Examen-TOC-Julio-2018-RESUELTO.pdf
Examen-TOC-Febrero-2014-RESUELTO.pdf
Examen-TOC-Septiembre-2013-RESUELTO.pdf
Examen-TOC-Febrero-2018-RESUELTO.pdf
Examen-TOC-Julio-2019-RESUELTO.pdf
Examen-TOC-Febrero-2019-RESUELTO.pdf

He publicado nuevos examenes de 2º Tecnología y Organización de Computadores: Examenes-TOC-2013-2019.pdf

pdf

He publicado nuevos examenes de 2º Tecnología y Organización de Computadores: Examenes-TOC-2013-2019.pdf

pdf

practicas

-

PRACTICA_MIPS_INSTRUCCIONES_COMPLETAS

He publicado nuevos practicas de 2º Tecnología y Organización de Computadores: PRACTICA_MIPS_INSTRUCCIONES_COMPLETAS

Lecturaswitches.pdf
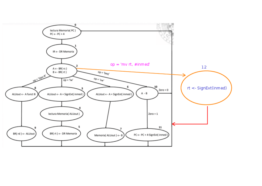
Moveconinmediato.pdf
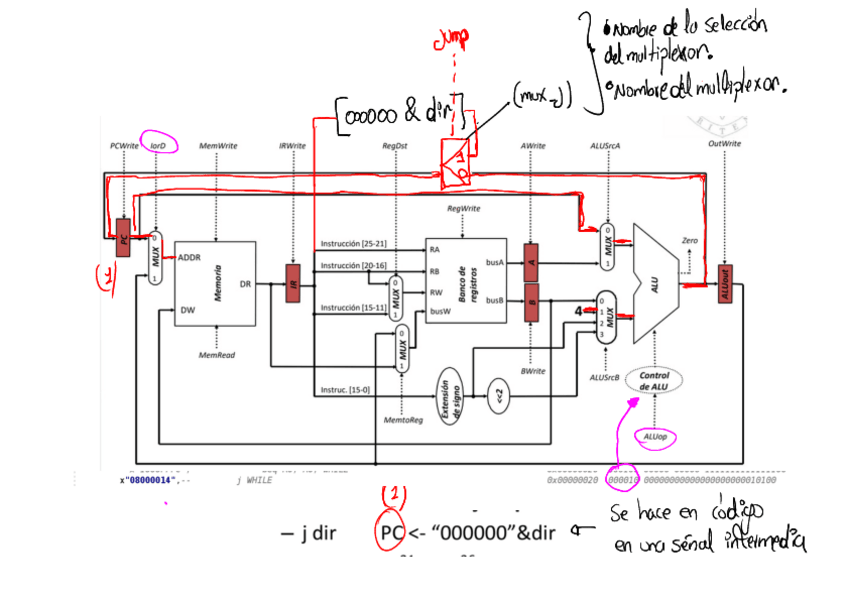
Jumpincondicional.pdf
moveconregistro.pdf
INSTRUCCIONADDI.pdf
INSTRUCCIONBNE.pdf

practicas

-

PRACTICA_MIPS_INSTRUCCION_BNE

He publicado nuevos practicas de 2º Tecnología y Organización de Computadores: PRACTICA_MIPS_INSTRUCCION_BNE

INSTRUCCIONBNE-1.pdf
INSTRUCCIONBNE-4.pdf
INSTRUCCIONBNE-6.pdf
INSTRUCCIONBNE-5.pdf
INSTRUCCIONBNE-3.pdf
INSTRUCCIONBNE-2.pdf

practicas

-

PRACTICA_MIPS_INSTRUCCION_ADDI

He publicado nuevos practicas de 2º Tecnología y Organización de Computadores: PRACTICA_MIPS_INSTRUCCION_ADDI

INSTRUCCIONADDI-5.pdf
INSTRUCCIONADDI-6.pdf
INSTRUCCIONADDI-3.pdf
INSTRUCCIONADDI-2.pdf
INSTRUCCIONADDI-1.pdf
INSTRUCCIONADDI-4.pdf

practicas

-

PRACTICA_MIPS_INSTRUCCION_LECTURA_SW

He publicado nuevos practicas de 2º Tecnología y Organización de Computadores: PRACTICA_MIPS_INSTRUCCION_LECTURA_SW

Lecturaswitches-4.pdf
Lecturaswitches-5.pdf
Lecturaswitches-6.pdf
Lecturaswitches-2.pdf
Lecturaswitches-8.pdf
Lecturaswitches-1.pdf

practicas

-

PRACTICA_MIPS_INST_SALTO_INCONDICIONAL

He publicado nuevos practicas de 2º Tecnología y Organización de Computadores: PRACTICA_MIPS_INST_SALTO_INCONDICIONAL

Jumpincondicional-4.pdf
Jumpincondicional-7.pdf
Jumpincondicional-3.pdf
Jumpincondicional-5.pdf
Jumpincondicional-6.pdf
Jumpincondicional-2.pdf

practicas

-

PRACTICA_MIPS_INSTRUCCION_MOV_REGISTRO

He publicado nuevos practicas de 2º Tecnología y Organización de Computadores: PRACTICA_MIPS_INSTRUCCION_MOV_REGISTRO

moveconregistro-1.pdf
moveconregistro-6.pdf
moveconregistro-5.pdf
moveconregistro-7.pdf
moveconregistro-2.pdf
moveconregistro-4.pdf