Tecnologías de la Información y la Comunicación III

chevron_left
chevron_right
Todo
Apuntes
Ejercicios
Exámenes
Trabajos
chevron_left
chevron_right
Anónimo

@Anónimo

trabajos

-

PROYECTO 2

He publicado nuevos trabajos de 3º Tecnologías de la Información y la Comunicación III: PROYECTO 2

PROYECTO-2.pdf

He publicado nuevos apuntes de 3º Tecnologías de la Información y la Comunicación III: E-commerce-leyes.pdf

11 páginas

Es un documento que se utiliza para programación o en materias de computación

6 páginas

He publicado nuevos examenes de 3º Tecnologías de la Información y la Comunicación III: Herramientas-de-photoshop.docx

word

He publicado nuevos apuntes de 3º Tecnologías de la Información y la Comunicación III: PLATAFORMAS-EDUCATIVAS.pdf

1 página

He publicado nuevos apuntes de 3º Tecnologías de la Información y la Comunicación III: Arduino-vs-Raspberry-PI.pdf

1 página

He publicado nuevos apuntes de 3º Tecnologías de la Información y la Comunicación III: ARDUINO.pdf

1 página

Cuadro sinóptico sobre el genero dramático

1 página

He publicado nuevos apuntes de 3º Tecnologías de la Información y la Comunicación III: Analisis-del-juego-DHP.docx

word

He publicado nuevos apuntes de 3º Tecnologías de la Información y la Comunicación III: Instalacion-Respaldo-y-Actualizacion-de-Controladores.pdf

14 páginas

He publicado nuevos apuntes de 3º Tecnologías de la Información y la Comunicación III: InstalarWin7-Triptico.pdf

2 páginas

He publicado nuevos apuntes de 3º Tecnologías de la Información y la Comunicación III: PROYECTO-3ro.-2do-trimestre-2.pdf

1 página

He publicado nuevos ejercicios de 3º Tecnologías de la Información y la Comunicación III: Virus.pdf

2 páginas

apuntes

-

TECNOLOGIA

He publicado nuevos apuntes de 3º Tecnologías de la Información y la Comunicación III: TECNOLOGIA

kodular.pdf
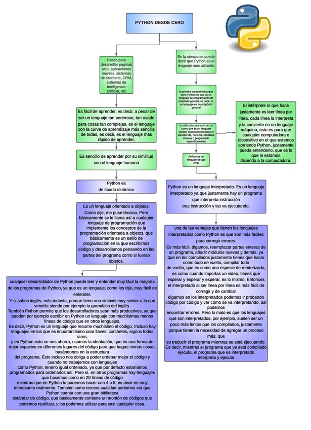
Python2.pdf
Diagrama-en-blanco.pdf
desarrollo-de-software.pdf

He publicado nuevos examenes de 3º Tecnologías de la Información y la Comunicación III: La-subcontratacion-de-procesos-empresariales-a-otros-paises.docx

word

Ensayo sobre el deterioro que sufren las playas costeras del estado de Guerrero, Mexico

word
¡Estás al día!

¡Estás al día!

Has visto todos los archivos