chevron_left
chevron_right
Todo
Apuntes
Exámenes
Prácticas
Trabajos
chevron_left
chevron_right

examenes

-

PREGUNTAS EXAMEN 1º CUATRI

POSIBLES PREGUNTAS EXAMEN 1º CUATRI

PREGUNTAS-Tema-1.pdf
PREGUNTAS-Tema-3.pdf

examenes

-

PREGUNTAS EXAMEN TENDENCIAS

Posibles preguntas examen 2º Cuatrimestre

PREGUNTAS-TENDENCIAS.pdf
RESPUESTAS-TENDENCIAS.pdf

He publicado nuevos apuntes de 2º Tendencias Contemporáneas de la Educación: TEMA-3-SISTEMA-EDUCATIVO-DEL-SIGLO-XIX-Y-SIGLO-XX.pdf

4 páginas

He publicado nuevos apuntes de 2º Tendencias Contemporáneas de la Educación: TEMA-1-EL-PROCESO-EDUCATIVO-EN-TODAS-LAS-DIMENSIONES.pdf

4 páginas

He publicado nuevos apuntes de 2º Tendencias Contemporáneas de la Educación: TEMA-1 y 3.pdf.pdf

15 páginas

PASADOS Q WORD TODOS LOS TEMAS

35 páginas

He publicado nuevos apuntes de 2º Tendencias Contemporáneas de la Educación: TEMA-2.pdf

2 páginas

He publicado nuevos apuntes de 2º Tendencias Contemporáneas de la Educación: TEMA-1.pdf

2 páginas

He publicado nuevos apuntes de 2º Tendencias Contemporáneas de la Educación: TEMA-6.pdf

3 páginas

He publicado nuevos apuntes de 2º Tendencias Contemporáneas de la Educación: TEMA-5.pdf

2 páginas

He publicado nuevos apuntes de 2º Tendencias Contemporáneas de la Educación: TEMA-4.pdf

3 páginas
Anónimo

@Anónimo

He publicado nuevos apuntes de 2º Tendencias Contemporáneas de la Educación: Manual-Teorias-e-instituciones-contemporaneas-de-educacion.pdf

71 páginas

He publicado nuevos apuntes de 2º Tendencias Contemporáneas de la Educación: Tema-1-El-proceso-educativo-en-todas-sus-dimensiones.pdf

6 páginas

He publicado nuevos apuntes de 2º Tendencias Contemporáneas de la Educación: TEMA-3.pdf

4 páginas

He publicado nuevos apuntes de 2º Tendencias Contemporáneas de la Educación: TEMA-1.pdf

4 páginas

He publicado nuevos apuntes de 2º Tendencias Contemporáneas de la Educación: LEY-MOYANO-1857.pdf

2 páginas

He publicado nuevos apuntes de 2º Tendencias Contemporáneas de la Educación: LEY-GENERAL-DE-1970.pdf

1 página

He publicado nuevos apuntes de 2º Tendencias Contemporáneas de la Educación: CONSTITUCION-ESPANOLA-1978.pdf

3 páginas

He publicado nuevos examenes de 2º Tendencias Contemporáneas de la Educación: Examen-Tendencias.pdf

4 páginas

trabajos

-

Trabajos

He publicado nuevos trabajos de 2º Tendencias Contemporáneas de la Educación: Trabajos

Reconstruccion-de-la-memoria-historica-de-la-escuela-a-traves-de-la-familia.pdf
Tendencias-Comparacion-II.pdf
Tendencias-Comparacion-I.pdf
Tendencias-Trabajo-grupal.pdf

apuntes

-

Temas

He publicado nuevos apuntes de 2º Tendencias Contemporáneas de la Educación: Temas

Repaso-T.1.-TENDENCIAS.pdf
Tema-1-El-proceso-educativo-en-todas-sus-dimensiones.pdf
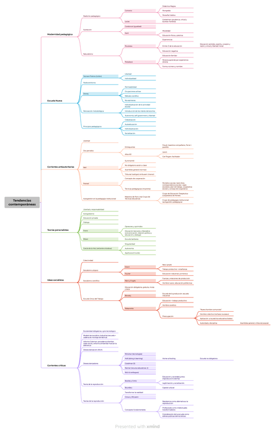
Tema-2.1.-Escuela-Nueva.pdf
Tema-2.2.-Modernidad-Pedagogica.pdf
Tema-2.3.-Corrientes-autoritarias.pdf
Tema-2.4.-Teorias-personalistas.pdf
Anónimo

@Anónimo

He publicado nuevos apuntes de 2º Tendencias Contemporáneas de la Educación: TENDENCIAS-1o-CUATRI.pdf

23 páginas
Anónimo

@Anónimo

He publicado nuevos apuntes de 2º Tendencias Contemporáneas de la Educación: RESUMEN-TEND-2oCUATRI.pdf

34 páginas

He publicado nuevos apuntes de 2º Tendencias Contemporáneas de la Educación: TEORIAS-E-INSTITUCIONES-EDUCATIVAS-DE-LA-CONTEMPORANEIDAD.pdf

372 páginas

He publicado nuevos apuntes de 2º Tendencias Contemporáneas de la Educación: TENDENCIAS-CONTEMPORANEAS-DE-LA-EDUCACION-Temario-completo.pdf

67 páginas

apuntes

-

TEMAS TENDENCIAS

He publicado nuevos apuntes de 2º Tendencias Contemporáneas de la Educación: TEMAS TENDENCIAS

TEMA-1-El-proceso-educativo-en-todas-sus-dimensiones.pdf
TEMA-2-Teorias-educativas-y-experiencias-practicas-en-Educacion-Primaria.pdf
TEMA-3-Origen-y-evolucion-de-la-educacion-primaria-en-el-sistema-educativo-espanol-y-en-el-contexto-internacional.pdf

examenes

-

EXAMENES TENDENCIAS

He publicado nuevos examenes de 2º Tendencias Contemporáneas de la Educación: EXAMENES TENDENCIAS

EXAMEN-1.pdf
EXAMEN-2.pdf

He publicado nuevos apuntes de 2º Tendencias Contemporáneas de la Educación: Apuntes-tendencias-2o-cuatri.pdf

13 páginas

He publicado nuevos apuntes de 2º Tendencias Contemporáneas de la Educación: Esquema-tendencias-2-cuatri.pdf

1 página

He publicado nuevos apuntes de 2º Tendencias Contemporáneas de la Educación: TEMA-2.pdf

12 páginas

He publicado nuevos apuntes de 2º Tendencias Contemporáneas de la Educación: Temario-completo-Tendencias.pdf

17 páginas

He publicado nuevos apuntes de 2º Tendencias Contemporáneas de la Educación: TEMA-2.6-TEND.pdf

5 páginas

He publicado nuevos apuntes de 2º Tendencias Contemporáneas de la Educación: TEMA-2.3-TEND.pdf

4 páginas

He publicado nuevos apuntes de 2º Tendencias Contemporáneas de la Educación: TEMA-2.4-TEND.pdf

7 páginas

He publicado nuevos apuntes de 2º Tendencias Contemporáneas de la Educación: TEMA-2.5-TEND.pdf

4 páginas

He publicado nuevos apuntes de 2º Tendencias Contemporáneas de la Educación: TEMA-2.1-TEND.pdf

4 páginas

He publicado nuevos apuntes de 2º Tendencias Contemporáneas de la Educación: TEMA-2.2-TEND.pdf

4 páginas

He publicado nuevos apuntes de 2º Tendencias Contemporáneas de la Educación: Apuntes-T1-TENDENCIAS.pdf

5 páginas

He publicado nuevos apuntes de 2º Tendencias Contemporáneas de la Educación: Apuntes-T3.pdf

5 páginas

He publicado nuevos apuntes de 2º Tendencias Contemporáneas de la Educación: TEMA-3-TEND.pdf

14 páginas

He publicado nuevos apuntes de 2º Tendencias Contemporáneas de la Educación: TEMA-1-TENDENCIAS.pdf

3 páginas

He publicado nuevos apuntes de 2º Tendencias Contemporáneas de la Educación: TEMA-3.-DEMOCRACIA-Y-EDUCACION.-EL-SISTEMA-EDUCATIVO.pdf

6 páginas

He publicado nuevos apuntes de 2º Tendencias Contemporáneas de la Educación: TEMA-1.-EL-PROCESO-EDUCATIVO.pdf

4 páginas

He publicado nuevos practicas de 2º Tendencias Contemporáneas de la Educación: Referencias-APA.pdf

2 páginas

He publicado nuevos apuntes de 2º Tendencias Contemporáneas de la Educación: REFERENCIAR-EN-APA.pdf

2 páginas

He publicado nuevos apuntes de 2º Tendencias Contemporáneas de la Educación: Sistema-Educativo-Espanol-en-el-siglo-XIX.pdf

6 páginas

He publicado nuevos apuntes de 2º Tendencias Contemporáneas de la Educación: tema-1.pdf

7 páginas

He publicado nuevos apuntes de 2º Tendencias Contemporáneas de la Educación: apuntes-tendencias-2o-cuatri.pdf

16 páginas

He publicado nuevos apuntes de 2º Tendencias Contemporáneas de la Educación: APUNTES-TENDENCIAS-1ocuatrimestre.pdf

37 páginas

apuntes

-

TENDENCIAS

He publicado nuevos apuntes de 2º Tendencias Contemporáneas de la Educación: TENDENCIAS

tendencias-tema-1-8-1er-cuatri.pdf
1er-cuatri-ESQUEMA.pdf
tendencias-tema-9-15-2o-cuatri.pdf

apuntes

-

TEMARIO

He publicado nuevos apuntes de 2º Tendencias Contemporáneas de la Educación: TEMARIO

1.-El-Hecho-Educativo.pdf
2.-La-Ciencia-de-la-Educacion.pdf
3.-La-Educacion-como-Derecho-Fundamental.pdf
4.-Tres-Tipos-de-Educacion.pdf
5.-Naturalismo-Pedagogico-Rousseau.pdf
6.-Escuela-Nueva.pdf

apuntes

-

examen delanteroB tendencias jose luis

Son exámenes del primer trimestre

examen-delanteroB-tendencias-jose-luis.pdf
examen-2-jose-luis-tendencias.pdf
examen-3-tendencias-jose-luis.pdf
examen-delantero-tendencias-jose-luis.pdf

He publicado nuevos apuntes de 2º Tendencias Contemporáneas de la Educación: DOC-20210504-WA0025..docx

word

He publicado nuevos apuntes de 2º Tendencias Contemporáneas de la Educación: TENDENCIAS-segundo-cuatri.pdf

7 páginas

He publicado nuevos apuntes de 2º Tendencias Contemporáneas de la Educación: TEMARIO-TENDENCIAS.-2o-CUATRI.docx

word

apuntes

-

Temario completo tendencias

He publicado nuevos apuntes de 2º Tendencias Contemporáneas de la Educación: Temario completo tendencias

Temario.-Tema-9-15.pdf
Temario.-Tema1-tema8.pdf

He publicado nuevos apuntes de 2º Tendencias Contemporáneas de la Educación: Apuntes-segundo-cuatri.pdf

7 páginas

He publicado nuevos apuntes de 2º Tendencias Contemporáneas de la Educación: Apuntes-primer-cuatri.pdf

5 páginas

examenes

-

EXAMEN 2º A. MODELO A, SIN RESPUESTAS. 2º CUA

Examenes que han caído cuando hice el examen y nos puso exactamente el mismo. Cuidado con no ser cantosos, ya que toda mi clase sacó un 10 y casi nos repite el exámen

EXAMEN-2o-A.-MODELO-A-SIN-RESPUESTAS.-2o-CUA.pdf
EXAMEN-2o-A.-MODELO-B-CON-RESPUESTAS.-2o-CUA.pdf
EXAMEN-2o-A.-MODELO-B-SIN-RESPUESTAS.-2o-CUA.pdf
EXAMEN-2o-A.-MODELO-A-CON-RESPUESTAS-2o-CUA..pdf
EXAMEN-DE-TENDENCIAS-2o-CUATRI.pdf
Anónimo

@Anónimo

Preguntas del los dos cuatrimestres mezcladas

9 páginas