Todo
Exámenes
Otros
chevron_left
chevron_right

examenes

-

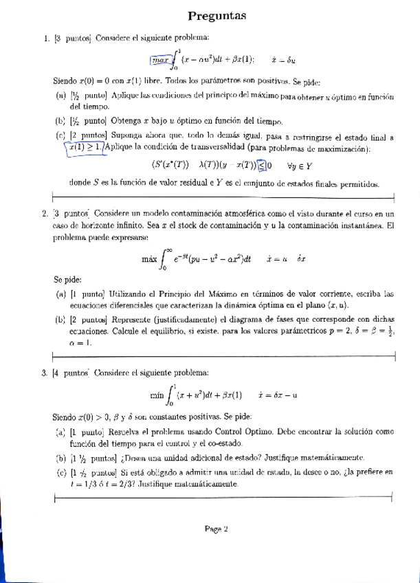
Examen Final 2025 CON SOLUCIONES

He publicado nuevos examenes de 5º Teoria de Juegos y Optimizacion: Examen Final 2025 CON SOLUCIONES

Examen-Final-JUEGOS-2025.pdf
Examen-Final-OPTIMIZACION-2025.pdf

He publicado nuevos examenes de 5º Teoria de Juegos y Optimizacion: Parcial-Juegos-2025-Mencion-Publica.pdf

7 páginas

He publicado nuevos examenes de 5º Teoria de Juegos y Optimizacion: PARCIAL-TDJ-23-24.pdf

2 páginas

He publicado nuevos examenes de 5º Teoria de Juegos y Optimizacion: PARCIAL-OD-23-24.pdf

2 páginas

He publicado nuevos otros de 5º Teoria de Juegos y Optimizacion: GUIA-DOCENTE-TEORIA-DE-JUEGOS-Y-OPTIMIZACION.pdf

6 páginas
¡Estás al día!

¡Estás al día!

Has visto todos los archivos