Todo
Apuntes
Exámenes
Prácticas
Trabajos
chevron_left
chevron_right
Anónimo

@Anónimo

apuntes

-

Teories de la Comunicació 2n parcial

He publicado nuevos apuntes de 2º Teorías de la Comunicación: Teories de la Comunicació 2n parcial

ESPIRAL-DEL-SILENCI.pdf
CONSTRUCCIO-SOCIAL-DE-LA-REALITAT.pdf
ESTUDIS-CULTURALS.pdf
TEORIA-DE-LA-MEDIATITZACIO.pdf
ESTUDIS-CRITICS-DINTERNET.pdf

apuntes

-

Teories de la Comunicació - Parcial 2

He publicado nuevos apuntes de 2º Teorías de la Comunicación: Teories de la Comunicació - Parcial 2

TEORIES-espiral-del-silenci.pdf
TEORIES-Construccio-social-de-la-realitat.pdf
TEORIES-Escola-de-Birmingham.pdf
TEORIES-Estudis-critics-dinternet.pdf
TEORIES-Socrative-parcial-2.pdf
TEORIES-Teoria-de-la-mediatitzacio.pdf

He publicado nuevos apuntes de 2º Teorías de la Comunicación: SEGON-PARCIAL.pdf

35 páginas
Anónimo

@Anónimo

He publicado nuevos apuntes de 2º Teorías de la Comunicación: apunts-teories.pdf

10 páginas

He publicado nuevos apuntes de 2º Teorías de la Comunicación: Resum-de-teories-de-la-comunicacio-1.pdf

10 páginas
Anónimo

@Anónimo

apuntes

-

Teories de la Comunicació

He publicado nuevos apuntes de 2º Teorías de la Comunicación: Teories de la Comunicació

INTERACCIONISME-SIMBÒLIC.pdf
ESCOLA-DE-PALO-ALTO.pdf
COMUNICACIO-MEDIATICA.pdf
MASS-COMMUNICATION-RESEARCH.pdf
USOS-I-GRATIFICACIONS.pdf

He publicado nuevos apuntes de 2º Teorías de la Comunicación: apunts-2n-parcial.pdf

28 páginas

He publicado nuevos apuntes de 2º Teorías de la Comunicación: apunts-1r-parcial.pdf

27 páginas

He publicado nuevos apuntes de 2º Teorías de la Comunicación: Usos-i-gratificacions-teoria-critica-i-agenda-setting.pdf

9 páginas

apuntes

-

TEORIES DE LA COMUNICACIÓ - Parcial 1

He publicado nuevos apuntes de 2º Teorías de la Comunicación: TEORIES DE LA COMUNICACIÓ - Parcial 1

TEORIES-LECTURA-1.pdf
TEORIES-DE-LA-COMUNICACIO-COMUNICACIO-INTERPERSONAL-t1.pdf
TEORIES-DE-LA-COMUNICACIO-TEMA-2.pdf
TEORIES-DE-LA-COMUNICACIO-TEMA-3.pdf
TEORIES-LECTURA-2.pdf
TEORIES-LECTURA-3.pdf

He publicado nuevos apuntes de 2º Teorías de la Comunicación: -TEORIES-DE-LA-COMUNICACIO.pdf

41 páginas

He publicado nuevos apuntes de 2º Teorías de la Comunicación: Apunts-dels-SEMINARIS-de-TEORIES-de-la-Comunicacio.pdf

3 páginas

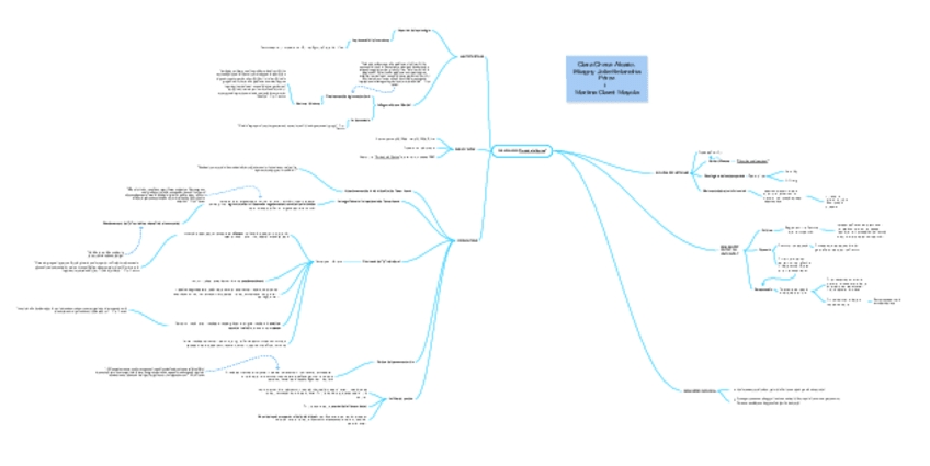
He publicado nuevos apuntes de 2º Teorías de la Comunicación: Mapa-mental-Fromm.pdf

1 página

He publicado nuevos practicas de 2º Teorías de la Comunicación: 5-APUNTS-Fromm.pdf

3 páginas

He publicado nuevos practicas de 2º Teorías de la Comunicación: 6-APUNTS-Zuboff.pdf

5 páginas

He publicado nuevos practicas de 2º Teorías de la Comunicación: 4-APUNTS-Ortega-y-Gasset.pdf

3 páginas

He publicado nuevos practicas de 2º Teorías de la Comunicación: 3-APUNTS-Freud.pdf

2 páginas

He publicado nuevos practicas de 2º Teorías de la Comunicación: 2-APUNTS-Adorno-Horkheimer.pdf

1 página

He publicado nuevos practicas de 2º Teorías de la Comunicación: 1-APUNTS-Kant.pdf

2 páginas

He publicado nuevos apuntes de 2º Teorías de la Comunicación: TEORIES-DE-LA-COMUNICACIO-2.pdf

11 páginas

He publicado nuevos apuntes de 2º Teorías de la Comunicación: Lectures-Teories.pdf

96 páginas

He publicado nuevos apuntes de 2º Teorías de la Comunicación: TEORIES-DE-LA-COMUNICACIO.pdf

18 páginas
Anónimo

@Anónimo

He publicado nuevos examenes de 2º Teorías de la Comunicación: Temari examen Teorias de la comunicacion.pdf

2 páginas

He publicado nuevos trabajos de 2º Teorías de la Comunicación: Assaig Individual Teories.pdf

13 páginas
Anónimo

@Anónimo

Pauta del examen teórico de Teorías de la Comunicación con la respuesta detallada de cada punto.

26 páginas

He publicado nuevos apuntes de 2º Teorías de la Comunicación: Resumen-Wolf.pdf

14 páginas

He publicado nuevos apuntes de 2º Teorías de la Comunicación: Apuntes-de-teoria-teorias-de-la-comunicacion-noemi-barcel.pdf

22 páginas

He publicado nuevos apuntes de 2º Teorías de la Comunicación: Resumen-Mauro-Wolf.pdf

30 páginas

He publicado nuevos apuntes de 2º Teorías de la Comunicación: CASSIRER-SEM6.pdf

8 páginas

He publicado nuevos apuntes de 2º Teorías de la Comunicación: WALTER-BENJAMIN-SEM4.pdf

5 páginas

He publicado nuevos apuntes de 2º Teorías de la Comunicación: SEMINARIOS-IMPRIMIR.pdf

77 páginas

He publicado nuevos examenes de 2º Teorías de la Comunicación: Tot-el-que-entra-a-examen-teories.pdf

4 páginas
Anónimo

@Anónimo

He publicado nuevos apuntes de 2º Teorías de la Comunicación: Ernst-Cassirer.pdf

9 páginas

He publicado nuevos apuntes de 2º Teorías de la Comunicación: Horkheimer-y-Adorno.pdf

9 páginas

He publicado nuevos apuntes de 2º Teorías de la Comunicación: FREUD-SEM2.pdf

19 páginas

He publicado nuevos apuntes de 2º Teorías de la Comunicación: KANT-SEM1.pdf

3 páginas

He publicado nuevos apuntes de 2º Teorías de la Comunicación: GASEIT-SEM3.pdf

11 páginas
Anónimo

@Anónimo

He publicado nuevos apuntes de 2º Teorías de la Comunicación: Apunts-Teoria-de-la-Comunicacio.pdf

24 páginas
Anónimo

@Anónimo

apuntes

-

Disertaciones

He publicado nuevos apuntes de 2º Teorías de la Comunicación: Disertaciones

Primera-disertacion.pdf
Tercera-disertacion-.pdf
Segunda-disertacion.pdf
Anónimo

@Anónimo

He publicado nuevos apuntes de 2º Teorías de la Comunicación: Apuntes-Teoria-Comunicacio.pdf

13 páginas
¡Estás al día!

¡Estás al día!

Has visto todos los archivos