Toxicología y química legal

chevron_left
chevron_right
Todo
Apuntes
chevron_left
chevron_right

esquema que resume teratogénesis química

1 página

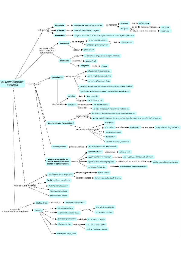
esquema que resume carcinogénesis

1 página

Determinación de etanol, monóxido, extracción sistemática con solventes orgánicos, determinación de plomo

11 páginas
¡Estás al día!

¡Estás al día!

Has visto todos los archivos