Toxicología

chevron_left
chevron_right
Todo
Apuntes
Exámenes
chevron_left
chevron_right
Anónimo

@Anónimo

He publicado nuevos examenes de 4º Toxicología: Examen-toxi-junio.pdf

1 página
Anónimo

@Anónimo

He publicado nuevos examenes de 4º Toxicología: Examen-toxi-mayo.pdf

1 página

apuntes

-

Esquemas de Toxicología

He publicado nuevos apuntes de 4º Toxicología: Esquemas de Toxicología

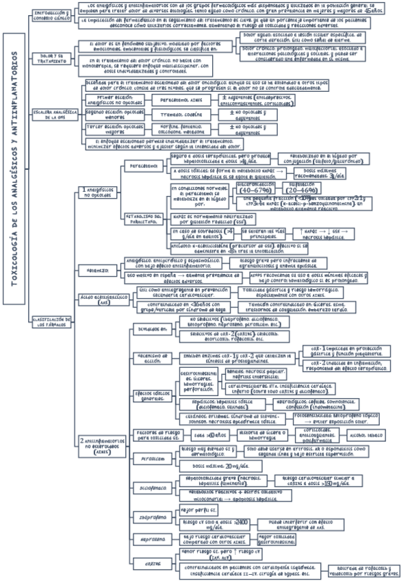
Analgesicos-y-antiinflamatorios-1250506093711.pdf
Evaluacion-del-riesgo-1250506093702.pdf
Fluor-y-nitratos-1250506093646.pdf
Antidepresivos-1250506093728.pdf
Antiinfecciosos-1250506093708.pdf
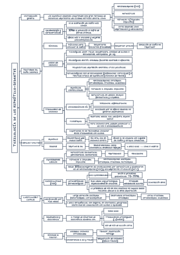
Hipnotico-sedantes-1250506093924.pdf
Anónimo

@Anónimo

He publicado nuevos examenes de 4º Toxicología: PREGUNTAS-TOXICOLOGIA.pdf

41 páginas
Anónimo

@Anónimo

apuntes

-

Apuntes toxi completo

He publicado nuevos apuntes de 4º Toxicología: Apuntes toxi completo

T.-Plasticos.pdf
T1.-Introduccion-toxicologia.pdf
T2.-Concepto-de-toxico-veneno-toxina-y-droga.pdf
T3.-Toxicocinetica.pdf
T4.-Biotransformacion.pdf
T5.-Toxicodinamia.pdf

He publicado nuevos examenes de 4º Toxicología: Examen-toxicologia-Mayo-y-Junio-2024.pdf

6 páginas

examenes

-

examen

He publicado nuevos examenes de 4º Toxicología: examen

COMPLETO-preguntas.pdf
EXAMENES-DE-TOXICOLOGIA.pdf
EXAMEN-CON-RESPUESTAS.pdf
EXAMEN-TX.pdf
RECOPILACION-2015-2019.pdf
Anónimo

@Anónimo

He publicado nuevos apuntes de 4º Toxicología: Parcial-Toxi-2024.pdf

1 página

apuntes

-

TEMARIO TOXI 2024

He publicado nuevos apuntes de 4º Toxicología: TEMARIO TOXI 2024

T1.-TX.pdf
T2.-TX.pdf
T3.-TX.pdf
T4.-TX.pdf
T5.-TX.pdf
T11.-TX.pdf

apuntes

-

TEMARIO TOXI

He publicado nuevos apuntes de 4º Toxicología: TEMARIO TOXI

TEMA-1-18.pdf
TEMA-2-CONCEPTO-DE-TOXICO-VENENO-TOXINA-Y-DROGA.pdf
TEMA-3-BIOTRANSFORMACION-DE-XENOBIOTICOS.pdf
TEMA-4-TOXICOCINETICA.pdf
TEMA-4TOXICODINAMIA.pdf
TEMA-5etiologia-intox.pdf
Anónimo

@Anónimo

He publicado nuevos apuntes de 4º Toxicología: TEMA-PLASTICOS-Y-MICROPLASTICOS.pdf

Miniatura no disponible
pdf
Anónimo

@Anónimo

He publicado nuevos apuntes de 4º Toxicología: Gases-toxicos.pdf

9 páginas
Anónimo

@Anónimo

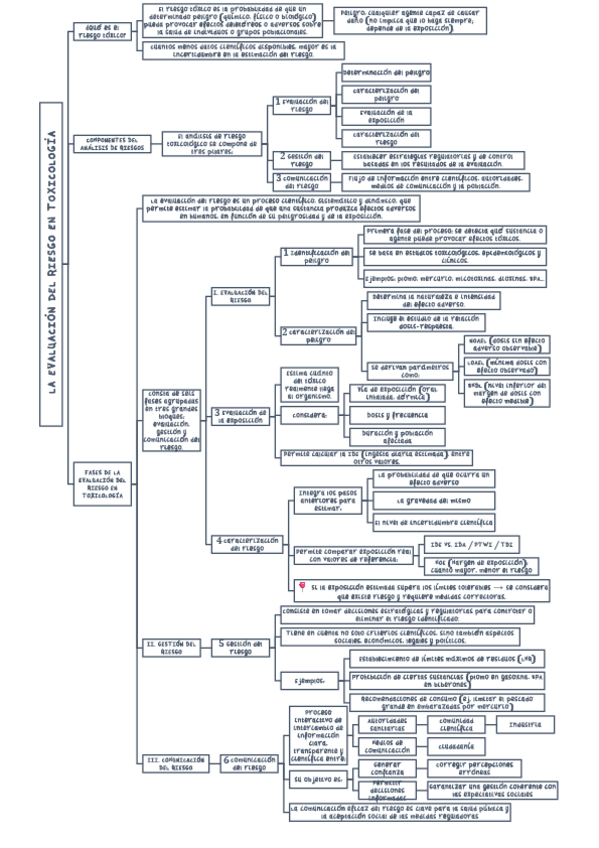
He publicado nuevos apuntes de 4º Toxicología: La-evaluacion-del-riesgo-en-toxicologia.pdf

pdf
Anónimo

@Anónimo

He publicado nuevos apuntes de 4º Toxicología: Biotoxina-marinas-y-micotoxinas.pdf

pdf
Anónimo

@Anónimo

He publicado nuevos apuntes de 4º Toxicología: Cancerigenos-alimenticios.pdf

pdf
Anónimo

@Anónimo

apuntes

-

Apuntes primer parcial

He publicado nuevos apuntes de 4º Toxicología: Apuntes primer parcial

Tema-1.pdf
Tema-2.pdf
Tema-3.pdf
Tema-4.pdf
Tema-6.pdf
TEMA-7.pdf
Anónimo

@Anónimo

He publicado nuevos apuntes de 4º Toxicología: TEMA-6.pdf

10 páginas
Anónimo

@Anónimo

He publicado nuevos apuntes de 4º Toxicología: Tema-8-cardiovascular.pdf

13 páginas
Anónimo

@Anónimo

He publicado nuevos apuntes de 4º Toxicología: Sisteema-respiratorio.pdf

10 páginas
Anónimo

@Anónimo

He publicado nuevos apuntes de 4º Toxicología: Sistema-renal.pdf

15 páginas
Anónimo

@Anónimo

He publicado nuevos apuntes de 4º Toxicología: Tejido-hepatico.pdf

14 páginas
Anónimo

@Anónimo

He publicado nuevos apuntes de 4º Toxicología: Neurotoxicidad.pdf

13 páginas

He publicado nuevos examenes de 4º Toxicología: EXAMEN-TOXICOLOGIA-MAYO-2022-2023.pdf

3 páginas
Anónimo

@Anónimo

Preguntas y respuestas 2022

26 páginas

He publicado nuevos examenes de 4º Toxicología: PREGUNTAS-EXAMENES-TOXICOLOGIA.pdf

3 páginas

He publicado nuevos apuntes de 4º Toxicología: TUTORIA-2-entra-en-el-examen.pdf

2 páginas

He publicado nuevos apuntes de 4º Toxicología: TOXICOLOGIA-DE-LOS-ANTIEPILEPTICOS-Y-ANTICONVULSIONANTES.pdf

7 páginas

He publicado nuevos apuntes de 4º Toxicología: TOXICOLOGIA-introduccion-medicamento-y-antimicrobianos.pdf

8 páginas

He publicado nuevos examenes de 4º Toxicología: Toxi-entero.pdf

131 páginas

He publicado nuevos examenes de 4º Toxicología: Toxi-Examenes.pdf

2 páginas

He publicado nuevos examenes de 4º Toxicología: TOXICOLOGIA-quiziz.pdf

6 páginas

He publicado nuevos apuntes de 4º Toxicología: Mecanismos-de-accion.pdf

7 páginas

He publicado nuevos examenes de 4º Toxicología: COMPLETO-toxicologia.pdf

131 páginas
¡Estás al día!

¡Estás al día!

Has visto todos los archivos