Trabajo Social Grupal

Todo
Apuntes
Preguntas
Exámenes
Prácticas
publication
Trabajos
chevron_left
chevron_right
Anónimo

@Anónimo

He publicado nuevos apuntes de 3º Trabajo Social Grupal: tema-234-y-1-tsg.pdf

37 páginas

He publicado nuevos apuntes de 3º Trabajo Social Grupal: TEMA-1-ts-grupal.pdf

5 páginas

He publicado nuevos apuntes de 3º Trabajo Social Grupal: Tema-1-Grupal.pdf

4 páginas

apuntes

-

EPD

He publicado nuevos apuntes de 3º Trabajo Social Grupal: EPD

Cronica-Grupal-Epd-4.pdf
Articulos.pdf

apuntes

-

Tareas Diversas

He publicado nuevos apuntes de 3º Trabajo Social Grupal: Tareas Diversas

Reflexion-Asociacion-ASEJER.pdf
Inforrme-Intervencion-Grupal.pdf
Canva-Intervencion-Grupal-EB-Grupal.pdf
EB-Articulo-2006-Grupal.pdf
Canva-Articulo-La-dimension-individual-y-colectiva-de-robertis-2006.pdf
Informacion-TS.-Grupo.pdf

apuntes

-

Apuntes Examen (T.1-4)

He publicado nuevos apuntes de 3º Trabajo Social Grupal: Apuntes Examen (T.1-4)

Tema-2-Trabajo-Social-Interaccion-Y-Grupo-a.pdf
Tema-3-Dinamica-De-Grupos-Principios-Generales.pdf
Tema-1-Conceptualizacion-del-Trabajo-Social-con-grupos.pdf
Tema-4-Metodologia-De-Intervencion-En-Trabajo-Social-Con-Grupos.pdf

apuntes

-

Bibliografia Temarios.

He publicado nuevos apuntes de 3º Trabajo Social Grupal: Bibliografia Temarios.

Bibliografia-Tema-1-1.pdf
Bibliografia-Tema-2.pdf
Bibliografia-Tema-3.pdf

He publicado nuevos apuntes de 3º Trabajo Social Grupal: TEMA-4-GRUPAL.pdf

10 páginas

He publicado nuevos apuntes de 3º Trabajo Social Grupal: TEMA-3-GRUPAL.pdf

25 páginas

He publicado nuevos apuntes de 3º Trabajo Social Grupal: TEMA-2-GRUPAL.pdf

14 páginas

He publicado nuevos apuntes de 3º Trabajo Social Grupal: TEMA-1-GRUPAL.pdf

12 páginas
Anónimo

@Anónimo

He publicado nuevos apuntes de 3º Trabajo Social Grupal: tema-2-tsg.pdf

5 páginas

He publicado nuevos examenes de 3º Trabajo Social Grupal: Bateria-de-preguntas-Trabajo-Social-Grupal.pdf

2 páginas

He publicado nuevos apuntes de 3º Trabajo Social Grupal: Temario-COMPLETO-Trabajo-Social-Grupal.pdf

23 páginas

Apuntes Tema 3 de Trabajo Social Grupal, prof: Maria Luisa Delgado Niebla

17 páginas

Apuntes Tema 4 de Trabajo Social Grupal, prof: Maria Luisa Delgado Niebla

4 páginas

Apuntes Tema 2 de Trabajo Social Grupal, prof: Maria Luisa Delgado Niebla

6 páginas

Apuntes Tema 1 de Trabajo Social Grupal, prof: Maria Luisa Delgado Niebla

6 páginas

He publicado nuevos trabajos de 3º Trabajo Social Grupal: EPD-Trabajo-Social-Grupal.pdf

17 páginas

He publicado nuevos examenes de 3º Trabajo Social Grupal: Preguntas-que-han-caido-en-el-examen-trabajo-social-grupal.pdf

1 página

He publicado nuevos apuntes de 3º Trabajo Social Grupal: TRABAJO-FINAL-GRUPAL.pdf

32 páginas

He publicado nuevos apuntes de 3º Trabajo Social Grupal: EXAMEN-TS-GRUPAL-202425.pdf

5 páginas

De aquí entraron las preguntas del examen

10 páginas

apuntes

-

Trabajo Social Grupal

He publicado nuevos apuntes de 3º Trabajo Social Grupal: Trabajo Social Grupal

Tema-1.pdf
Tema-2.pdf
Tema-3.pdf
Tema-4.pdf

apuntes

-

Trabajo Social Grupal

He publicado nuevos apuntes de 3º Trabajo Social Grupal: Trabajo Social Grupal

TEMA-2.-TS-Grupal.pdf

He publicado nuevos apuntes de 3º Trabajo Social Grupal: TEMA-4.Grupal.pdf

10 páginas

He publicado nuevos apuntes de 3º Trabajo Social Grupal: TEMA-3.Grupal.pdf

24 páginas

He publicado nuevos apuntes de 3º Trabajo Social Grupal: esquema-tema-4-grupal.pdf

5 páginas

He publicado nuevos apuntes de 3º Trabajo Social Grupal: esquema-tema-3-grupal.pdf

16 páginas

He publicado nuevos apuntes de 3º Trabajo Social Grupal: esquema-tema-2-grupal.pdf

10 páginas

He publicado nuevos apuntes de 3º Trabajo Social Grupal: esquema-tema-1-grupal.pdf

6 páginas

He publicado nuevos apuntes de 3º Trabajo Social Grupal: TEMA-2.Grupal.pdf

12 páginas

He publicado nuevos apuntes de 3º Trabajo Social Grupal: TEMA-1.-Grupal.pdf

6 páginas

He publicado nuevos apuntes de 3º Trabajo Social Grupal: EXAMEN-PRIMERA-CONVOCATORIA-RESUELTO.pdf

8 páginas

apuntes

-

PPT complementado con artículos

He publicado nuevos apuntes de 3º Trabajo Social Grupal: PPT complementado con artículos

TEMA-1.pdf
TEMA-2.pdf
TEMA-3.pdf
TEMA-4.pdf

He publicado nuevos apuntes de 3º Trabajo Social Grupal: TRABAJO-SOCIAL-GRUPAL.pdf

45 páginas

He publicado nuevos apuntes de 3º Trabajo Social Grupal: Proyecto-final.pdf

32 páginas

He publicado nuevos apuntes de 3º Trabajo Social Grupal: PPT-Temas.pdf

26 páginas

He publicado nuevos apuntes de 3º Trabajo Social Grupal: PREGUNTAS-IMPORTANTES.pdf

8 páginas

He publicado nuevos apuntes de 3º Trabajo Social Grupal: ESQUEMAS-PREGUNTAS.pdf

7 páginas

He publicado nuevos examenes de 3º Trabajo Social Grupal: Examen Resuelto.pdf

6 páginas

He publicado nuevos examenes de 3º Trabajo Social Grupal: examen-1a-convocatoria.pdf

1 página

He publicado nuevos apuntes de 3º Trabajo Social Grupal: Esquema-fases-de-la-vida-de-grupo.pdf

1 página

apuntes

-

Todos los temas - Grupal

He publicado nuevos apuntes de 3º Trabajo Social Grupal: Todos los temas - Grupal

TEMA-1.pdf
TEMA-2.pdf
TEMA-3.pdf
TEMA-4.pdf

He publicado nuevos apuntes de 3º Trabajo Social Grupal: RESUMEN-SAQUE-UN-10-EXAMEN-TRABAJO-GRUPAL.docx

word

He publicado nuevos apuntes de 3º Trabajo Social Grupal: TSG-TEMARIO-COMPLETO.pdf

18 páginas

He publicado nuevos apuntes de 3º Trabajo Social Grupal: TSGRUPAL.pdf

45 páginas

Trabajo Social Grupal

Alguien tiene apuntes de los power points + lecturas completas de esta signatura con la profesora MARIAN??

Anónimo

@Anónimo

apuntes

-

TRABAJO SOCIAL GRUPAL

He publicado nuevos apuntes de 3º Trabajo Social Grupal: TRABAJO SOCIAL GRUPAL

TODOS-LOS-TEMAS.pdf

Apuntes Grupal

Hola, alguien tiene apuntes de Mari Carmen de grupal? Mil gracias

Grupal

Buenas, alguien sabe como son los exámenes de Mari Carmen de grupal?

Examenes de grupal

Alguien puede decirme cómo son los examenes de grupal de María Luisa (Mariam)?

apuntes

-

TRABAJO SOCIAL GRUPAL

He publicado nuevos apuntes de 3º Trabajo Social Grupal: TRABAJO SOCIAL GRUPAL

TRABAJO-SOCIAL-GRUPAL.pdf
TEMA-3-TRABAJO-SOCIAL-GRUPAL.pdf
TEMA-4-METODOLOGIA-DE-INTERVENCION-EN-TRABAJO-SOCIAL-GRUPAL.pdf
TEMA-1.pdf

He publicado nuevos apuntes de 3º Trabajo Social Grupal: TEMA-2-GRUPAL..pdf

23 páginas

He publicado nuevos apuntes de 3º Trabajo Social Grupal: RESUMEN-TEMA-2-GRUPAL.pdf

5 páginas

He publicado nuevos apuntes de 3º Trabajo Social Grupal: TEMA-3-GRUPAL..pdf

35 páginas

apuntes

-

TRABAJO SOCIAL GRUPAL

He publicado nuevos apuntes de 3º Trabajo Social Grupal: TRABAJO SOCIAL GRUPAL

RESUMEN-FASES-T4.pdf
TEMA-1.pdf
TEMA-2.pdf
TEMA-3.pdf
TEMA-4.pdf

He publicado nuevos apuntes de 3º Trabajo Social Grupal: EPD-MESA-REDONDA..pdf

4 páginas

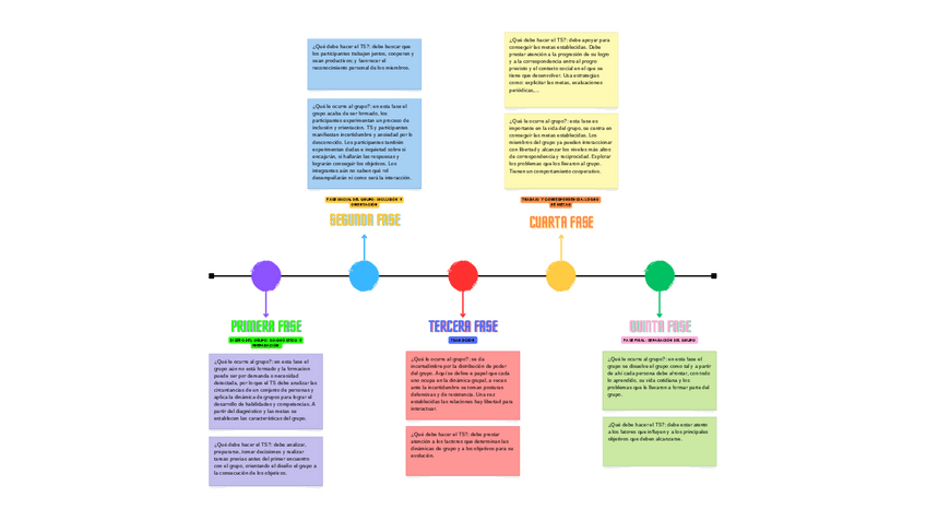
He publicado nuevos apuntes de 3º Trabajo Social Grupal: D0B4025E-2FC1-43C5-A1D5-492F5F2A99CD.jpeg

Imagen

He publicado nuevos apuntes de 3º Trabajo Social Grupal: EPD-TSG.-DISEO-DE-UN-GRUPO.pdf

35 páginas