Traducción de Textos Generales y Literarios Inglés-Español

chevron_left
chevron_right
Todo
Apuntes
Ejercicios
Exámenes
Prácticas
Trabajos
chevron_left
chevron_right

U.5: Challenges in non-specialised translation: the translation of literature.

11 páginas

U.4: Lack of equivalence in translation: methods, strategies, and techniques.

12 páginas

U.3: The translation of humanistic texts: a preliminary approach.

10 páginas

U.2: Linguistic Layers in Translation: A Look at the Basic + Some exercises.

16 páginas

U.1: An introduction to translation + Summary

12 páginas

perfecto para examen

4 páginas

He publicado nuevos apuntes de 3º Traducción de Textos Generales y Literarios Inglés-Español: PEC-TRADUCCION-2023-2024.pdf

7 páginas

apuntes

-

APUNTES TEMA 1-5

He publicado nuevos apuntes de 3º Traducción de Textos Generales y Literarios Inglés-Español: APUNTES TEMA 1-5

CHAPTER-5.pdf
CHAPTER-1.pdf
CHAPTER-2.pdf
CHAPTER-3.pdf
CHAPTER-4.pdf

He publicado nuevos apuntes de 3º Traducción de Textos Generales y Literarios Inglés-Español: Theory-transllation.pdf

22 páginas

apuntes

-

Traducción de textos generales y literarios

Esquema para el análisis de la traducción + PEC

PEC-22-23-nota-8.pdf
PEC--esquema.pdf
esquema-analisis.pdf

He publicado nuevos apuntes de 3º Traducción de Textos Generales y Literarios Inglés-Español: UNIT-4.pdf

6 páginas

practicas

-

Traducción de textos

He publicado nuevos practicas de 3º Traducción de Textos Generales y Literarios Inglés-Español: Traducción de textos

UNIT.1.Viktoriia.pdf
UNIT.2.Viktoriia.pdf

He publicado nuevos apuntes de 3º Traducción de Textos Generales y Literarios Inglés-Español: CHAPTER-1.pdf

7 páginas

apuntes

-

APUNTES TRADUCCION

He publicado nuevos apuntes de 3º Traducción de Textos Generales y Literarios Inglés-Español: APUNTES TRADUCCION

Unit-2.pdf
Unit-1.pdf
Unit-3.pdf
Unit-4.pdf
Unit-5.pdf

He publicado nuevos apuntes de 3º Traducción de Textos Generales y Literarios Inglés-Español: Translation-Analysis-Tips.pdf

3 páginas

apuntes

-

VOCABULARY

He publicado nuevos apuntes de 3º Traducción de Textos Generales y Literarios Inglés-Español: VOCABULARY

Vocabulary-Unit-2.pdf
Vocabulary-Unit-1.pdf
Vocabulary-Unit-3.pdf
Vocabulary-Unit-4.pdf

He publicado nuevos apuntes de 3º Traducción de Textos Generales y Literarios Inglés-Español: Traduccion-Planning-.pdf

4 páginas

ejercicios

-

PEC AND OPTIONAL TASKS WITH KEY

He publicado nuevos ejercicios de 3º Traducción de Textos Generales y Literarios Inglés-Español: PEC AND OPTIONAL TASKS WITH KEY

optionaltask1key.pdf
tareaopcionaltema2key.pdf
tareaopcionaltema4key.pdf
optionalactivity4.pdf
optionalactivity5updated.pdf
optionalactivity3nokey.pdf

He publicado nuevos examenes de 3º Traducción de Textos Generales y Literarios Inglés-Español: MOST-FREQUENT-QUESTIONS-EXAMS.pdf

2 páginas

apuntes

-

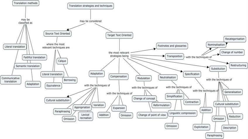
TRANSLATION STRATEGIES AND TECHNIQUES

He publicado nuevos apuntes de 3º Traducción de Textos Generales y Literarios Inglés-Español: TRANSLATION STRATEGIES AND TECHNIQUES

TRAD-How-to-write-PECs-and-exam.pdf
CHAPTER-2-OVERVIEW.pdf
TRANSLATION-STRATEGIES-AND-TECHNIQUES.pdf

He publicado nuevos examenes de 3º Traducción de Textos Generales y Literarios Inglés-Español: EXAMEN-TRAD-JUN-2a-SEM-NOTA-9-DE-10-9-copia.pdf

3 páginas

He publicado nuevos apuntes de 3º Traducción de Textos Generales y Literarios Inglés-Español: Vocabulary-unit-1.pdf

3 páginas

apuntes

-

Traducción Generalista

He publicado nuevos apuntes de 3º Traducción de Textos Generales y Literarios Inglés-Español: Traducción Generalista

Glossary-alphabetically-sorted.pdf
Jeremy-Munday.pdf
Translation-Techniques-Revisited-A-Dynamic-and-Functionalist-Approach.pdf
Translation-Techniques.pdf

He publicado nuevos apuntes de 3º Traducción de Textos Generales y Literarios Inglés-Español: CONCEPTOS-CLAVE.pdf

4 páginas

practicas

-

Translation Tasks

He publicado nuevos practicas de 3º Traducción de Textos Generales y Literarios Inglés-Español: Translation Tasks

001_1ST TRANSLATION TASK_SANDRA VILLAR MARÍN.pdf
002_SECOND TRANSLATION TASK_SANDRA VILLAR MARÍN_33568134W.pdf
003_THIRD TRANSLATION TASK_SANDRA_VILLAR_MARÍN_33568134W.pdf
004_FOURTH TRANSLATION TASK_SANDRA VILLAR MARÍN_33568134W.pdf
005_FIFTH TRANSLATION TASK_SANDRA VILLAR MARÍN_33568134W.pdf
006_SIXTH TRANSLATION TASK_SANDRA VILLAR MARÍN_33568134W.pdf

trabajos

-

Pecs Nota 10

He publicado nuevos trabajos de 3º Traducción de Textos Generales y Literarios Inglés-Español: Pecs Nota 10

PEC1_33568134W_SANDRAVILLARMARÍN.pdf
PEC2_33568134W_SANDRAVILLARMARÍN.pdf

He publicado nuevos apuntes de 3º Traducción de Textos Generales y Literarios Inglés-Español: Translation Theory for Dummies.pdf

26 páginas

He publicado nuevos apuntes de 3º Traducción de Textos Generales y Literarios Inglés-Español: Translation Theory for Dummies.pdf

26 páginas
¡Estás al día!

¡Estás al día!

Has visto todos los archivos