Valoración y prescripción del ejercicio físico para la salud

chevron_left
chevron_right
Todo
Apuntes
Exámenes
chevron_left
chevron_right

He publicado nuevos examenes de 5º Valoración y prescripción del ejercicio físico para la salud: kahoot-PREGUNTAS-EXAMEN.pdf

10 páginas
Anónimo

@Anónimo

apuntes

-

APUNTES clase ejercicio físico salud

He publicado nuevos apuntes de 5º Valoración y prescripción del ejercicio físico para la salud: APUNTES clase ejercicio físico salud

beneificos-activ-fisica.pdf
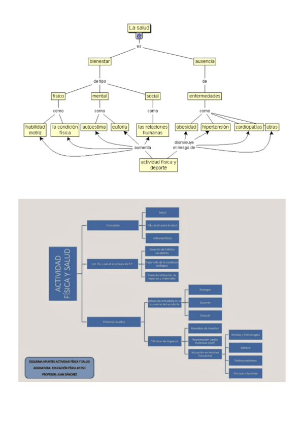
esquemas-clase-salud-y-AF.pdf
trabajo-prescripcion-actividad-fisica.pdf
AHA-y-CSM.pdf
conceptos-fundamentales-ejercicio-prescripcion.pdf
cartel-enfermedad-y-actividad-fisica.pdf
¡Estás al día!

¡Estás al día!

Has visto todos los archivos