Variación y Variedad de la Lengua Española

chevron_left
chevron_right
Todo
Apuntes
Trabajos
chevron_left
chevron_right

trabajos

-

Prácticas de la asignatura (2024/2025)

Individuales, se entregan a final de cuatrimestre

COMENTARIO-CUENTO-LA-CALCHONA.pdf
ANALISIS-DE-PRODUCTO-CULTURAL-DESDE-LA-IDENTIFICACION-DE-LA-VARIACION-Y-VARIEDADES-DEL-ESPANOL.pdf

Curso 2024/2025

16 páginas

Curso 2024/2025

24 páginas

Curso 2024/2025

19 páginas

Curso 2024/2025

8 páginas

Curso 2024/2025

10 páginas

TODO TEMARIO

31 páginas

He publicado nuevos apuntes de 3º Variación y Variedad de la Lengua Española: VARIACION-Y-VARIEDAD-DE-LA-LENGUA-ESPANOLA.pdf

60 páginas

trabajos

-

Mapas Conceptuales Variación y Variedad de la Lengua

He publicado nuevos trabajos de 4º Variación y Variedad de la Lengua Española: Mapas Conceptuales Variación y Variedad de la Lengua

1.-APROXIMACIONES-HISTORICAS-AL-ESTUDIO-DE-LA-VARIACION-LINGUISTICA.pdf
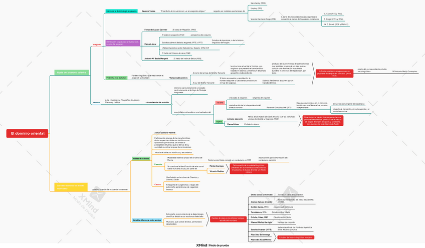
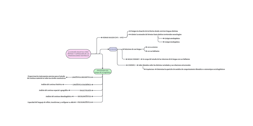
2.-LA-ECOLOGIA-DIALECTAL-COMO-SINTESIS-Y-SUPERACION-DE-LAS-APROXIMACIONES-HISTORICAS-1.pdf
3.-INSTRUMENTOS-CONCEPTUALES-PARA-LA-INTERPRETACION-DEL-CONTINUO-MATERIAL.pdf
4.-EL-ANALISIS-DE-LA-DIMENSION-HISTORICA.pdf
5.-LA-IMAGEN-GEOGRAFICA-Y-EL-CONTINUO-ESPACIAL.pdf
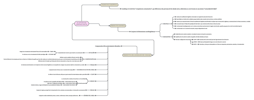
6.-EL-ESTUDIO-DEL-CONTINUO-SOCIAL.pdf

He publicado nuevos apuntes de 3º Variación y Variedad de la Lengua Española: TEMARIO-COMPLETO.pdf

70 páginas

apuntes

-

Variación y Variedad de la Lengua Española

He publicado nuevos apuntes de 4º Variación y Variedad de la Lengua Española: Variación y Variedad de la Lengua Española

Tema-4-Variacion-y-Variedad-de-la-Lengua-Espanola.pdf
Tema-5-Variacion-y-Variedad-de-la-Lengua-Espanola.pdf
Tema-6-Variacion-y-Variedad-de-la-Lengua-Espanola.pdf
Tema-7-Variacion-y-Variedad-de-la-Lengua-Espanola.pdf
Tema-8-Variacion-y-Variedad-de-la-Lengua-Espanola.pdf
Tema-1-Variacion-y-Variedad-de-la-Lengua-Espanola.pdf

apuntes

-

Esquemas apuntes variación

He publicado nuevos apuntes de 4º Variación y Variedad de la Lengua Española: Esquemas apuntes variación

Esquema-1.pdf
Esquema-2.pdf
Esquema-3.pdf
Esquema-4.pdf
Esquema-5.pdf
Esquema-6.pdf
Anónimo

@Anónimo

apuntes

-

Temario

He publicado nuevos apuntes de 2º Variación y Variedad de la Lengua Española: Temario

Tema-1.pdf
Tema-2.pdf
Tema-3.pdf
Tema-4.pdf
Tema-5.pdf
Tema-6.pdf

apuntes

-

APUNTES SEMANALES (EN CRUDO)

Son apuntes del día a día en clase, no son resúmenes por temas

Variacion-y-Variedad-de-la-Lengua-Espanola-26-DE ENERO.pdf

apuntes

-

Esquemas III

He publicado nuevos apuntes de 3º Variación y Variedad de la Lengua Española: Esquemas III

4.pdf
2.odt
6.pdf
1.odt
Miniatura no disponible
Esquemas-de-variacion-PDF.rar
2.odt

apuntes

-

Esquemas II

He publicado nuevos apuntes de 3º Variación y Variedad de la Lengua Española: Esquemas II

4.pdf
5.pdf
4.pdf
4.pdf
4.pdf
3.pdf

apuntes

-

Esquemas I

He publicado nuevos apuntes de 3º Variación y Variedad de la Lengua Española: Esquemas I

2.pdf
3.pdf
2.pdf
2.pdf
2.pdf
2.pdf

apuntes

-

Temario completo

He publicado nuevos apuntes de 3º Variación y Variedad de la Lengua Española: Temario completo

Tema-2.docx
Tema-3.docx
Tema-4.-Bases-para-una-dialectologia-textual.docx
Temario-Variacion-y-variedad.docx
Resumen-Tema-1.docx
TECNICAS-DE-INVESTIGACION-DE-LA-VARIACION-LINGUISTIC1.docx
Anónimo

@Anónimo

trabajos

-

Trabajo

He publicado nuevos trabajos de 3º Variación y Variedad de la Lengua Española: Trabajo

Trabajo-Pagina-60.pdf
Trabajo-Pagina-61.pdf
Trabajo-Pagina-59.pdf
Trabajo-Pagina-57.pdf
Trabajo-Pagina-56.pdf
Trabajo-Pagina-58.pdf
¡Estás al día!

¡Estás al día!

Has visto todos los archivos