Vertebrados

chevron_left
chevron_right
Todo
Apuntes
Exámenes
chevron_left
chevron_right

apuntes

-

Ornodunak

He publicado nuevos apuntes de 4º Vertebrados: Ornodunak

19.-Lepidosauroak.pdf
1.-Kordatuak.pdf
2.-Kordatuen-jatorria-eta-eboluzioa.pdf
3.-Garapena-eta-bizi-zikloa.pdf
4.-Eskeletoa.pdf
5.-Muskuluak.pdf
Anónimo

@Anónimo

Examen 2025

Imagen

apuntes

-

Vertebrados

He publicado nuevos apuntes de 4º Vertebrados: Vertebrados

TEMA-7-Synapsida.docx.pdf
Tema-8-Radiacion-de-los-mamiferos.docx.pdf
TEMA-9-Sauropsida-tortugas-y-lepidosaurios.docx.pdf
TEMA-10-SAUROPSIDOS-ARCOSAURIOS.docx.pdf
Tema-11-Aves.docx.pdf
TEMA-1.docx.pdf

apuntes

-

Apuntes Vertebrados

He publicado nuevos apuntes de 4º Vertebrados: Apuntes Vertebrados

TEMA-13.pdf
TEMA-16.pdf
TEMA-11.pdf
TEMA-12.pdf
TEMA-14.pdf
TEMA-15.pdf

He publicado nuevos apuntes de 4º Vertebrados: SINAPSIDOAK.pdf

3 páginas

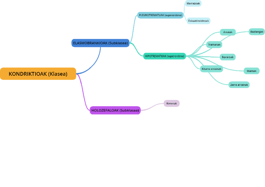
He publicado nuevos apuntes de 4º Vertebrados: LABURPEN-TAULA-HIPOTREMATUAK.pdf

1 página

He publicado nuevos apuntes de 4º Vertebrados: Chondrycthyes.pdf

1 página
¡Estás al día!

¡Estás al día!

Has visto todos los archivos