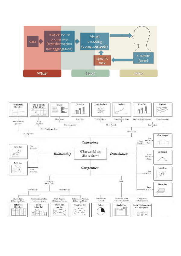
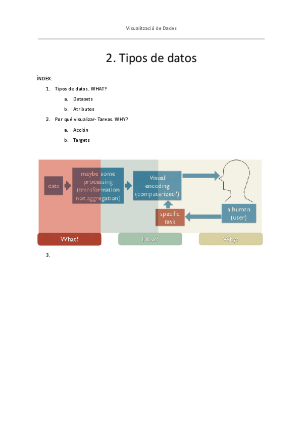
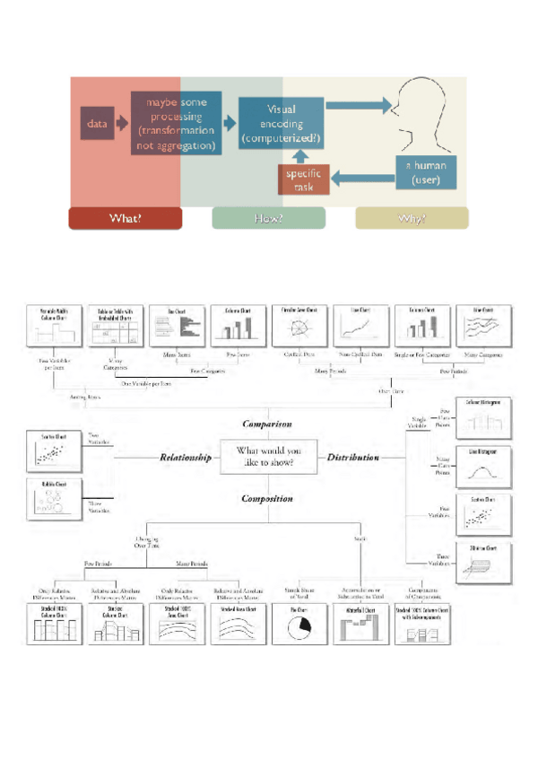
Visualització de Dades

chevron_left
chevron_right
Todo
Apuntes
Ejercicios
Exámenes
Prácticas
chevron_left
chevron_right
Anónimo

@Anónimo

He publicado nuevos examenes de 3º Visualització de Dades: Examen-1-Parcial-Solucions-Model-B.pdf

12 páginas
Anónimo

@Anónimo

He publicado nuevos examenes de 3º Visualització de Dades: Examen-1-Parcial-Solucions-Model-A.pdf

12 páginas
Anónimo

@Anónimo

He publicado nuevos examenes de 3º Visualització de Dades: Examen-1-Parcial-Solucions-Model-D.pdf

12 páginas

He publicado nuevos examenes de 3º Visualització de Dades: Examen-1-Parcial-Solucions-Model-C.pdf

12 páginas

apuntes

-

XULETARI PARCIAL2

He publicado nuevos apuntes de 3º Visualització de Dades: XULETARI PARCIAL2

SEMINARIS2.pdf

He publicado nuevos apuntes de 3º Visualització de Dades: VD-Xuletari-per-lexamen-final.pdf

13 páginas

He publicado nuevos examenes de 3º Visualització de Dades: Examen-2-Parcial-Model-A-Solucions.pdf

15 páginas

He publicado nuevos examenes de 3º Visualització de Dades: Examen-2-Parcial-Model-B-Solucions.pdf

16 páginas

examenes

-

PARCIAL 2 2025 - MODEL B

He publicado nuevos examenes de 3º Visualització de Dades: PARCIAL 2 2025 - MODEL B

Examen-2-Parcial-Model-B-Enunciat.pdf
Miniatura no disponible
25nomspadroanysexe19962019.csv
Miniatura no disponible
filmdeathcountswithmaingenre.csv

examenes

-

PARCIAL 2 2025 - MODEL A

He publicado nuevos examenes de 3º Visualització de Dades: PARCIAL 2 2025 - MODEL A

SOLUCIO-Examen-2-Parcial-2025-Model-A-Enunciat.pdf
Miniatura no disponible
25nomspadroanysexe19962019.csv
Miniatura no disponible
filmdeathcountswithmaingenre.csv

He publicado nuevos apuntes de 3º Visualització de Dades: VD-Resum.pdf

24 páginas

examenes

-

Examen 2025

He publicado nuevos examenes de 3º Visualització de Dades: Examen 2025

Examen-1Parcial-Enunciat-Model-B.pdf
EnunciatExerciciPRT1Model2.pdf
Miniatura no disponible
2022poblacioginibarrisrenda.csv
Miniatura no disponible
BoxOfficePerformance.csv
Miniatura no disponible
anydrinking.csv
Anónimo

@Anónimo

examenes

-

Enunciat Examen 1 Parcial - Model A 2025

He publicado nuevos examenes de 3º Visualització de Dades: Enunciat Examen 1 Parcial - Model A 2025

Examen-1-Parcial-Enunciat-Model-A.docx
Miniatura no disponible
BoxOfficePerformance.csv
Miniatura no disponible
2022poblacioginibarrisrenda.csv
Anónimo

@Anónimo

He publicado nuevos examenes de 3º Visualització de Dades: Examen-1-Parcial-Solucions-Model-B.pdf

11 páginas
Anónimo

@Anónimo

He publicado nuevos examenes de 3º Visualització de Dades: Examen-1-Parcial-Solucions-Model-A.pdf

11 páginas

He publicado nuevos apuntes de 3º Visualització de Dades: SEMINARI-5respostes2025.pdf

15 páginas

He publicado nuevos apuntes de 3º Visualització de Dades: SEMINARI-4respostes.pdf

20 páginas

He publicado nuevos apuntes de 3º Visualització de Dades: SEMINARI-3-2respostes.pdf

6 páginas

He publicado nuevos apuntes de 3º Visualització de Dades: SEMINARI-31respostes.pdf

12 páginas

He publicado nuevos practicas de 3º Visualització de Dades: SEMINARI-2respostes.pdf

19 páginas

He publicado nuevos practicas de 3º Visualització de Dades: SEMINARI-1respostes.pdf

18 páginas

He publicado nuevos apuntes de 3º Visualització de Dades: Recuperacio-Examen-2-Parcial-Solucions.pdf

13 páginas

He publicado nuevos examenes de 3º Visualització de Dades: Recuperacio-Examen-1-Parcial-Solucions.pdf

10 páginas

He publicado nuevos examenes de 3º Visualització de Dades: PujarNota-Examen-1-Parcial-Solucions.pdf

10 páginas

He publicado nuevos examenes de 3º Visualització de Dades: 2024Examen-1-Parcial-Solucions-Model-2.pdf

8 páginas

He publicado nuevos examenes de 3º Visualització de Dades: 2024Examen-1-Parcial-Solucions-Model-1.pdf

7 páginas

He publicado nuevos examenes de 3º Visualització de Dades: Examen-2-Parcial-Model-B-Solucions.pdf

16 páginas

He publicado nuevos examenes de 3º Visualització de Dades: Examen-2-Parcial-Model-A-Solucions.pdf

15 páginas

examenes

-

ExerciciIndividual2023

He publicado nuevos examenes de 3º Visualització de Dades: ExerciciIndividual2023

Miniatura no disponible
anydrinking.csv
EnunciatExerciciindividualPRT1Model1.pdf

examenes

-

2nParcial2023

He publicado nuevos examenes de 3º Visualització de Dades: 2nParcial2023

Miniatura no disponible
AustralianFlightDataset2003-2022.csv
Examen-2-Parcial-Model-B.pdf

examenes

-

1rParcial2023

He publicado nuevos examenes de 3º Visualització de Dades: 1rParcial2023

Examen-1-Parcial-EnunciatsMODEL1.pdf
Miniatura no disponible
PIBpopulationlifeExpectancy.csv

He publicado nuevos examenes de 3º Visualització de Dades: 2nParcial20234.pdf

4 páginas

He publicado nuevos examenes de 3º Visualització de Dades: 1rParcial20233Solucions.pdf

8 páginas

He publicado nuevos examenes de 3º Visualització de Dades: 1rParcial20232Solucions.pdf

9 páginas

ejercicios

-

SEMINARIS

He publicado nuevos ejercicios de 3º Visualització de Dades: SEMINARIS

SEMINARI-5respostes.pdf
SEMINARI-7respostesperTeoria9.pdf
SEMINARI-2respostes.pdf
SEMINARI-7respostes.pdf

examenes

-

Examens 2020-2021

He publicado nuevos examenes de 3º Visualització de Dades: Examens 2020-2021

Examen-Practiques-1.pdf
Examen-1-Parcial.pdf
Examen-Practiques-2.pdf
Examen-Recuperacio-1-Parcial-Solucions.pdf
Examen-Recuperacio-2-Parcial-Solucions.pdf

examenes

-

Examens 2021-2022

He publicado nuevos examenes de 3º Visualització de Dades: Examens 2021-2022

EnunciatExerciciindividualPRT1-MODEL-1.pdf
Examen-1-Parcial-MODEL-1.pdf
Examen-1-Parcial-MODEL-2.pdf
Examen-2-Parcial-Model-A-Solucions.pdf
Examen-2-Parcial-Model-B-Solucions.pdf
EnunciatExerciciindividualPRT1-MODEL-2.pdf

He publicado nuevos examenes de 3º Visualització de Dades: Examen-1-Parcial.pdf

4 páginas

He publicado nuevos examenes de 3º Visualització de Dades: Examen-Recuperacio-1-Parcial-Solucions.pdf

9 páginas

He publicado nuevos examenes de 3º Visualització de Dades: Examen-Recuperacio-2-Parcial-Solucions.pdf

15 páginas

He publicado nuevos examenes de 3º Visualització de Dades: Examen-2-Parcial-Model-A.pdf

6 páginas

practicas

-

Seminaris

He publicado nuevos practicas de 3º Visualització de Dades: Seminaris

SEMINARI-1respostes.pdf
SEMINARI-4respostes.pdf
SEMINARI-3respostes.pdf

He publicado nuevos apuntes de 3º Visualització de Dades: What-How-Why.pdf

7 páginas

He publicado nuevos apuntes de 3º Visualització de Dades: 7.pdf

24 páginas

He publicado nuevos apuntes de 3º Visualització de Dades: 6.pdf

17 páginas

He publicado nuevos apuntes de 3º Visualització de Dades: 5.pdf

33 páginas

He publicado nuevos apuntes de 3º Visualització de Dades: 4.pdf

40 páginas

He publicado nuevos apuntes de 3º Visualització de Dades: 3.pdf

20 páginas

He publicado nuevos apuntes de 3º Visualització de Dades: 2.pdf

18 páginas

He publicado nuevos apuntes de 3º Visualització de Dades: 1.pdf

20 páginas
¡Estás al día!

¡Estás al día!

Has visto todos los archivos