Administración de Negocios Internacionales (UNR)

location_on

Bogotá D.C.

Asignaturas de Administración de Negocios Internacionales (UNR)

chevron_left
chevron_right

Asignatura

arrow_downward
Calculo 1

2º

0 posts

Cálculo 2

3º

0 posts

Cátedra Rosarista

1º

0 posts

ELECTIVA

2º

0 posts

ELECTIVA

3º

0 posts

Emprendimiento

1º

0 posts

Ética

2º

2 posts

Gerencia Financiera

5º

0 posts

Global Marketing

4º

0 posts

Innovación

2º

0 posts

International Trade

5º

0 posts

Jobs4u

7º

0 posts

Lectura Crítica

1º

0 posts

Lógica

1º

0 posts

Macroeconomía

5º

0 posts

Marketing

1º

1 posts

Microeconomía

3º

0 posts

Opción de Grado 1

7º

0 posts

Opción de Grado 2

8º

0 posts

Pre-cálculo

1º

0 posts

Project Development

7º

0 posts

Strategy

5º

0 posts

Tercer Idioma

3º

0 posts

Tercer Idioma

4º

0 posts

Tercer Idioma

5º

0 posts

Últimas publicaciones de Administración de Negocios Internacionales (UNR)

Anónimo

@Anónimo

apuntes

-

Contabilidad

Apuntes de Contabilidad del semestre pasado con el profesor Omar Eduardo Castelblanco. Contienen resúmenes teóricos, ejercicios resueltos, ejemplos prácticos y explicaciones de temas como ecuación contable, registros, balances y estados financieros. Ideal

Contabilidad-1.pdf
Contabilidad-2.pdf
Anónimo

@Anónimo

apuntes

-

Constitucion

Apuntes del curso de Constitución Política e Instrucción Cívica con el profesor David Hernando Barbosa Ramírez. Contienen resúmenes de los artículos más importantes, derechos y deberes ciudadanos, estructura del Estado y conceptos clave para exámenes y tr

Constitucion-1.pdf
Constitution-2.pdf

apuntes

-

Derecho

Apuntes de Derecho y Política Internacional del semestre pasado con el profesor Iván Sánchez. Incluyen resúmenes claros, conceptos clave, tratados, organizaciones internacionales y análisis de casos, ideales para estudiar y preparar exámenes.

Derecho-1.pdf
Derecho-2.pdf

He publicado nuevos ejercicios de 2º Ética: Taller-sobre-el-utilitarismo-segun-Sandel.pdf

3 páginas

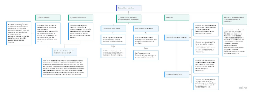
He publicado nuevos ejercicios de 2º Ética: RESPUESTA-A-LA-PREGUNTA-QUE-ES-LA-ILUSTRACION.pdf

2 páginas

ejercicios

-

Mapas mentales

He publicado nuevos ejercicios de 1º Administración en Contexto Global: Mapas mentales

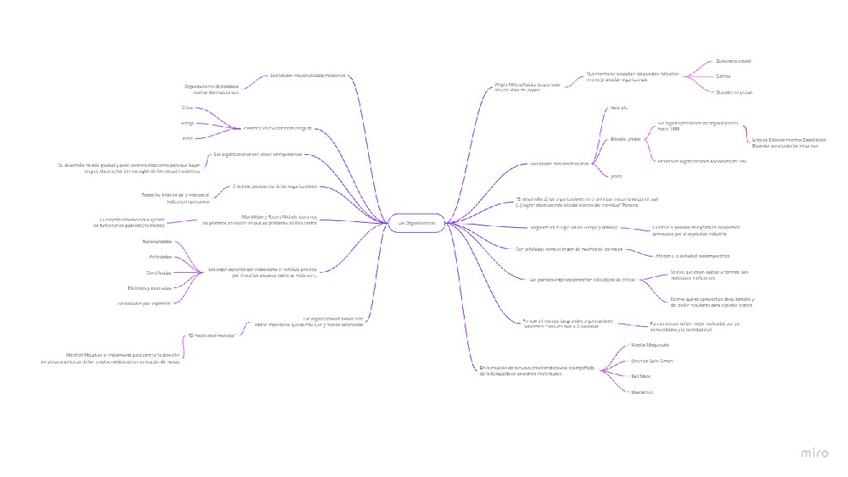
Lecturas-de-teoria-de-la-organizacion.pdf
Scott-2003-The-subject-is-organizations.pdf
Herzberg.pdf