
Asignaturas de Derecho (UAEH)
Asignatura
arrow_downward4º
•
1 posts
1º
•
1 posts
9º
•
0 posts
5º
•
0 posts
7º
•
3 posts
5º
•
0 posts
6º
•
1 posts
6º
•
0 posts
5º
•
0 posts
3º
•
1 posts
4º
•
0 posts
9º
•
1 posts
5º
•
0 posts
2º
•
0 posts
7º
•
2 posts
6º
•
0 posts
3º
•
0 posts
7º
•
0 posts
9º
•
0 posts
8º
•
0 posts
8º
•
1 posts
3º
•
0 posts
2º
•
0 posts
5º
•
0 posts
4º
•
17 posts
6º
•
0 posts
7º
•
1 posts
4º
•
3 posts
3º
•
0 posts
1º
•
0 posts
4º
•
2 posts
3º
•
0 posts
1º
•
0 posts
6º
•
0 posts
4º
•
0 posts
2º
•
2 posts
1º
•
0 posts
7º
•
0 posts
1º
•
5 posts
6º
•
0 posts
6º
•
1 posts
7º
•
0 posts
8º
•
0 posts
9º
•
0 posts
5º
•
0 posts
2º
•
0 posts
3º
•
0 posts
8º
•
0 posts
4º
•
2 posts
3º
•
0 posts
2º
•
0 posts
5º
•
3 posts
Últimas publicaciones de Derecho (UAEH)
He publicado nuevos apuntes de 4º Derecho Procesal Civil: Alegatos-en-materia-Civil.pdf
He publicado nuevos apuntes de 2º Instituciones del Derecho Romano: MapaConceptualContratos-Innominados.jpg
He publicado nuevos apuntes de 2º Instituciones del Derecho Romano: MapaConceptualSucesionContraElTestamento.jpg
He publicado nuevos test de 3º Derecho Administrativo: Cuestionario-Derecho-Administrativo.pdf
He publicado nuevos ejercicios de 6º Contratos civiles: Contingencias-en-el-proceso-civil.png
He publicado nuevos ejercicios de 5º Títulos y operaciones de crédito: Letra-de-cambio-Pagare-Cheque.pdf
He publicado nuevos trabajos de 5º Títulos y operaciones de crédito: Letra-de-cambio-ejemplo.pdf
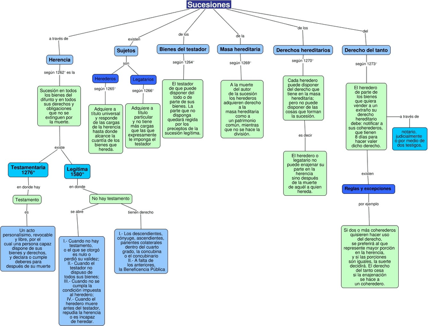
He publicado nuevos ejercicios de 7º Derecho de las Sucesiones: Sucesiones.jpg
He publicado nuevos trabajos de 7º Derecho de las Sucesiones: Sucesion-Legitima.pdf
He publicado nuevos trabajos de 9º Derecho de la Seguridad Social: Riesgos-cargas-y-contingencias-sociales.pdf
He publicado nuevos ejercicios de 4º ACTOS Y SUJETOS DE COMERCIO: Obligaciones-de-los-comerciantes.pdf
He publicado nuevos trabajos de 7º Derecho Procesal Mercantil: Evolucion-del-Derecho-Mercantil.pdf
He publicado nuevos trabajos de 8º Derecho Notarial y Registral: Conceptos-de-notario.pdf
He publicado nuevos apuntes de 1º México Multicultural: Migracion-interna-y-externa-en-Mexico.pdf
He publicado nuevos apuntes de 1º México Multicultural: Desarrollo-Economico-de-los-Grupos-Etnicos-y-Tenencia-de-La-Tierra.pdf
He publicado nuevos apuntes de 1º México Multicultural: MulticulturalidadCuadro-sinoptico.pdf
He publicado nuevos apuntes de 1º México Multicultural: Mapa-mental-biodiversidad.pdf
He publicado nuevos apuntes de 1º México Multicultural: La-culturaposturas-teoricas.pdf
He publicado nuevos apuntes de 4º SEXUALIDAD RESPONSABLE: MapaPercepcion.jpg
He publicado nuevos apuntes de 4º SEXUALIDAD RESPONSABLE: Sexualidad-responsable.pdf
He publicado nuevos trabajos de 5º MEDIOS IMPUGNATIVOS Y PROCEDIMIENTOS ESPECIALES: Remate-de-bienes.docx
He publicado nuevos apuntes de 5º MEDIOS IMPUGNATIVOS Y PROCEDIMIENTOS ESPECIALES: Tarea2.docx
He publicado nuevos apuntes de 5º MEDIOS IMPUGNATIVOS Y PROCEDIMIENTOS ESPECIALES: Diagrama-de-Procedimiento.docx
He publicado nuevos apuntes de 7º Artes Visuales: Reportes-culturales-7-8-y-9Dominguez-Hernandez-Jose-Alejandro.pdf
He publicado nuevos apuntes de 7º Artes Visuales: Reportes-culturales-4-5-y-6Dominguez-Hernandez-Jose-Alejandro.pdf
He publicado nuevos apuntes de 7º Artes Visuales: Reporte-Cultural-1-2-y-3Dominguez-Hernandez-Jose-Alejandro1er-Parcial-2.pdf
He publicado nuevos apuntes de 4º Derecho Procesal Penal: Denuncia-Querella-1.pdf
He publicado nuevos apuntes de 4º Derecho Procesal Penal: Principios-Penales-3.pdf
He publicado nuevos apuntes de 4º Derecho Procesal Penal: Sistemas-Penales-Dominguez-Hernandez-Jose-Alejandro.pdf
He publicado nuevos apuntes de 4º Derecho Tributario: CODIGO-FISCAL-DOMINGUEZ-HERNANDEZ.pdf
He publicado nuevos apuntes de 4º Derecho Tributario: Dominguez-Hernandez-Jose-Alejandro1er-parcial.pdf
He publicado nuevos apuntes de 4º Derecho Procesal Civil: Pliego-de-PosicionesDominguez-Hernandez-Jose-Alejandro.pdf
He publicado nuevos apuntes de 4º Derecho Procesal Civil: Formulacion-de-Cuestionario-en-Prueba-TestimonialDominguez-Hernandez-Jose-Alejandro.pdf
He publicado nuevos apuntes de 4º Derecho Procesal Civil: Cuestionario-sobre-la-demandaDominguez-Hernandez-Jose-Alejandro.pdf
He publicado nuevos apuntes de 4º Derecho Procesal Civil: Trabajo-12Dominguez-Hernandez-Jose-Alejandro.pdf
He publicado nuevos apuntes de 4º Derecho Procesal Civil: Trabajo-11Dominguez-Hernandez-Jose-Alejandro.pdf
He publicado nuevos apuntes de 4º Derecho Procesal Civil: Trabajo-10Dominguez-Hernandez-Jose-Alejandro.pdf
He publicado nuevos apuntes de 4º Derecho Procesal Civil: Trabajo-9Dominguez-Hernandez-Jose-Alejandro.pdf
He publicado nuevos apuntes de 4º Derecho Procesal Civil: Trabajo-8Dominguez-Hernandez-Jose-Alejandro.pdf
He publicado nuevos apuntes de 4º Derecho Procesal Civil: Trabajo-7Dominguez-Hernandez-Jose-Alejandro.pdf
He publicado nuevos apuntes de 4º Derecho Procesal Civil: Trabajo-6Dominguez-Hernandez-Jose-Alejandro.pdf
He publicado nuevos apuntes de 4º Derecho Procesal Civil: Trabajo-5Dominguez-Hernandez-Jose-Alejandro.pdf
He publicado nuevos apuntes de 4º Derecho Procesal Civil: Trabajo-4Dominguez-Hernandez-Jose-Alejandro.pdf
He publicado nuevos apuntes de 4º Derecho Procesal Civil: Trabajo-3Dominguez-Hernandez-Jose-Alejandro.pdf
He publicado nuevos apuntes de 4º Derecho Procesal Civil: Trabajo-2Dominguez-Hernandez-Jose-Alejandro.pdf
He publicado nuevos apuntes de 4º Derecho Procesal Civil: Trabajo-1Dominguez-Hernandez-Jose-AlejandroDPC.pdf
He publicado nuevos apuntes de 4º Derecho Procesal Civil: Trabajo-6Dominguez-Hernandez-Jose-Alejandro.pdf
He publicado nuevos otros de 1º Aprender a aprender: creer-saber-y-conocer.pdf
He publicado nuevos apuntes de 5º Títulos y operaciones de crédito: Titulos-y-Operaciones-de-Credito-CURSO-PDF-1.pdf